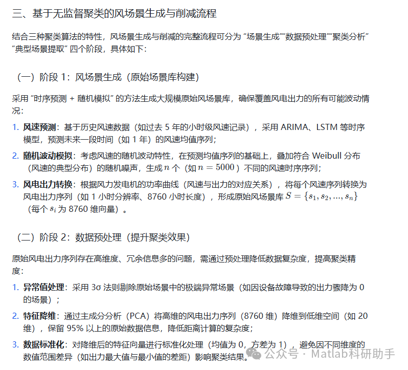
✅作者简介:热爱科研的Matlab仿真开发者,擅长数据处理、建模仿真、程序设计、完整代码获取、论文复现及科研仿真。
🍎 往期回顾关注个人主页:Matlab科研工作室
🍊个人信条:格物致知,完整Matlab代码及仿真咨询内容私信。
🔥 内容介绍
一、研究背景与意义
随着全球能源结构向清洁低碳转型,风力发电作为可再生能源的重要组成部分,在电力系统中的占比持续提升。然而,风能具有间歇性、波动性和随机性的固有特性 —— 风速和风向会受季节、天气、地形等因素影响,导致风电出力难以精准预测。这种不确定性给电力系统的调度运行、电网规划和安全稳定控制带来了巨大挑战:若过度考虑风电波动的极端情况,会增加系统备用容量配置成本;若低估波动风险,则可能引发供电缺口、电压不稳定甚至大面积停电事故。
风场景生成与削减技术是应对风电不确定性的关键手段:风场景生成通过模拟不同工况下的风电出力序列,构建能够覆盖未来风电波动范围的多场景集合;风场景削减则在保证场景代表性的前提下,减少场景数量,降低后续电力系统优化计算的复杂度(如机组组合、经济调度等问题的求解难度)。
传统的风场景生成方法(如蒙特卡洛模拟、时序预测模型)虽能生成大量场景,但存在场景冗余度高、计算效率低的问题;而简单的场景削减方法(如随机抽样、均值筛选)难以保证削减后场景的代表性。无监督聚类算法(如 m-ISODATA、kmean、HAC)能够通过数据驱动的方式,自动挖掘风电出力序列的内在规律,将相似场景归为一类并保留典型场景,在 “场景代表性” 与 “计算复杂度” 之间实现平衡,为电力系统风场景优化提供了高效解决方案。
二、核心技术基础:三种无监督聚类算法原理
无监督聚类算法的核心是根据数据样本的 “相似性” 或 “距离”,将样本划分为若干个互不重叠的簇(Cluster),使得同一簇内样本的相似度高,不同簇间样本的相似度低。针对风电出力序列的特性(如时序性、高维度、波动性),以下三种算法在风场景生成与削减中具有显著适用性:
(一)kmean 聚类算法
kmean 算法是最经典的划分式聚类算法,具有原理简单、计算效率高的特点,适用于大规模风电场景数据的快速聚类。

(二)层次凝聚聚类(HAC)
层次凝聚聚类(Hierarchical Agglomerative Clustering, HAC)是一种基于 “层次树” 的聚类算法,无需预先指定簇数量,能够直观展示场景间的层级关系,适用于需要明确场景分类逻辑的风场景削减任务。






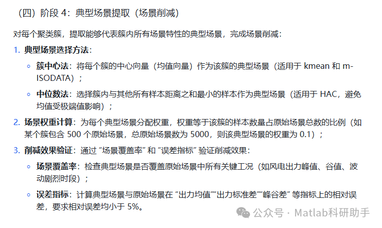
四、应用效果分析与对比
以某地区 100MW 风电场为例,基于 2023 年的历史风速数据(小时级,共 8760 个数据点),生成 5000 个原始风电场景,分别采用 kmean、HAC、m-ISODATA 三种算法进行场景削减(目标削减到 50 个典型场景),对比分析三种算法的性能:
(一)性能指标定义
- 计算效率:算法运行时间(硬件环境:Intel Core i7-12700H,16GB 内存);
- 场景代表性:典型场景与原始场景的 “出力曲线相似度”(采用动态时间规整(DTW)距离衡量,距离越小相似度越高);
- 鲁棒性:添加 10% 的异常场景(如出力骤降 30% 的极端场景)后,算法对异常值的剔除能力(异常值识别准确率)。

五、工程应用与未来方向
(一)在电力系统中的工程应用
- 机组组合优化:将削减后的典型风场景作为输入,构建考虑风电不确定性的机组组合模型,降低模型求解复杂度(如将 5000 个场景削减到 50 个,求解时间从 2 小时缩短到 15 分钟);
- 电网风险评估:基于典型风场景,模拟不同风电出力水平下的电网潮流分布,评估电压越限、线路过载等风险,为电网运维提供决策支持;
- 储能容量配置:通过典型风场景分析风电出力的波动规律,优化储能系统的充放电策略和容量配置,提高风电消纳率(如某风电场采用 m-ISODATA 削减后的场景,储能配置成本降低 12%)。
(二)未来研究方向
- 多算法融合:结合 kmean 的高效性和 m-ISODATA 的鲁棒性,提出 “kmean 初始化 + m-ISODATA 调整” 的混合聚类算法,进一步提升性能;
- 时序聚类优化:当前算法多基于静态特征(如出力均值、标准差)聚类,未来可引入时序特征(如出力变化率、周期性),提高对风电时序规律的捕获能力;
- 与深度学习结合:利用自编码器(Autoencoder)对风电出力序列进行特征提取,再结合聚类算法,提升高维时序数据的聚类精度;
- 动态场景更新:针对风电出力的季节变化特性,构建动态聚类模型,实现典型场景的实时更新(如每月重新聚类一次),适应风电出力的时变规律。
六、研究总结
本研究将 m-ISODATA、kmean、HAC 三种无监督聚类算法应用于电力系统风场景生成与削减,通过 “场景生成 - 预处理 - 聚类 - 典型提取” 的流程,实现了风电不确定性场景的高效优化。研究表明:
- 无监督聚类算法能够在保证场景代表性的前提下,显著减少场景数量,降低电力系统优化计算的复杂度;
- 三种算法各有优势:kmean 高效、HAC 层级清晰、m-ISODATA 鲁棒性强,需根据风电场的实际场景特性选择;
- 削减后的典型场景可有效支撑电力系统的调度运行、规划设计和风险评估,为高比例风电接入下的电网安全稳定运行提供技术保障。
未来,随着风电渗透率的进一步提升,风场景生成与削减技术将向 “多能源协同”“动态自适应”“智能学习” 方向发展,无监督聚类算法作为数据驱动的核心工具,将在其中发挥更加重要的作用。
⛳️ 运行结果





🔗 参考文献
[1] 阮琼,马碗丽.5-(H-酸偶氮)-8-氨基喹啉与铜显色反应研究应用[J].广西化工, 2000(S1):180-181.
[2] 张凌睿.基于脉冲神经网络的无监督学习关键模块的研究[D].电子科技大学[2025-11-13].
[3] 程延伟,吕强,谢永成,等.装甲车辆电源系统智能故障诊断方法研究[J].计算机测量与控制, 2011, 19(6):4.DOI:CNKI:SUN:JZCK.0.2011-06-049.
📣 部分代码
🎈 部分理论引用网络文献,若有侵权联系博主删除
👇 关注我领取海量matlab电子书和数学建模资料
🏆团队擅长辅导定制多种科研领域MATLAB仿真,助力科研梦:
🌈 各类智能优化算法改进及应用
生产调度、经济调度、装配线调度、充电优化、车间调度、发车优化、水库调度、三维装箱、物流选址、货位优化、公交排班优化、充电桩布局优化、车间布局优化、集装箱船配载优化、水泵组合优化、解医疗资源分配优化、设施布局优化、可视域基站和无人机选址优化、背包问题、 风电场布局、时隙分配优化、 最佳分布式发电单元分配、多阶段管道维修、 工厂-中心-需求点三级选址问题、 应急生活物质配送中心选址、 基站选址、 道路灯柱布置、 枢纽节点部署、 输电线路台风监测装置、 集装箱调度、 机组优化、 投资优化组合、云服务器组合优化、 天线线性阵列分布优化、CVRP问题、VRPPD问题、多中心VRP问题、多层网络的VRP问题、多中心多车型的VRP问题、 动态VRP问题、双层车辆路径规划(2E-VRP)、充电车辆路径规划(EVRP)、油电混合车辆路径规划、混合流水车间问题、 订单拆分调度问题、 公交车的调度排班优化问题、航班摆渡车辆调度问题、选址路径规划问题、港口调度、港口岸桥调度、停机位分配、机场航班调度、泄漏源定位
🌈 机器学习和深度学习时序、回归、分类、聚类和降维
2.1 bp时序、回归预测和分类
2.2 ENS声神经网络时序、回归预测和分类
2.3 SVM/CNN-SVM/LSSVM/RVM支持向量机系列时序、回归预测和分类
2.4 CNN|TCN|GCN卷积神经网络系列时序、回归预测和分类
2.5 ELM/KELM/RELM/DELM极限学习机系列时序、回归预测和分类
2.6 GRU/Bi-GRU/CNN-GRU/CNN-BiGRU门控神经网络时序、回归预测和分类
2.7 ELMAN递归神经网络时序、回归\预测和分类
2.8 LSTM/BiLSTM/CNN-LSTM/CNN-BiLSTM/长短记忆神经网络系列时序、回归预测和分类
2.9 RBF径向基神经网络时序、回归预测和分类
2.10 DBN深度置信网络时序、回归预测和分类
2.11 FNN模糊神经网络时序、回归预测
2.12 RF随机森林时序、回归预测和分类
2.13 BLS宽度学习时序、回归预测和分类
2.14 PNN脉冲神经网络分类
2.15 模糊小波神经网络预测和分类
2.16 时序、回归预测和分类
2.17 时序、回归预测预测和分类
2.18 XGBOOST集成学习时序、回归预测预测和分类
2.19 Transform各类组合时序、回归预测预测和分类
方向涵盖风电预测、光伏预测、电池寿命预测、辐射源识别、交通流预测、负荷预测、股价预测、PM2.5浓度预测、电池健康状态预测、用电量预测、水体光学参数反演、NLOS信号识别、地铁停车精准预测、变压器故障诊断
🌈图像处理方面
图像识别、图像分割、图像检测、图像隐藏、图像配准、图像拼接、图像融合、图像增强、图像压缩感知
🌈 路径规划方面
旅行商问题(TSP)、车辆路径问题(VRP、MVRP、CVRP、VRPTW等)、无人机三维路径规划、无人机协同、无人机编队、机器人路径规划、栅格地图路径规划、多式联运运输问题、 充电车辆路径规划(EVRP)、 双层车辆路径规划(2E-VRP)、 油电混合车辆路径规划、 船舶航迹规划、 全路径规划规划、 仓储巡逻
🌈 无人机应用方面
无人机路径规划、无人机控制、无人机编队、无人机协同、无人机任务分配、无人机安全通信轨迹在线优化、车辆协同无人机路径规划
🌈 通信方面
传感器部署优化、通信协议优化、路由优化、目标定位优化、Dv-Hop定位优化、Leach协议优化、WSN覆盖优化、组播优化、RSSI定位优化、水声通信、通信上传下载分配
🌈 信号处理方面
信号识别、信号加密、信号去噪、信号增强、雷达信号处理、信号水印嵌入提取、肌电信号、脑电信号、信号配时优化、心电信号、DOA估计、编码译码、变分模态分解、管道泄漏、滤波器、数字信号处理+传输+分析+去噪、数字信号调制、误码率、信号估计、DTMF、信号检测
🌈电力系统方面
微电网优化、无功优化、配电网重构、储能配置、有序充电、MPPT优化、家庭用电
🌈 元胞自动机方面
交通流 人群疏散 病毒扩散 晶体生长 金属腐蚀
🌈 雷达方面
卡尔曼滤波跟踪、航迹关联、航迹融合、SOC估计、阵列优化、NLOS识别
🌈 车间调度
零等待流水车间调度问题NWFSP 、 置换流水车间调度问题PFSP、 混合流水车间调度问题HFSP 、零空闲流水车间调度问题NIFSP、分布式置换流水车间调度问题 DPFSP、阻塞流水车间调度问题BFSP
👇
3279

被折叠的 条评论
为什么被折叠?



