✅作者简介:热爱科研的Matlab仿真开发者,擅长数据处理、建模仿真、程序设计、完整代码获取、论文复现及科研仿真。
🍎 往期回顾关注个人主页:Matlab科研工作室
🍊个人信条:格物致知,完整Matlab代码及仿真咨询内容私信。
🔥 内容介绍
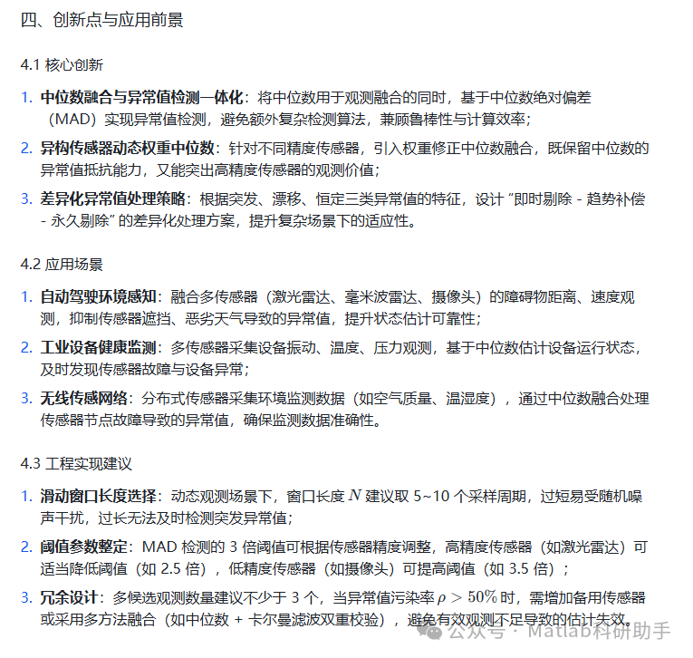
一、研究背景与核心问题
1.1 多候选观测信号状态估计的应用场景与挑战
在工业监测、自动驾驶、无线传感网络等领域,为提升状态估计可靠性,常部署多个传感器采集同一目标的观测信号(如温度、位置、速度等),形成多候选观测数据集。例如:
- 自动驾驶中,通过激光雷达、毫米波雷达、摄像头同时获取车辆前方障碍物距离,作为状态估计的观测输入;
- 工业电机监测中,多组电流、电压传感器采集电机运行参数,用于电机转速、扭矩等状态的估计。
多候选观测虽能提供冗余信息,但实际应用中面临两大核心挑战:
- 观测异常值干扰:传感器故障(如摄像头遮挡、电流传感器漂移)、外部环境干扰(如电磁噪声、极端天气)会导致部分观测信号出现异常值,这些异常值偏离真实状态,若直接代入传统估计方法(如卡尔曼滤波、最小二乘),会严重降低估计精度,甚至导致估计发散;
- 观测一致性差:不同传感器的测量原理、精度存在差异,即使无明显异常值,观测信号也可能存在较大离散度,传统基于均值的融合方法易受极端值影响,无法准确提取有效观测信息。
1.2 中位数在异常值鲁棒性上的技术优势
与均值、加权均值等传统观测融合方式相比,中位数具有天然的异常值抵抗能力:
- 均值对异常值敏感,单个极端异常值会显著拉偏均值结果;而中位数基于观测信号的排序位置取值,不受极端值大小影响,仅与异常值数量相关(当异常值占比不超过 50% 时,中位数仍能反映观测信号的集中趋势);
- 中位数计算无需依赖观测信号的统计分布假设(如高斯分布),适用于非高斯噪声、突发异常值等复杂场景,而传统卡尔曼滤波需假设噪声服从高斯分布,在异常值场景下鲁棒性不足;
- 计算复杂度低,仅需对观测信号排序后取中间值(或中间两位均值),无需复杂的协方差矩阵计算,适合实时性要求高的应用场景(如自动驾驶中的毫秒级状态更新)。
二、基于中位数的多候选观测信号状态估计方法设计



三、异常值深度研究与优化
3.1 异常值分类与生成机制
多候选观测信号中的异常值按成因可分为三类,不同类型异常值的分布特征与影响差异显著:
- 突发异常值:
- 成因:传感器瞬时故障(如摄像头短暂遮挡、电磁脉冲干扰)、偶然测量误差;
- 特征:单次或短时间内出现,数值偏离正常范围较大,后续观测可恢复正常;
- 示例:自动驾驶中,摄像头被飞溅的泥水短暂遮挡,单次障碍物距离观测值从 10m 突变为 50m,下一秒恢复为 11m。
- 漂移异常值:
- 成因:传感器老化(如电流传感器零点漂移)、环境缓慢变化(如温度传感器受散热影响);
- 特征:观测值随时间逐渐偏离真实值,呈现线性或缓慢非线性漂移,无突发跳变;
- 示例:工业电机温度传感器,初始测量误差 ±0.5℃,使用 1 年后漂移为 ±2℃,观测值持续高于真实温度。
- 恒定异常值:
- 成因:传感器完全故障(如毫米波雷达损坏)、数据传输错误;
- 特征:观测值固定为某一数值(如 0、最大值或固定错误值),长期无变化;
- 示例:故障的距离传感器,无论实际距离如何,观测值始终输出 0m。



⛳️ 运行结果




🔗 参考文献
[1] 李湘.配电网多谐波源识别方法的研究[D].重庆大学,2015.
[2] 陈玲.基于贝叶斯滤波理论的多目标协同跟踪方法研究[D].江苏大学[2025-10-31].
[3] 李湘.配电网多谐波源识别方法的研究[D].重庆大学[2025-10-31].
📣 部分代码
🎈 部分理论引用网络文献,若有侵权联系博主删除
👇 关注我领取海量matlab电子书和数学建模资料
🏆团队擅长辅导定制多种科研领域MATLAB仿真,助力科研梦:
🌈 各类智能优化算法改进及应用
生产调度、经济调度、装配线调度、充电优化、车间调度、发车优化、水库调度、三维装箱、物流选址、货位优化、公交排班优化、充电桩布局优化、车间布局优化、集装箱船配载优化、水泵组合优化、解医疗资源分配优化、设施布局优化、可视域基站和无人机选址优化、背包问题、 风电场布局、时隙分配优化、 最佳分布式发电单元分配、多阶段管道维修、 工厂-中心-需求点三级选址问题、 应急生活物质配送中心选址、 基站选址、 道路灯柱布置、 枢纽节点部署、 输电线路台风监测装置、 集装箱调度、 机组优化、 投资优化组合、云服务器组合优化、 天线线性阵列分布优化、CVRP问题、VRPPD问题、多中心VRP问题、多层网络的VRP问题、多中心多车型的VRP问题、 动态VRP问题、双层车辆路径规划(2E-VRP)、充电车辆路径规划(EVRP)、油电混合车辆路径规划、混合流水车间问题、 订单拆分调度问题、 公交车的调度排班优化问题、航班摆渡车辆调度问题、选址路径规划问题、港口调度、港口岸桥调度、停机位分配、机场航班调度、泄漏源定位
🌈 机器学习和深度学习时序、回归、分类、聚类和降维
2.1 bp时序、回归预测和分类
2.2 ENS声神经网络时序、回归预测和分类
2.3 SVM/CNN-SVM/LSSVM/RVM支持向量机系列时序、回归预测和分类
2.4 CNN|TCN|GCN卷积神经网络系列时序、回归预测和分类
2.5 ELM/KELM/RELM/DELM极限学习机系列时序、回归预测和分类
2.6 GRU/Bi-GRU/CNN-GRU/CNN-BiGRU门控神经网络时序、回归预测和分类
2.7 ELMAN递归神经网络时序、回归\预测和分类
2.8 LSTM/BiLSTM/CNN-LSTM/CNN-BiLSTM/长短记忆神经网络系列时序、回归预测和分类
2.9 RBF径向基神经网络时序、回归预测和分类
2.10 DBN深度置信网络时序、回归预测和分类
2.11 FNN模糊神经网络时序、回归预测
2.12 RF随机森林时序、回归预测和分类
2.13 BLS宽度学习时序、回归预测和分类
2.14 PNN脉冲神经网络分类
2.15 模糊小波神经网络预测和分类
2.16 时序、回归预测和分类
2.17 时序、回归预测预测和分类
2.18 XGBOOST集成学习时序、回归预测预测和分类
2.19 Transform各类组合时序、回归预测预测和分类
方向涵盖风电预测、光伏预测、电池寿命预测、辐射源识别、交通流预测、负荷预测、股价预测、PM2.5浓度预测、电池健康状态预测、用电量预测、水体光学参数反演、NLOS信号识别、地铁停车精准预测、变压器故障诊断
🌈图像处理方面
图像识别、图像分割、图像检测、图像隐藏、图像配准、图像拼接、图像融合、图像增强、图像压缩感知
🌈 路径规划方面
旅行商问题(TSP)、车辆路径问题(VRP、MVRP、CVRP、VRPTW等)、无人机三维路径规划、无人机协同、无人机编队、机器人路径规划、栅格地图路径规划、多式联运运输问题、 充电车辆路径规划(EVRP)、 双层车辆路径规划(2E-VRP)、 油电混合车辆路径规划、 船舶航迹规划、 全路径规划规划、 仓储巡逻
🌈 无人机应用方面
无人机路径规划、无人机控制、无人机编队、无人机协同、无人机任务分配、无人机安全通信轨迹在线优化、车辆协同无人机路径规划
🌈 通信方面
传感器部署优化、通信协议优化、路由优化、目标定位优化、Dv-Hop定位优化、Leach协议优化、WSN覆盖优化、组播优化、RSSI定位优化、水声通信、通信上传下载分配
🌈 信号处理方面
信号识别、信号加密、信号去噪、信号增强、雷达信号处理、信号水印嵌入提取、肌电信号、脑电信号、信号配时优化、心电信号、DOA估计、编码译码、变分模态分解、管道泄漏、滤波器、数字信号处理+传输+分析+去噪、数字信号调制、误码率、信号估计、DTMF、信号检测
🌈电力系统方面
微电网优化、无功优化、配电网重构、储能配置、有序充电、MPPT优化、家庭用电
🌈 元胞自动机方面
交通流 人群疏散 病毒扩散 晶体生长 金属腐蚀
🌈 雷达方面
卡尔曼滤波跟踪、航迹关联、航迹融合、SOC估计、阵列优化、NLOS识别
🌈 车间调度
零等待流水车间调度问题NWFSP 、 置换流水车间调度问题PFSP、 混合流水车间调度问题HFSP 、零空闲流水车间调度问题NIFSP、分布式置换流水车间调度问题 DPFSP、阻塞流水车间调度问题BFSP
👇
1万+

被折叠的 条评论
为什么被折叠?



