✅作者简介:热爱科研的Matlab仿真开发者,擅长数据处理、建模仿真、程序设计、完整代码获取、论文复现及科研仿真。
🍎 往期回顾关注个人主页:Matlab科研工作室
🍊个人信条:格物致知,完整Matlab代码及仿真咨询内容私信。
🔥 内容介绍
在现代电力系统中,三相供电系统广泛应用于工业生产、商业建筑等领域。然而,系统中同时存在的线性负载(如异步电机、电阻炉)和非线性负载(如变频器、整流器)会产生严重的谐波污染与无功功率损耗,导致电压畸变、设备过热、电能利用率下降等问题。并联有源滤波器(Shunt Active Power Filter,APF)作为治理谐波与补偿无功的核心设备,通过实时检测负载电流中的谐波与无功分量,生成反向补偿电流注入电网,可有效抑制谐波扩散并改善功率因数。
同步旋转坐标系(Synchronous Reference Frame,SRF)算法作为 APF 电流检测的关键技术,能够在旋转坐标系下将三相交流量转化为直流量,实现谐波与基波有功、无功分量的快速分离,具有检测精度高、动态响应快的优势。本文将系统阐述三相并联有源滤波器的工作原理,深入分析基于 SRF 算法的电流检测方法,详细设计模拟电路实现方案,并通过仿真验证其对线性与非线性混合负载的谐波抑制及无功补偿效果,为工程应用提供理论与技术支撑。
二、核心理论基础
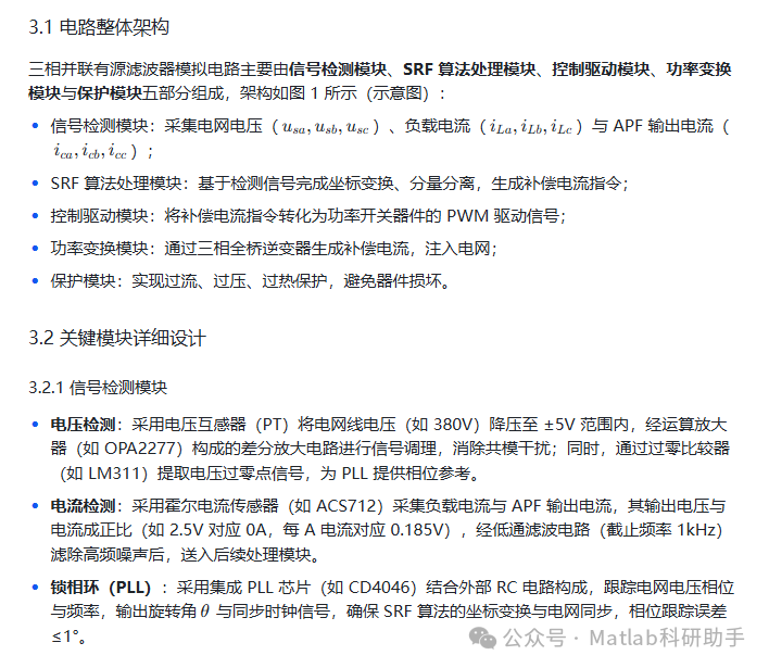
2.1 三相供电系统的负载特性与电能质量问题
2.1.1 线性与非线性负载的电流特征
- 线性负载:阻抗参数(电阻、电感、电容)不随电压或电流变化,其电流与电压呈线性关系,仅产生基波电流与无功功率(如电感负载的滞后无功、电容负载的超前无功)。例如,三相异步电机运行时,定子电流包含基波有功分量(驱动电机做功)和基波无功分量(建立磁场),无额外谐波成分。
- 非线性负载:阻抗参数随电压或电流变化,导致电流波形发生畸变,产生大量谐波电流(主要为 3、5、7 次等奇次谐波)。例如,三相不可控整流桥带阻感负载时,交流侧电流呈脉冲状,含有丰富的 5 次、7 次谐波,总谐波畸变率(Total Harmonic Distortion,THD)可达 30% 以上。
2.1.2 谐波与无功功率的危害
- 谐波危害:(1)导致变压器、电缆等设备铜损、铁损增加,产生过热现象,缩短使用寿命;(2)干扰继电保护、计量仪表正常工作,引发误动作或计量偏差;(3)引发电压畸变,影响敏感设备(如精密仪器、PLC)的稳定运行。
- 无功功率危害:(1)增加输电线路的功率损耗与电压降,降低电网输电效率;(2)导致电网功率因数下降,占用发电设备与输电线路的容量,造成资源浪费。


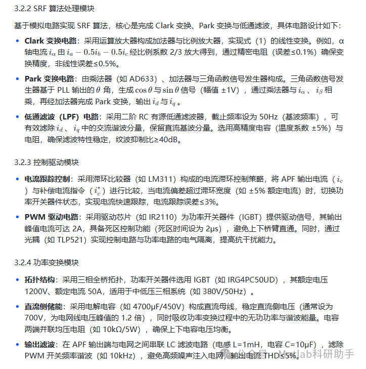
三、三相并联有源滤波器模拟电路设计



3.3 电路调试要点

⛳️ 运行结果


🔗 参考文献
[1] 凌青.三相并联型有源电力滤波器控制方法的研究[D].西南交通大学,2005.DOI:10.7666/d.y752261.
[2] 凌青.三相并联型有源电力滤波器控制方法的研究[D].西南交通大学,2005.DOI:CNKI:CDMD:2.2005.110637.
[3] 孙帅.基于DSP并联混合型有源电力滤波器抑制谐波的研究[D].东北农业大学,2011.DOI:CNKI:CDMD:2.2010.263703.
📣 部分代码
🎈 部分理论引用网络文献,若有侵权联系博主删除
👇 关注我领取海量matlab电子书和数学建模资料
🏆团队擅长辅导定制多种科研领域MATLAB仿真,助力科研梦:
🌈 各类智能优化算法改进及应用
生产调度、经济调度、装配线调度、充电优化、车间调度、发车优化、水库调度、三维装箱、物流选址、货位优化、公交排班优化、充电桩布局优化、车间布局优化、集装箱船配载优化、水泵组合优化、解医疗资源分配优化、设施布局优化、可视域基站和无人机选址优化、背包问题、 风电场布局、时隙分配优化、 最佳分布式发电单元分配、多阶段管道维修、 工厂-中心-需求点三级选址问题、 应急生活物质配送中心选址、 基站选址、 道路灯柱布置、 枢纽节点部署、 输电线路台风监测装置、 集装箱调度、 机组优化、 投资优化组合、云服务器组合优化、 天线线性阵列分布优化、CVRP问题、VRPPD问题、多中心VRP问题、多层网络的VRP问题、多中心多车型的VRP问题、 动态VRP问题、双层车辆路径规划(2E-VRP)、充电车辆路径规划(EVRP)、油电混合车辆路径规划、混合流水车间问题、 订单拆分调度问题、 公交车的调度排班优化问题、航班摆渡车辆调度问题、选址路径规划问题、港口调度、港口岸桥调度、停机位分配、机场航班调度、泄漏源定位
🌈 机器学习和深度学习时序、回归、分类、聚类和降维
2.1 bp时序、回归预测和分类
2.2 ENS声神经网络时序、回归预测和分类
2.3 SVM/CNN-SVM/LSSVM/RVM支持向量机系列时序、回归预测和分类
2.4 CNN|TCN|GCN卷积神经网络系列时序、回归预测和分类
2.5 ELM/KELM/RELM/DELM极限学习机系列时序、回归预测和分类
2.6 GRU/Bi-GRU/CNN-GRU/CNN-BiGRU门控神经网络时序、回归预测和分类
2.7 ELMAN递归神经网络时序、回归\预测和分类
2.8 LSTM/BiLSTM/CNN-LSTM/CNN-BiLSTM/长短记忆神经网络系列时序、回归预测和分类
2.9 RBF径向基神经网络时序、回归预测和分类
2.10 DBN深度置信网络时序、回归预测和分类
2.11 FNN模糊神经网络时序、回归预测
2.12 RF随机森林时序、回归预测和分类
2.13 BLS宽度学习时序、回归预测和分类
2.14 PNN脉冲神经网络分类
2.15 模糊小波神经网络预测和分类
2.16 时序、回归预测和分类
2.17 时序、回归预测预测和分类
2.18 XGBOOST集成学习时序、回归预测预测和分类
2.19 Transform各类组合时序、回归预测预测和分类
方向涵盖风电预测、光伏预测、电池寿命预测、辐射源识别、交通流预测、负荷预测、股价预测、PM2.5浓度预测、电池健康状态预测、用电量预测、水体光学参数反演、NLOS信号识别、地铁停车精准预测、变压器故障诊断
🌈图像处理方面
图像识别、图像分割、图像检测、图像隐藏、图像配准、图像拼接、图像融合、图像增强、图像压缩感知
🌈 路径规划方面
旅行商问题(TSP)、车辆路径问题(VRP、MVRP、CVRP、VRPTW等)、无人机三维路径规划、无人机协同、无人机编队、机器人路径规划、栅格地图路径规划、多式联运运输问题、 充电车辆路径规划(EVRP)、 双层车辆路径规划(2E-VRP)、 油电混合车辆路径规划、 船舶航迹规划、 全路径规划规划、 仓储巡逻
🌈 无人机应用方面
无人机路径规划、无人机控制、无人机编队、无人机协同、无人机任务分配、无人机安全通信轨迹在线优化、车辆协同无人机路径规划
🌈 通信方面
传感器部署优化、通信协议优化、路由优化、目标定位优化、Dv-Hop定位优化、Leach协议优化、WSN覆盖优化、组播优化、RSSI定位优化、水声通信、通信上传下载分配
🌈 信号处理方面
信号识别、信号加密、信号去噪、信号增强、雷达信号处理、信号水印嵌入提取、肌电信号、脑电信号、信号配时优化、心电信号、DOA估计、编码译码、变分模态分解、管道泄漏、滤波器、数字信号处理+传输+分析+去噪、数字信号调制、误码率、信号估计、DTMF、信号检测
🌈电力系统方面
微电网优化、无功优化、配电网重构、储能配置、有序充电、MPPT优化、家庭用电
🌈 元胞自动机方面
交通流 人群疏散 病毒扩散 晶体生长 金属腐蚀
🌈 雷达方面
卡尔曼滤波跟踪、航迹关联、航迹融合、SOC估计、阵列优化、NLOS识别
🌈 车间调度
零等待流水车间调度问题NWFSP 、 置换流水车间调度问题PFSP、 混合流水车间调度问题HFSP 、零空闲流水车间调度问题NIFSP、分布式置换流水车间调度问题 DPFSP、阻塞流水车间调度问题BFSP
👇
1013

被折叠的 条评论
为什么被折叠?



