✅作者简介:热爱科研的Matlab仿真开发者,擅长数据处理、建模仿真、程序设计、完整代码获取、论文复现及科研仿真。
🍎 往期回顾关注个人主页:Matlab科研工作室
🍊个人信条:格物致知,完整Matlab代码及仿真咨询内容私信。
🔥 内容介绍
一、引言:AUV 控制的核心挑战与技术需求
1.1 AUV 应用背景与控制目标
自主水下车辆(AUV)作为海洋探测、资源勘探、水下作业的核心装备,需实现高精度姿态控制(俯仰、偏航、横滚)与稳定路径跟踪(直线、曲线、悬停),典型应用场景包括:
- 深海矿产资源勘察(需 ±0.5° 姿态精度);
- 水下管道检测(需 ±0.1m 路径跟踪误差);
- 海洋环境监测(需长时间低速巡航稳定性)。
1.2 AUV 控制的核心挑战
水下环境的复杂性导致 AUV 控制面临三大核心难题:
- 强非线性耦合:AUV 六自由度动力学模型受流体动力(附加质量、粘滞阻力)、浮力变化影响,姿态与位置控制存在强耦合(如偏航运动易引发横滚干扰);
- 不确定性干扰:随机水流(流速 0.5~2m/s)、波浪扰动、传感器噪声(惯性测量单元 IMU 误差 ±0.1°/h)导致被控对象参数时变;
- 能量与计算约束:AUV 续航有限(通常 4~24 小时),控制器需在 “高精度” 与 “低计算复杂度” 间平衡。
1.3 传统 PID 控制器的局限性
传统固定参数 PID 控制器难以应对 AUV 的复杂工况,主要问题包括:
- 参数自适应差:固定 Kp、Ki、Kd 无法适配水流、负载变化,易出现 “低速巡航超调大”“高速机动响应滞后”;
- 抗干扰能力弱:突发水流扰动下,需人工重新整定参数,无法实时补偿误差;
- 非线性处理不足:对 AUV 动力学模型中的非线性项(如平方阻力项)无主动适配能力,稳态误差通常>5%。
二、基础理论:神经网络与模糊逻辑的融合原理

三、AUV 六自由度动力学模型(控制对象建模)

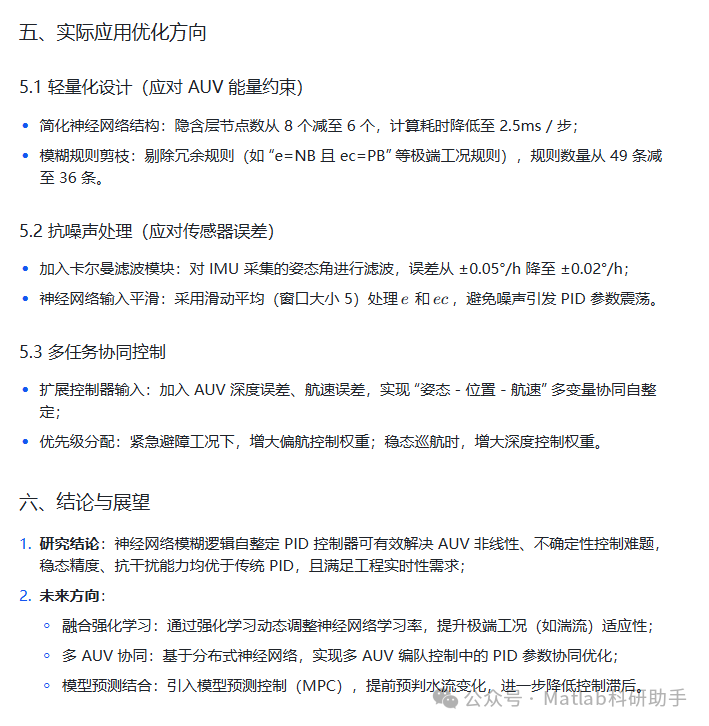
四、神经网络模糊逻辑自整定 PID 控制器设计




⛳️ 运行结果



🔗 参考文献
[1] 袁德祥.基于自抗扰控制技术的AUV运动控制的研究与仿真[D].中国海洋大学,2010.DOI:10.7666/d.y1827943.
[2] 韩盈盈.自主式水下机器人的分布式运动控制系统算法与实现[D].中国海洋大学,2010.DOI:10.7666/d.y1827913.
[3] 张子迎,刘心,杨霁.基于神经网络PID的AUV控制方法研究[J].应用科技, 2007, 34(8):4.DOI:10.3969/j.issn.1009-671X.2007.08.007.
📣 部分代码
🎈 部分理论引用网络文献,若有侵权联系博主删除
👇 关注我领取海量matlab电子书和数学建模资料
🏆团队擅长辅导定制多种科研领域MATLAB仿真,助力科研梦:
🌈 各类智能优化算法改进及应用
生产调度、经济调度、装配线调度、充电优化、车间调度、发车优化、水库调度、三维装箱、物流选址、货位优化、公交排班优化、充电桩布局优化、车间布局优化、集装箱船配载优化、水泵组合优化、解医疗资源分配优化、设施布局优化、可视域基站和无人机选址优化、背包问题、 风电场布局、时隙分配优化、 最佳分布式发电单元分配、多阶段管道维修、 工厂-中心-需求点三级选址问题、 应急生活物质配送中心选址、 基站选址、 道路灯柱布置、 枢纽节点部署、 输电线路台风监测装置、 集装箱调度、 机组优化、 投资优化组合、云服务器组合优化、 天线线性阵列分布优化、CVRP问题、VRPPD问题、多中心VRP问题、多层网络的VRP问题、多中心多车型的VRP问题、 动态VRP问题、双层车辆路径规划(2E-VRP)、充电车辆路径规划(EVRP)、油电混合车辆路径规划、混合流水车间问题、 订单拆分调度问题、 公交车的调度排班优化问题、航班摆渡车辆调度问题、选址路径规划问题、港口调度、港口岸桥调度、停机位分配、机场航班调度、泄漏源定位
🌈 机器学习和深度学习时序、回归、分类、聚类和降维
2.1 bp时序、回归预测和分类
2.2 ENS声神经网络时序、回归预测和分类
2.3 SVM/CNN-SVM/LSSVM/RVM支持向量机系列时序、回归预测和分类
2.4 CNN|TCN|GCN卷积神经网络系列时序、回归预测和分类
2.5 ELM/KELM/RELM/DELM极限学习机系列时序、回归预测和分类
2.6 GRU/Bi-GRU/CNN-GRU/CNN-BiGRU门控神经网络时序、回归预测和分类
2.7 ELMAN递归神经网络时序、回归\预测和分类
2.8 LSTM/BiLSTM/CNN-LSTM/CNN-BiLSTM/长短记忆神经网络系列时序、回归预测和分类
2.9 RBF径向基神经网络时序、回归预测和分类
2.10 DBN深度置信网络时序、回归预测和分类
2.11 FNN模糊神经网络时序、回归预测
2.12 RF随机森林时序、回归预测和分类
2.13 BLS宽度学习时序、回归预测和分类
2.14 PNN脉冲神经网络分类
2.15 模糊小波神经网络预测和分类
2.16 时序、回归预测和分类
2.17 时序、回归预测预测和分类
2.18 XGBOOST集成学习时序、回归预测预测和分类
2.19 Transform各类组合时序、回归预测预测和分类
方向涵盖风电预测、光伏预测、电池寿命预测、辐射源识别、交通流预测、负荷预测、股价预测、PM2.5浓度预测、电池健康状态预测、用电量预测、水体光学参数反演、NLOS信号识别、地铁停车精准预测、变压器故障诊断
🌈图像处理方面
图像识别、图像分割、图像检测、图像隐藏、图像配准、图像拼接、图像融合、图像增强、图像压缩感知
🌈 路径规划方面
旅行商问题(TSP)、车辆路径问题(VRP、MVRP、CVRP、VRPTW等)、无人机三维路径规划、无人机协同、无人机编队、机器人路径规划、栅格地图路径规划、多式联运运输问题、 充电车辆路径规划(EVRP)、 双层车辆路径规划(2E-VRP)、 油电混合车辆路径规划、 船舶航迹规划、 全路径规划规划、 仓储巡逻
🌈 无人机应用方面
无人机路径规划、无人机控制、无人机编队、无人机协同、无人机任务分配、无人机安全通信轨迹在线优化、车辆协同无人机路径规划
🌈 通信方面
传感器部署优化、通信协议优化、路由优化、目标定位优化、Dv-Hop定位优化、Leach协议优化、WSN覆盖优化、组播优化、RSSI定位优化、水声通信、通信上传下载分配
🌈 信号处理方面
信号识别、信号加密、信号去噪、信号增强、雷达信号处理、信号水印嵌入提取、肌电信号、脑电信号、信号配时优化、心电信号、DOA估计、编码译码、变分模态分解、管道泄漏、滤波器、数字信号处理+传输+分析+去噪、数字信号调制、误码率、信号估计、DTMF、信号检测
🌈电力系统方面
微电网优化、无功优化、配电网重构、储能配置、有序充电、MPPT优化、家庭用电
🌈 元胞自动机方面
交通流 人群疏散 病毒扩散 晶体生长 金属腐蚀
🌈 雷达方面
卡尔曼滤波跟踪、航迹关联、航迹融合、SOC估计、阵列优化、NLOS识别
🌈 车间调度
零等待流水车间调度问题NWFSP 、 置换流水车间调度问题PFSP、 混合流水车间调度问题HFSP 、零空闲流水车间调度问题NIFSP、分布式置换流水车间调度问题 DPFSP、阻塞流水车间调度问题BFSP
👇
6468

被折叠的 条评论
为什么被折叠?



