✅作者简介:热爱科研的Matlab仿真开发者,擅长数据处理、建模仿真、程序设计、完整代码获取、论文复现及科研仿真。
🍎 往期回顾关注个人主页:Matlab科研工作室
🍊个人信条:格物致知,完整Matlab代码及仿真咨询内容私信。
🔥 内容介绍
负荷预测是能源系统优化运行、电力调度规划、能源供需平衡的核心支撑技术,广泛应用于电力系统、区域供暖、工业生产等领域。准确的负荷预测能够帮助能源供应方合理调整发电 / 供热计划,降低能源浪费与运营成本;同时为用户侧提供能耗优化建议,提升能源利用效率。
传统负荷预测方法(如时间序列分析、回归分析)存在明显局限性:一是难以捕捉负荷数据中复杂的非线性特征(如季节变化、节假日效应、突发天气影响);二是对长时序数据的依赖导致预测滞后性显著,且无法有效融合多维度影响因素(如气象数据、经济指标、用户行为数据)。
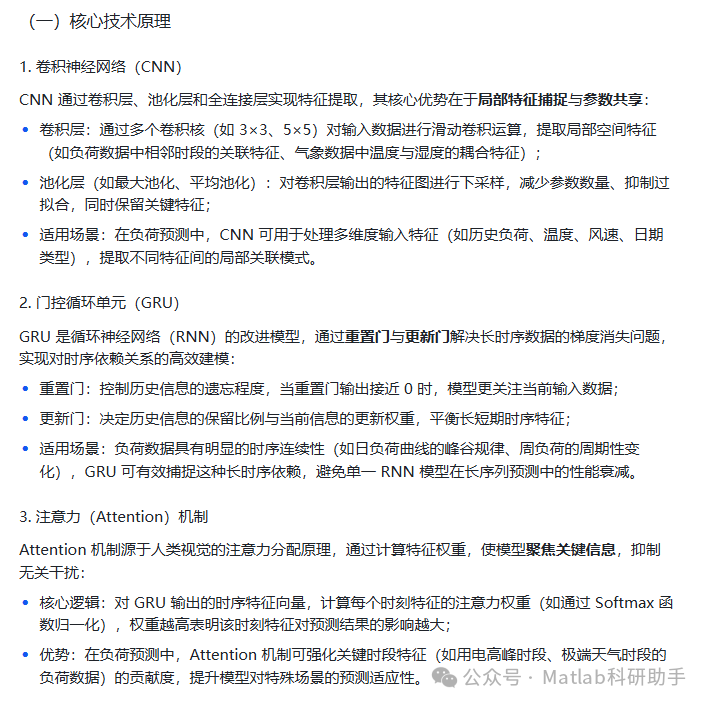
随着深度学习技术的发展,卷积神经网络(CNN)、门控循环单元(GRU)等模型在负荷预测中展现出优势:CNN 擅长提取数据的局部空间特征,GRU 能有效捕捉长时序依赖关系。然而,单一模型仍存在不足 ——CNN 对时序动态变化的捕捉能力较弱,GRU 在处理高维多特征数据时易忽略关键局部信息。引入注意力(Attention)机制可进一步强化模型对重要特征的关注,因此构建 CNN-GRU-Attention 混合神经网络,能够实现 “空间特征提取 - 时序依赖建模 - 关键特征强化” 的协同优化,显著提升负荷预测的准确性与鲁棒性。
二、相关技术原理与混合模型设计逻辑


三、基于 CNN-GRU-Attention 的负荷预测模型构建
(一)数据预处理
负荷预测的输入数据通常包含多维度、多类型信息,需通过预处理确保数据质量与模型适配性,具体步骤如下:
1. 数据采集与筛选
- 核心数据:历史负荷数据(如小时级、15 分钟级负荷值,时间跨度建议不少于 1 年,保证周期性特征的完整性);
- 辅助数据:气象数据(温度、湿度、风速、降水量)、日期特征(是否工作日 / 节假日、季节、月份)、经济指标(如区域 GDP、工业产值,适用于区域级负荷预测);
- 数据筛选:剔除异常值(如设备故障导致的负荷突升 / 突降)与缺失值(采用线性插值、滑动平均法补全),确保数据连续性。
2. 特征工程
- 特征编码:对分类特征(如日期类型、天气类型)采用独热编码(One-Hot Encoding)或嵌入编码(Embedding),转化为数值型特征;
- 特征归一化:采用 Min-Max 归一化(将数据映射至 [0,1] 区间)或 Z-Score 标准化(均值为 0、标准差为 1),消除不同特征量纲差异(如负荷单位为 kW,温度单位为℃)对模型训练的影响;
- 序列构建:采用滑动窗口法构建输入序列,例如以 “前 24 小时负荷 + 对应气象数据” 为输入,“未来 1 小时 / 6 小时 / 24 小时负荷” 为输出,窗口大小根据预测时长调整(短期预测窗口较小,长期预测窗口较大)。
(二)模型结构与参数设置
1. 模型结构细节
以小时级短期负荷预测为例,CNN-GRU-Attention 模型的具体结构如下:
- 输入层:输入维度为(样本数,时间步长,特征数),例如(N,24,6)表示 N 个样本,每个样本包含 24 小时时序数据,6 个特征(历史负荷、温度、湿度、风速、是否工作日、季节);
- CNN 特征提取层:包含 2 个卷积块,每个卷积块由 “卷积层 + 批归一化层 + ReLU 激活函数 + 最大池化层” 组成:
- 卷积层 1:卷积核数量 32,卷积核大小(3,3),步长(1,1),填充方式为 “same”(保证输出维度与输入一致);
- 批归一化层:加速模型收敛,抑制过拟合;
- ReLU 激活函数:引入非线性,增强模型对复杂特征的拟合能力;
- 最大池化层:池化核大小(2,2),步长(2,2),下采样减少参数;
- 卷积层 2:卷积核数量 64,其他参数与卷积层 1 一致,进一步提取深层特征;
- GRU 时序建模层:GRU 单元数量为 64,返回完整的隐藏状态序列(输出维度为(N,12,64),12 为池化后的时间步长),采用 Dropout 层( dropout rate=0.2 )抑制过拟合;
- Attention 权重优化层:
- 计算注意力权重:将 GRU 输出的隐藏状态序列(12×64)与一个可训练的权重矩阵相乘,通过 Softmax 函数得到 12 个时刻的注意力权重;
- 加权求和:将隐藏状态序列与注意力权重按时间维度加权,得到维度为(N,64)的全局特征向量;
- 输出层:包含 2 个全连接层,第一层输出维度 32,采用 ReLU 激活函数;第二层输出维度 1(对应未来 1 小时负荷预测值),采用线性激活函数(适用于回归任务)。

四、结论与展望
(一)研究结论
- CNN-GRU-Attention 混合模型通过 “CNN 提取空间特征 - GRU 捕捉时序依赖 - Attention 强化关键信息” 的三层架构,有效解决了单一模型在负荷预测中 “空间与时序特征难以兼顾” 的问题,预测精度显著优于单一 GRU、CNN 及 CNN-GRU 模型;
- 在特殊场景(用电高峰、极端天气)下,该模型展现出更强的适应性,MAPE 可控制在 5% 以内,满足实际能源调度的精度需求;
- 相比 LSTM 模型,GRU 在保证时序建模效果的同时,简化了门控结构,降低了计算复杂度,使混合模型在训练效率与预测精度间达到平衡。
(二)未来展望
- 多尺度预测拓展:当前研究聚焦于短期(1 小时)负荷预测,未来可将模型拓展至中长期预测(如 24 小时、7 天负荷预测),通过调整滑动窗口大小与 GRU 单元数量,适配不同预测时长的需求;
- 多源数据融合优化:进一步融合用户侧数据(如用户用电习惯、家电类型)、电网数据(如电压、电流),通过注意力机制的权重分配,提升模型对多源异构数据的处理能力;
- 模型轻量化改进:针对边缘计算场景(如分布式能源系统的本地负荷预测),采用模型压缩技术(如剪枝、量化),在保证精度的前提下降低 CNN-GRU-Attention 模型的计算复杂度与内存占用,提升部署灵活性。
⛳️ 运行结果



🔗 参考文献
[1] 崔杨,朱晗,王议坚,等.基于CNN-SAEDN-Res的短期电力负荷预测方法[J].电力自动化设备, 2024, 44(4):164-170.DOI:10.16081/j.epae.202308018.
[2] 赖添城,徐康康,朱成就,等.一种基于改进CNN-GRU的建筑冷负荷单步预测方法[J].机电工程技术, 2024(001):053.DOI:10.3969/j.issn.1009-9492.2024.01.027.
[3] 万 磊,余 飞,鲁统伟,et al.基于CEEMDAN-CNN-GRU组合模型的短期负荷预测方法[J].Journal of Hebei University of Science & Technology, 2022, 43(2).DOI:10.7535/hbkd.2022yx02005.
📣 部分代码
🎈 部分理论引用网络文献,若有侵权联系博主删除
👇 关注我领取海量matlab电子书和数学建模资料
🏆团队擅长辅导定制多种科研领域MATLAB仿真,助力科研梦:
🌈 各类智能优化算法改进及应用
生产调度、经济调度、装配线调度、充电优化、车间调度、发车优化、水库调度、三维装箱、物流选址、货位优化、公交排班优化、充电桩布局优化、车间布局优化、集装箱船配载优化、水泵组合优化、解医疗资源分配优化、设施布局优化、可视域基站和无人机选址优化、背包问题、 风电场布局、时隙分配优化、 最佳分布式发电单元分配、多阶段管道维修、 工厂-中心-需求点三级选址问题、 应急生活物质配送中心选址、 基站选址、 道路灯柱布置、 枢纽节点部署、 输电线路台风监测装置、 集装箱调度、 机组优化、 投资优化组合、云服务器组合优化、 天线线性阵列分布优化、CVRP问题、VRPPD问题、多中心VRP问题、多层网络的VRP问题、多中心多车型的VRP问题、 动态VRP问题、双层车辆路径规划(2E-VRP)、充电车辆路径规划(EVRP)、油电混合车辆路径规划、混合流水车间问题、 订单拆分调度问题、 公交车的调度排班优化问题、航班摆渡车辆调度问题、选址路径规划问题、港口调度、港口岸桥调度、停机位分配、机场航班调度、泄漏源定位
🌈 机器学习和深度学习时序、回归、分类、聚类和降维
2.1 bp时序、回归预测和分类
2.2 ENS声神经网络时序、回归预测和分类
2.3 SVM/CNN-SVM/LSSVM/RVM支持向量机系列时序、回归预测和分类
2.4 CNN|TCN|GCN卷积神经网络系列时序、回归预测和分类
2.5 ELM/KELM/RELM/DELM极限学习机系列时序、回归预测和分类
2.6 GRU/Bi-GRU/CNN-GRU/CNN-BiGRU门控神经网络时序、回归预测和分类
2.7 ELMAN递归神经网络时序、回归\预测和分类
2.8 LSTM/BiLSTM/CNN-LSTM/CNN-BiLSTM/长短记忆神经网络系列时序、回归预测和分类
2.9 RBF径向基神经网络时序、回归预测和分类
2.10 DBN深度置信网络时序、回归预测和分类
2.11 FNN模糊神经网络时序、回归预测
2.12 RF随机森林时序、回归预测和分类
2.13 BLS宽度学习时序、回归预测和分类
2.14 PNN脉冲神经网络分类
2.15 模糊小波神经网络预测和分类
2.16 时序、回归预测和分类
2.17 时序、回归预测预测和分类
2.18 XGBOOST集成学习时序、回归预测预测和分类
2.19 Transform各类组合时序、回归预测预测和分类
方向涵盖风电预测、光伏预测、电池寿命预测、辐射源识别、交通流预测、负荷预测、股价预测、PM2.5浓度预测、电池健康状态预测、用电量预测、水体光学参数反演、NLOS信号识别、地铁停车精准预测、变压器故障诊断
🌈图像处理方面
图像识别、图像分割、图像检测、图像隐藏、图像配准、图像拼接、图像融合、图像增强、图像压缩感知
🌈 路径规划方面
旅行商问题(TSP)、车辆路径问题(VRP、MVRP、CVRP、VRPTW等)、无人机三维路径规划、无人机协同、无人机编队、机器人路径规划、栅格地图路径规划、多式联运运输问题、 充电车辆路径规划(EVRP)、 双层车辆路径规划(2E-VRP)、 油电混合车辆路径规划、 船舶航迹规划、 全路径规划规划、 仓储巡逻
🌈 无人机应用方面
无人机路径规划、无人机控制、无人机编队、无人机协同、无人机任务分配、无人机安全通信轨迹在线优化、车辆协同无人机路径规划
🌈 通信方面
传感器部署优化、通信协议优化、路由优化、目标定位优化、Dv-Hop定位优化、Leach协议优化、WSN覆盖优化、组播优化、RSSI定位优化、水声通信、通信上传下载分配
🌈 信号处理方面
信号识别、信号加密、信号去噪、信号增强、雷达信号处理、信号水印嵌入提取、肌电信号、脑电信号、信号配时优化、心电信号、DOA估计、编码译码、变分模态分解、管道泄漏、滤波器、数字信号处理+传输+分析+去噪、数字信号调制、误码率、信号估计、DTMF、信号检测
🌈电力系统方面
微电网优化、无功优化、配电网重构、储能配置、有序充电、MPPT优化、家庭用电
🌈 元胞自动机方面
交通流 人群疏散 病毒扩散 晶体生长 金属腐蚀
🌈 雷达方面
卡尔曼滤波跟踪、航迹关联、航迹融合、SOC估计、阵列优化、NLOS识别
🌈 车间调度
零等待流水车间调度问题NWFSP 、 置换流水车间调度问题PFSP、 混合流水车间调度问题HFSP 、零空闲流水车间调度问题NIFSP、分布式置换流水车间调度问题 DPFSP、阻塞流水车间调度问题BFSP
👇
1000

被折叠的 条评论
为什么被折叠?



