✅作者简介:热爱科研的Matlab仿真开发者,擅长数据处理、建模仿真、程序设计、完整代码获取、论文复现及科研仿真。
🍎 往期回顾关注个人主页:Matlab科研工作室
🍊个人信条:格物致知,完整Matlab代码及仿真咨询内容私信。
🔥 内容介绍
滚动体轴承作为旋转机械中的关键传动部件,广泛应用于电机、风机、机床、轨道交通等领域。其运行状态直接影响设备的整体可靠性与安全性,据统计,旋转机械故障中约 30% 源于滚动体轴承故障。在长期运行过程中,轴承因磨损、疲劳、润滑失效、安装偏差等因素,易出现内圈剥落、外圈裂纹、滚动体损伤等故障。此类故障若未能及时诊断,可能引发设备停机、生产中断,甚至导致严重的安全事故,造成巨大的经济损失。
滚动体轴承故障诊断的核心是从复杂的振动信号中提取微弱的故障特征。然而,实际工况下,振动信号往往被强背景噪声、其他部件振动干扰以及传递路径衰减所掩盖,传统的信号处理方法(如傅里叶变换、小波分析)难以有效分离故障特征与干扰信号,导致诊断准确率低、漏诊误诊率高。
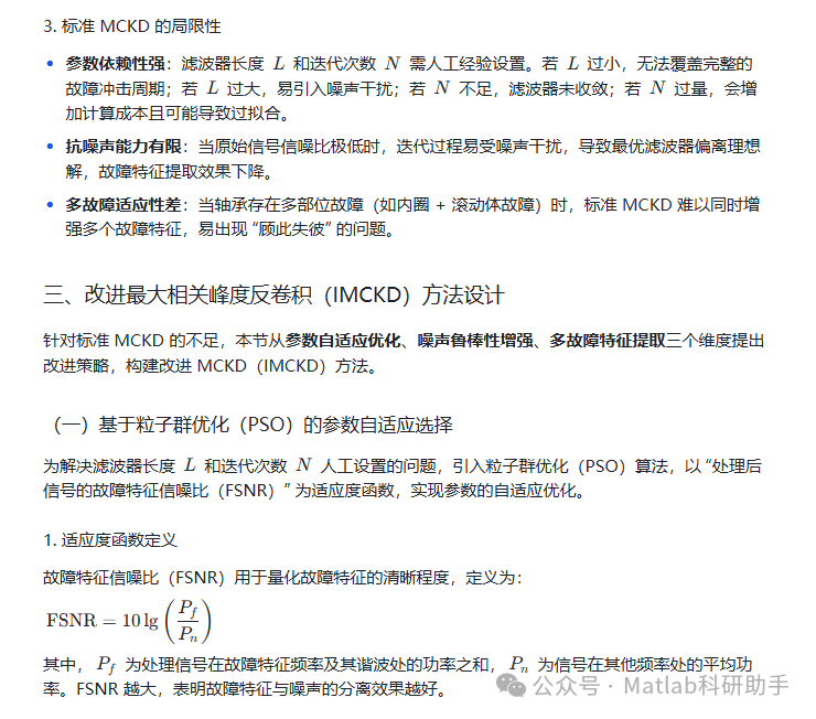
最大相关峰度反卷积(Maximum Correlated Kurtosis Deconvolution, MCKD)作为一种先进的非平稳信号处理技术,通过最大化信号的相关峰度,能够有效抑制噪声、增强周期性故障特征,在轴承故障诊断中展现出良好的应用潜力。但标准 MCKD 仍存在不足:一是滤波器长度、迭代次数等关键参数依赖人工经验选择,参数设置不当会导致特征提取效果不佳;二是对强噪声、多故障并发场景的适应性有限,易出现特征提取不完整的问题。因此,研究改进 MCKD 方法,提升其在复杂工况下的故障特征提取能力,对提高滚动体轴承故障诊断的准确性与可靠性具有重要的理论价值和工程意义。
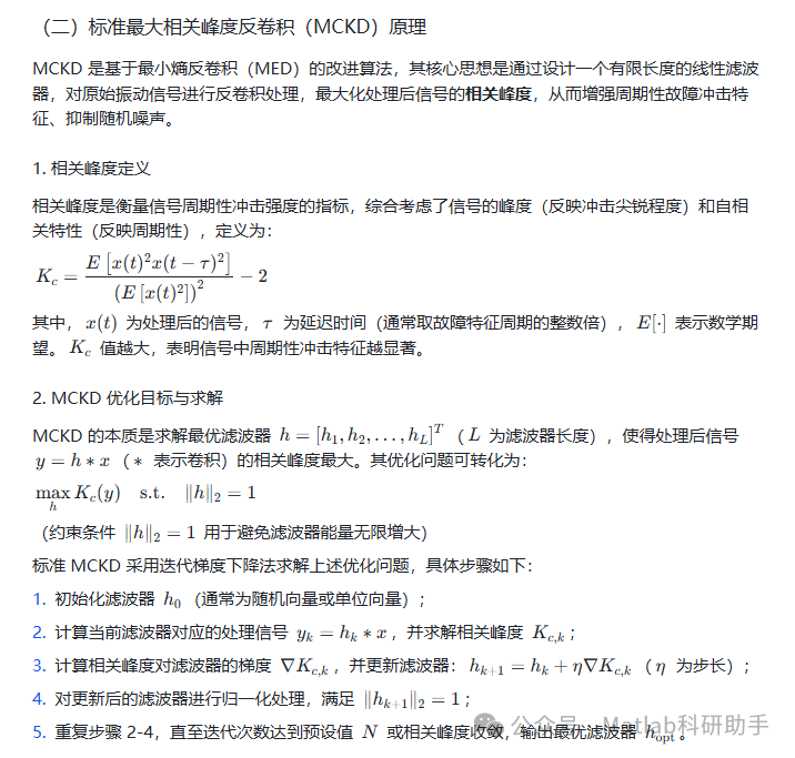
二、相关理论基础






四、基于 IMCKD 的滚动体轴承故障诊断流程
结合上述改进策略,构建完整的滚动体轴承故障诊断流程,具体步骤如下:

⛳️ 运行结果





🔗 参考文献
[1] 胡自强,袁景和,徐宝龙,等.X射线粉末衍射谱的峰度盲目反卷积[J].核电子学与探测技术, 2007.DOI:JournalArticle/5aeb4076c095d70944038d46.
[2] 胡自强,袁景和,徐宝龙,等.X射线粉末衍射谱的峰度盲目反卷积[J].核电子学与探测技术, 2007, 27(6):4.DOI:10.3969/j.issn.0258-0934.2007.06.039.
[3] 吴怡,王金海,杨建伟,等.基于自适应分数阶循环平稳盲反卷积的滚动轴承故障诊断方法[J].北京交通大学学报, 2024, 48(5):162-170.
📣 部分代码
🎈 部分理论引用网络文献,若有侵权联系博主删除
👇 关注我领取海量matlab电子书和数学建模资料
🏆团队擅长辅导定制多种科研领域MATLAB仿真,助力科研梦:
🌈 各类智能优化算法改进及应用
生产调度、经济调度、装配线调度、充电优化、车间调度、发车优化、水库调度、三维装箱、物流选址、货位优化、公交排班优化、充电桩布局优化、车间布局优化、集装箱船配载优化、水泵组合优化、解医疗资源分配优化、设施布局优化、可视域基站和无人机选址优化、背包问题、 风电场布局、时隙分配优化、 最佳分布式发电单元分配、多阶段管道维修、 工厂-中心-需求点三级选址问题、 应急生活物质配送中心选址、 基站选址、 道路灯柱布置、 枢纽节点部署、 输电线路台风监测装置、 集装箱调度、 机组优化、 投资优化组合、云服务器组合优化、 天线线性阵列分布优化、CVRP问题、VRPPD问题、多中心VRP问题、多层网络的VRP问题、多中心多车型的VRP问题、 动态VRP问题、双层车辆路径规划(2E-VRP)、充电车辆路径规划(EVRP)、油电混合车辆路径规划、混合流水车间问题、 订单拆分调度问题、 公交车的调度排班优化问题、航班摆渡车辆调度问题、选址路径规划问题、港口调度、港口岸桥调度、停机位分配、机场航班调度、泄漏源定位
🌈 机器学习和深度学习时序、回归、分类、聚类和降维
2.1 bp时序、回归预测和分类
2.2 ENS声神经网络时序、回归预测和分类
2.3 SVM/CNN-SVM/LSSVM/RVM支持向量机系列时序、回归预测和分类
2.4 CNN|TCN|GCN卷积神经网络系列时序、回归预测和分类
2.5 ELM/KELM/RELM/DELM极限学习机系列时序、回归预测和分类
2.6 GRU/Bi-GRU/CNN-GRU/CNN-BiGRU门控神经网络时序、回归预测和分类
2.7 ELMAN递归神经网络时序、回归\预测和分类
2.8 LSTM/BiLSTM/CNN-LSTM/CNN-BiLSTM/长短记忆神经网络系列时序、回归预测和分类
2.9 RBF径向基神经网络时序、回归预测和分类
2.10 DBN深度置信网络时序、回归预测和分类
2.11 FNN模糊神经网络时序、回归预测
2.12 RF随机森林时序、回归预测和分类
2.13 BLS宽度学习时序、回归预测和分类
2.14 PNN脉冲神经网络分类
2.15 模糊小波神经网络预测和分类
2.16 时序、回归预测和分类
2.17 时序、回归预测预测和分类
2.18 XGBOOST集成学习时序、回归预测预测和分类
2.19 Transform各类组合时序、回归预测预测和分类
方向涵盖风电预测、光伏预测、电池寿命预测、辐射源识别、交通流预测、负荷预测、股价预测、PM2.5浓度预测、电池健康状态预测、用电量预测、水体光学参数反演、NLOS信号识别、地铁停车精准预测、变压器故障诊断
🌈图像处理方面
图像识别、图像分割、图像检测、图像隐藏、图像配准、图像拼接、图像融合、图像增强、图像压缩感知
🌈 路径规划方面
旅行商问题(TSP)、车辆路径问题(VRP、MVRP、CVRP、VRPTW等)、无人机三维路径规划、无人机协同、无人机编队、机器人路径规划、栅格地图路径规划、多式联运运输问题、 充电车辆路径规划(EVRP)、 双层车辆路径规划(2E-VRP)、 油电混合车辆路径规划、 船舶航迹规划、 全路径规划规划、 仓储巡逻
🌈 无人机应用方面
无人机路径规划、无人机控制、无人机编队、无人机协同、无人机任务分配、无人机安全通信轨迹在线优化、车辆协同无人机路径规划
🌈 通信方面
传感器部署优化、通信协议优化、路由优化、目标定位优化、Dv-Hop定位优化、Leach协议优化、WSN覆盖优化、组播优化、RSSI定位优化、水声通信、通信上传下载分配
🌈 信号处理方面
信号识别、信号加密、信号去噪、信号增强、雷达信号处理、信号水印嵌入提取、肌电信号、脑电信号、信号配时优化、心电信号、DOA估计、编码译码、变分模态分解、管道泄漏、滤波器、数字信号处理+传输+分析+去噪、数字信号调制、误码率、信号估计、DTMF、信号检测
🌈电力系统方面
微电网优化、无功优化、配电网重构、储能配置、有序充电、MPPT优化、家庭用电
🌈 元胞自动机方面
交通流 人群疏散 病毒扩散 晶体生长 金属腐蚀
🌈 雷达方面
卡尔曼滤波跟踪、航迹关联、航迹融合、SOC估计、阵列优化、NLOS识别
🌈 车间调度
零等待流水车间调度问题NWFSP 、 置换流水车间调度问题PFSP、 混合流水车间调度问题HFSP 、零空闲流水车间调度问题NIFSP、分布式置换流水车间调度问题 DPFSP、阻塞流水车间调度问题BFSP
👇
669

被折叠的 条评论
为什么被折叠?



