✅作者简介:热爱科研的Matlab仿真开发者,擅长数据处理、建模仿真、程序设计、完整代码获取、论文复现及科研仿真。
🍎 往期回顾关注个人主页:Matlab科研工作室
🍊个人信条:格物致知,完整Matlab代码及仿真咨询内容私信。
🔥 内容介绍
高光谱图像(Hyperspectral Image,HSI)通过数百个连续且狭窄的光谱波段,捕捉地物在不同波长下的反射 / 辐射信息,形成 “图像 - 光谱” 立方体数据。与传统 RGB 图像相比,高光谱图像具备光谱分辨率高、地物识别能力强的核心优势,可精准区分光谱特征相似的地物(如不同种类的农作物、矿物成分等),在农业遥感、环境监测、地质勘探、军事侦察等领域具有不可替代的应用价值。
然而,高光谱图像分类面临两大核心挑战:一是维度灾难,高光谱波段数通常达数十至数百个,导致特征空间维度极高,样本数量相对不足时易出现 “过拟合”;二是光谱混淆,部分地物(如植被与土壤、不同植被品种)的光谱曲线存在重叠区域,传统分类方法难以有效区分。
阈值分类器(Threshold Classifier,BTC)作为一种简单高效的线性分类模型,通过设定特征阈值实现类别划分,具有计算复杂度低、可解释性强、易于工程实现的特点。将 BTC 应用于高光谱图像分类,可在降低计算成本的同时,通过合理的阈值设计与特征筛选,缓解维度灾难与光谱混淆问题,为高光谱图像的实时分类与大规模应用提供新的技术路径。
二、高光谱图像与阈值分类器的核心特性适配性
1. 高光谱图像的关键特性
- 光谱维丰富性:每个像素包含数百个光谱特征,可通过分析地物的 “光谱指纹”(如植被的红边效应、矿物的特征吸收峰)实现精准分类;
- 空间 - 光谱关联性:相邻像素的地物类别通常具有空间连续性,且光谱特征存在相关性,可通过空间信息辅助优化分类结果;
- 数据冗余性:部分波段间存在较强的相关性(如相邻近红外波段),直接使用全波段分类会增加计算量且引入冗余信息。
2. BTC 与高光谱图像分类的适配优势
- 低复杂度适配实时需求:BTC 仅需通过阈值比较实现分类,无需复杂的矩阵运算或迭代优化,计算复杂度为 O (N)(N 为特征数),可满足高光谱图像大规模数据的实时处理需求(如无人机遥感实时分类);
- 可解释性适配光谱分析:BTC 的阈值对应地物光谱的关键特征点(如吸收峰波长、反射率阈值),分类逻辑可直接与地物的光谱物理意义关联,便于分析分类结果的合理性(如通过植被反射率阈值区分健康与胁迫植被);
- 灵活性适配特征筛选:BTC 可结合波段选择算法,仅基于关键光谱波段设计阈值,有效降低高光谱图像的维度,缓解维度灾难(如筛选出 3-5 个区分度最高的波段,而非使用全部 200 + 波段)。
三、基于 BTC 的高光谱图像分类核心流程
基于 BTC 的高光谱图像分类需遵循 “数据预处理→特征筛选→阈值设计→分类执行→结果优化” 的五步核心流程,各环节紧密衔接,确保分类精度与效率的平衡。
1. 高光谱图像预处理
预处理的核心目标是消除噪声、校正光谱畸变,为后续分类提供高质量数据,主要包括三个步骤:
- 辐射校正:消除传感器响应差异、大气散射 / 吸收等因素导致的辐射误差,将原始 DN 值(数字量化值)转化为真实的地物反射率 / 辐射率;
- 几何校正:修正图像的几何变形(如传感器倾斜、地形起伏导致的像素偏移),确保像素空间位置与实际地物位置一致;
- 噪声去除:采用高斯滤波(平滑高频噪声)、主成分分析(PCA)去噪(分离噪声与有效信号)或小波变换去噪(保留光谱细节),抑制高光谱图像中的随机噪声与条带噪声。
2. 关键光谱特征筛选
针对高光谱图像的维度灾难问题,需通过特征筛选提取区分度最高的光谱波段,减少冗余信息,为 BTC 设计简化特征空间。常用的特征筛选方法包括:
- 波段间相关性分析:计算任意两个波段的皮尔逊相关系数,剔除相关性高于阈值(如 0.9)的冗余波段,保留独立且信息丰富的波段;
- 类间可分性准则:采用 J-M 距离(Jeffries-Matusita Distance)或离散度准则,量化不同类别在地物在各波段的可分性,筛选 J-M 距离大于 1.8(完全可分阈值)的波段;
- 特征重要性排序:结合随机森林、 Relief-F 等算法,评估各波段对分类结果的贡献度,选取排名前 K(如 K=5-10)的关键波段。
例如,在农作物分类中,可筛选出 “红边波段(700-750nm,区分作物品种)、近红外波段(800-900nm,区分植被与非植被)、短波红外波段(1500-1700nm,区分作物水分含量)” 三个关键波段,构建 BTC 的特征空间。
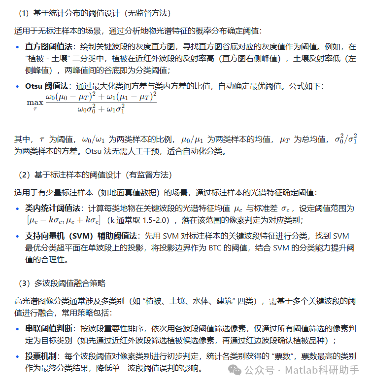
3. BTC 阈值设计与优化
阈值设计是 BTC 分类的核心,需基于关键光谱特征的统计分布与地物类别特性,确定合理的分类阈值。常用的阈值设计方法分为两类:

4. 分类执行与结果输出
基于设计的阈值与融合策略,对预处理后的高光谱图像进行逐像素分类:
- 逐像素阈值比较:对每个像素的关键波段特征,与预设阈值进行比较,初步确定类别归属;
- 空间信息辅助优化:利用高光谱图像的空间连续性,对分类结果进行后处理 —— 若某像素的类别与周围 8 邻域像素的多数类别不一致,判定为 “孤立噪声像素”,将其类别修正为邻域多数类别(即 “空间平滑” 操作),减少分类噪声;
- 分类结果输出:将分类结果以伪彩色图像形式输出(如植被标为绿色、土壤标为棕色、水体标为蓝色),同时生成分类精度评价指标(如总体精度、Kappa 系数、各类别召回率 / 精确率)。
5. 分类精度评价
采用高光谱图像分类领域的标准评价指标,量化 BTC 的分类性能,常用指标包括:
- 总体精度(Overall Accuracy,OA):正确分类的像素数占总像素数的比例,反映整体分类效果;
- Kappa 系数:考虑随机分类误差的一致性系数,取值范围为 [-1,1],Kappa>0.8 表示分类结果优秀,0.6<Kappa≤0.8 表示良好;
- 类别精度(Class Accuracy):包括召回率(Recall,某类地物被正确分类的比例)与精确率(Precision,被判定为某类的像素中实际为该类的比例),用于分析各类别分类的准确性(如是否存在某类地物漏检或误检严重的情况)。
四、BTC 在高光谱图像分类中的关键优化策略
针对高光谱图像分类的难点,需从特征处理、阈值自适应、多信息融合三个维度对 BTC 进行优化,提升分类精度与鲁棒性。
1. 基于光谱特征变换的阈值优化
通过光谱特征变换,增强地物间的光谱差异,使 BTC 的阈值更易设计:
- 光谱归一化:将各波段的光谱值归一化到 [0,1] 或 [-1,1] 范围,消除不同波段光谱值量级差异的影响(如可见光波段反射率通常低于 0.5,近红外波段可达 0.8),使阈值具有统一的比较基准;
- 光谱导数变换:计算光谱的一阶导数(反映光谱斜率变化,突出红边效应)或二阶导数(反映光谱曲率变化,突出吸收峰位置),增强相似地物的光谱差异。例如,小麦与玉米的原始光谱曲线重叠度高,但一阶导数在红边波段(720nm)的差异显著,可基于该导数特征设计 BTC 阈值,提升分类精度。
2. 自适应阈值调整机制
传统固定阈值在复杂场景(如光照变化、地物混合像素)下易失效,需设计自适应阈值调整机制:
- 局部阈值自适应:将高光谱图像划分为多个局部区域(如 16×16 像素块),对每个区域单独计算阈值(如局部 Otsu 阈值),适应不同区域的光照与地物分布差异(如阴影区域与光照区域的植被反射率不同,需分别设定阈值);
- 动态阈值更新:针对时序高光谱图像(如作物生长周期监测),基于不同时间节点的地物光谱变化(如作物从苗期到成熟期的反射率变化),动态更新 BTC 阈值,确保各时序图像的分类一致性。
3. 多源信息融合增强
结合高光谱图像的空间信息、纹理信息或其他数据源(如 LiDAR 高程数据),弥补单一光谱特征的不足:
- 空间 - 光谱融合:在 BTC 分类后,引入 “标记控制区域生长” 算法,以分类结果中的可靠像素(如高置信度的植被像素)为种子点,结合相邻像素的光谱相似度与空间距离,扩展生成完整的地物区域,解决混合像素(如植被与土壤的过渡区域)的分类模糊问题;
- 纹理 - 光谱融合:提取高光谱图像的纹理特征(如灰度共生矩阵的对比度、熵),将纹理特征作为额外的阈值判断依据(如建筑区域的纹理对比度高于植被区域,可通过纹理阈值辅助区分建筑与植被);
- 多传感器数据融合:结合 LiDAR 数据的高程信息(如建筑的高程高于植被,水体的高程低于周围地物),设计高程阈值与光谱阈值的融合规则,提升复杂地形下的分类精度(如山区的植被与岩石分类)。
五、应用场景与未来展望
1. 典型应用场景
基于 BTC 的高光谱图像分类已在多个领域展现出实用价值:
- 农业遥感:作物品种识别、长势监测、病虫害早期诊断(如通过植被红边波段阈值区分健康作物与病虫害作物);
- 环境监测:水体污染程度分类(如通过水体在 450nm 与 620nm 波段的反射率阈值,区分清洁水、轻度污染水与重度污染水)、土壤盐碱化等级划分;
- 地质勘探:矿物种类识别(如通过矿物的特征吸收峰波段阈值,区分石英、长石、方解石等矿物);
- 城市规划:城市用地分类(如通过光谱与纹理阈值结合,区分住宅用地、商业用地、绿地、水体)。
2. 未来发展方向
- 深度学习辅助阈值设计:结合卷积神经网络(CNN)或 Transformer 模型,自动学习高光谱图像的关键特征与阈值分布规律,替代人工特征筛选与阈值设定,实现 “端到端” 的智能 BTC 分类;
- 多模态阈值融合:融合高光谱图像、LiDAR、热红外等多模态数据,设计跨模态的阈值融合规则,提升复杂场景(如多云天气、夜间环境)下的分类鲁棒性;
⛳️ 运行结果

🔗 参考文献
[1] 孙丽娟.基于支持向量机的高光谱图像分类技术研究[D].哈尔滨工程大学[2025-09-10].DOI:10.7666/d.y2052229.
[2] 王彩玲,王洪伟,炳樑,等.基于邻域分割的空谱联合稀疏表示高光谱图像分类技术研究[J].光谱学与光谱分析, 2016, 36(9):6.DOI:10.3964/j.issn.1000-0593(2016)09-2919-06.
[3] 乔蕾.基于支持向量机的高光谱图像分类研究[D].哈尔滨工程大学[2025-09-10].DOI:10.7666/d.y1437465.
📣 部分代码
🎈 部分理论引用网络文献,若有侵权联系博主删除
👇 关注我领取海量matlab电子书和数学建模资料
🏆团队擅长辅导定制多种科研领域MATLAB仿真,助力科研梦:
🌈 各类智能优化算法改进及应用
生产调度、经济调度、装配线调度、充电优化、车间调度、发车优化、水库调度、三维装箱、物流选址、货位优化、公交排班优化、充电桩布局优化、车间布局优化、集装箱船配载优化、水泵组合优化、解医疗资源分配优化、设施布局优化、可视域基站和无人机选址优化、背包问题、 风电场布局、时隙分配优化、 最佳分布式发电单元分配、多阶段管道维修、 工厂-中心-需求点三级选址问题、 应急生活物质配送中心选址、 基站选址、 道路灯柱布置、 枢纽节点部署、 输电线路台风监测装置、 集装箱调度、 机组优化、 投资优化组合、云服务器组合优化、 天线线性阵列分布优化、CVRP问题、VRPPD问题、多中心VRP问题、多层网络的VRP问题、多中心多车型的VRP问题、 动态VRP问题、双层车辆路径规划(2E-VRP)、充电车辆路径规划(EVRP)、油电混合车辆路径规划、混合流水车间问题、 订单拆分调度问题、 公交车的调度排班优化问题、航班摆渡车辆调度问题、选址路径规划问题、港口调度、港口岸桥调度、停机位分配、机场航班调度、泄漏源定位
🌈 机器学习和深度学习时序、回归、分类、聚类和降维
2.1 bp时序、回归预测和分类
2.2 ENS声神经网络时序、回归预测和分类
2.3 SVM/CNN-SVM/LSSVM/RVM支持向量机系列时序、回归预测和分类
2.4 CNN|TCN|GCN卷积神经网络系列时序、回归预测和分类
2.5 ELM/KELM/RELM/DELM极限学习机系列时序、回归预测和分类
2.6 GRU/Bi-GRU/CNN-GRU/CNN-BiGRU门控神经网络时序、回归预测和分类
2.7 ELMAN递归神经网络时序、回归\预测和分类
2.8 LSTM/BiLSTM/CNN-LSTM/CNN-BiLSTM/长短记忆神经网络系列时序、回归预测和分类
2.9 RBF径向基神经网络时序、回归预测和分类
2.10 DBN深度置信网络时序、回归预测和分类
2.11 FNN模糊神经网络时序、回归预测
2.12 RF随机森林时序、回归预测和分类
2.13 BLS宽度学习时序、回归预测和分类
2.14 PNN脉冲神经网络分类
2.15 模糊小波神经网络预测和分类
2.16 时序、回归预测和分类
2.17 时序、回归预测预测和分类
2.18 XGBOOST集成学习时序、回归预测预测和分类
2.19 Transform各类组合时序、回归预测预测和分类
方向涵盖风电预测、光伏预测、电池寿命预测、辐射源识别、交通流预测、负荷预测、股价预测、PM2.5浓度预测、电池健康状态预测、用电量预测、水体光学参数反演、NLOS信号识别、地铁停车精准预测、变压器故障诊断
🌈图像处理方面
图像识别、图像分割、图像检测、图像隐藏、图像配准、图像拼接、图像融合、图像增强、图像压缩感知
🌈 路径规划方面
旅行商问题(TSP)、车辆路径问题(VRP、MVRP、CVRP、VRPTW等)、无人机三维路径规划、无人机协同、无人机编队、机器人路径规划、栅格地图路径规划、多式联运运输问题、 充电车辆路径规划(EVRP)、 双层车辆路径规划(2E-VRP)、 油电混合车辆路径规划、 船舶航迹规划、 全路径规划规划、 仓储巡逻
🌈 无人机应用方面
无人机路径规划、无人机控制、无人机编队、无人机协同、无人机任务分配、无人机安全通信轨迹在线优化、车辆协同无人机路径规划
🌈 通信方面
传感器部署优化、通信协议优化、路由优化、目标定位优化、Dv-Hop定位优化、Leach协议优化、WSN覆盖优化、组播优化、RSSI定位优化、水声通信、通信上传下载分配
🌈 信号处理方面
信号识别、信号加密、信号去噪、信号增强、雷达信号处理、信号水印嵌入提取、肌电信号、脑电信号、信号配时优化、心电信号、DOA估计、编码译码、变分模态分解、管道泄漏、滤波器、数字信号处理+传输+分析+去噪、数字信号调制、误码率、信号估计、DTMF、信号检测
🌈电力系统方面
微电网优化、无功优化、配电网重构、储能配置、有序充电、MPPT优化、家庭用电
🌈 元胞自动机方面
交通流 人群疏散 病毒扩散 晶体生长 金属腐蚀
🌈 雷达方面
卡尔曼滤波跟踪、航迹关联、航迹融合、SOC估计、阵列优化、NLOS识别
🌈 车间调度
零等待流水车间调度问题NWFSP 、 置换流水车间调度问题PFSP、 混合流水车间调度问题HFSP 、零空闲流水车间调度问题NIFSP、分布式置换流水车间调度问题 DPFSP、阻塞流水车间调度问题BFSP
👇
864

被折叠的 条评论
为什么被折叠?



