✅作者简介:热爱科研的Matlab仿真开发者,擅长数据处理、建模仿真、程序设计、完整代码获取、论文复现及科研仿真。
🍎 往期回顾关注个人主页:Matlab科研工作室
🍊个人信条:格物致知,完整Matlab代码及仿真咨询内容私信。
🔥 内容介绍
在复杂优化问题的求解领域,粒子群优化(Particle Swarm Optimization, PSO)算法凭借其原理简单、收敛速度快、易于实现等优势,被广泛应用于函数优化、工程设计、机器学习等多个领域。然而,传统 PSO 算法在处理高维度、多模态、非线性的复杂问题时,常面临早熟收敛与后期收敛速度缓慢的瓶颈 —— 算法易陷入局部最优解,难以探索全局最优区域,或在接近最优解时震荡不前,无法快速收敛至精确值。
为解决上述问题,研究者们从惯性权重改进、学习因子调整、拓扑结构优化等角度提出了多种改进策略,但多数方法仅聚焦于单一尺度的搜索行为调整,未能充分协调粒子在 “全局探索” 与 “局部开发” 之间的平衡。在此背景下,多尺度协同变异的粒子群优化算法应运而生。该算法通过引入多尺度变异机制,结合不同尺度下的搜索优势,实现粒子探索与开发能力的动态协同,有效提升算法对复杂问题的求解精度与鲁棒性,为解决高难度优化问题提供了新的技术路径。
二、算法核心思想与创新点
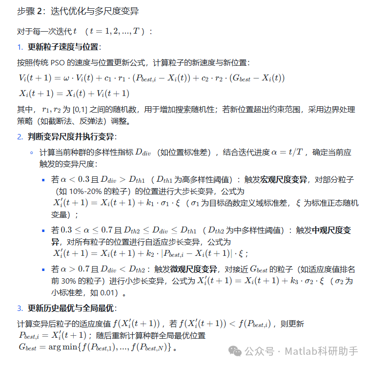
多尺度协同变异 PSO 算法的核心在于打破传统 PSO “单一搜索尺度” 的局限,通过构建宏观 - 中观 - 微观三级变异尺度,并设计协同机制,使粒子在不同优化阶段自适应选择最优变异策略,实现 “全局广域探索 - 局部区域开发 - 精确精细收敛” 的渐进式优化过程。
1. 多尺度变异机制设计
算法将变异行为分为三个尺度,各尺度的功能与实现方式如下:
- 宏观尺度变异:聚焦 “全局探索”,针对算法初期或粒子陷入局部最优时,通过大步长随机变异调整粒子位置(如基于正态分布生成较大变异步长),扩大搜索范围,帮助算法跳出局部最优区域,探索未覆盖的解空间。
- 中观尺度变异:侧重 “区域开发”,在算法中期(粒子逐渐向全局最优区域聚集时),采用基于粒子历史最优的自适应步长变异,既保留粒子对优质区域的记忆,又避免因步长过大导致的搜索震荡,平衡探索与开发效率。
- 微观尺度变异:面向 “精确收敛”,在算法后期(粒子接近全局最优解时),引入小步长高斯变异,对粒子位置进行微调,避免因粒子多样性不足导致的早熟收敛,提升算法对最优解的逼近精度。
2. 协同触发机制
为实现多尺度变异的动态适配,算法设计了基于粒子多样性与迭代进度的协同触发机制:
- 粒子多样性判断:通过计算种群中粒子位置的标准差(或信息熵),判断种群多样性水平。若多样性过高(算法初期),优先触发宏观尺度变异;若多样性中等(算法中期),触发中观尺度变异;若多样性过低(算法后期),触发微观尺度变异。
- 迭代进度控制:结合当前迭代次数与最大迭代次数的比例(如迭代进度 <30% 为初期,30%-70% 为中期,>70% 为后期),对变异尺度的选择进行辅助约束,确保算法在不同阶段的搜索策略与优化目标匹配。
三、算法实现步骤



四、算法性能测试与分析
为验证多尺度协同变异 PSO 算法的优越性,选取 6 个典型的高维复杂测试函数(如 Sphere 函数、Rastrigin 函数、Griewank 函数等,涵盖单模态、多模态、非线性等特性),将其与传统 PSO、惯性权重递减 PSO(PSO-W)、自适应变异 PSO(PSO-M)进行对比测试,评价指标包括最优解精度、收敛速度与鲁棒性(多次运行的结果标准差)。


六、结论
多尺度协同变异的粒子群优化算法通过构建宏观 - 中观 - 微观三级变异机制,并设计基于粒子多样性与迭代进度的协同触发策略,有效解决了传统 PSO 算法早熟收敛与后期收敛缓慢的问题。性能测试表明,该算法在最优解精度、收敛速度与鲁棒性上均优于传统改进算法,为复杂优化问题的求解提供了高效、稳定的技术方案。未来通过进一步优化变异参数自适应机制与扩展多目标优化能力,该算法的应用范围与求解性能将得到更广泛的提升。
⛳️ 运行结果


🔗 参考文献
[1] 王笛淑.绿色物流下物流配送路径优化研究[D].河南大学[2025-08-29].DOI:CNKI:CDMD:2.1016.207679.
[2] 张义杰.智能仓储系统多AGV-UAV协同配送任务规划方法研究[D].长安大学,2023.
[3] 金英群.城市多模式公交网络布局结构特性研究[D].东北林业大学,2020.
📣 部分代码
🎈 部分理论引用网络文献,若有侵权联系博主删除
👇 关注我领取海量matlab电子书和数学建模资料
🏆团队擅长辅导定制多种科研领域MATLAB仿真,助力科研梦:
🌈 各类智能优化算法改进及应用
生产调度、经济调度、装配线调度、充电优化、车间调度、发车优化、水库调度、三维装箱、物流选址、货位优化、公交排班优化、充电桩布局优化、车间布局优化、集装箱船配载优化、水泵组合优化、解医疗资源分配优化、设施布局优化、可视域基站和无人机选址优化、背包问题、 风电场布局、时隙分配优化、 最佳分布式发电单元分配、多阶段管道维修、 工厂-中心-需求点三级选址问题、 应急生活物质配送中心选址、 基站选址、 道路灯柱布置、 枢纽节点部署、 输电线路台风监测装置、 集装箱调度、 机组优化、 投资优化组合、云服务器组合优化、 天线线性阵列分布优化、CVRP问题、VRPPD问题、多中心VRP问题、多层网络的VRP问题、多中心多车型的VRP问题、 动态VRP问题、双层车辆路径规划(2E-VRP)、充电车辆路径规划(EVRP)、油电混合车辆路径规划、混合流水车间问题、 订单拆分调度问题、 公交车的调度排班优化问题、航班摆渡车辆调度问题、选址路径规划问题、港口调度、港口岸桥调度、停机位分配、机场航班调度、泄漏源定位
🌈 机器学习和深度学习时序、回归、分类、聚类和降维
2.1 bp时序、回归预测和分类
2.2 ENS声神经网络时序、回归预测和分类
2.3 SVM/CNN-SVM/LSSVM/RVM支持向量机系列时序、回归预测和分类
2.4 CNN|TCN|GCN卷积神经网络系列时序、回归预测和分类
2.5 ELM/KELM/RELM/DELM极限学习机系列时序、回归预测和分类
2.6 GRU/Bi-GRU/CNN-GRU/CNN-BiGRU门控神经网络时序、回归预测和分类
2.7 ELMAN递归神经网络时序、回归\预测和分类
2.8 LSTM/BiLSTM/CNN-LSTM/CNN-BiLSTM/长短记忆神经网络系列时序、回归预测和分类
2.9 RBF径向基神经网络时序、回归预测和分类
2.10 DBN深度置信网络时序、回归预测和分类
2.11 FNN模糊神经网络时序、回归预测
2.12 RF随机森林时序、回归预测和分类
2.13 BLS宽度学习时序、回归预测和分类
2.14 PNN脉冲神经网络分类
2.15 模糊小波神经网络预测和分类
2.16 时序、回归预测和分类
2.17 时序、回归预测预测和分类
2.18 XGBOOST集成学习时序、回归预测预测和分类
2.19 Transform各类组合时序、回归预测预测和分类
方向涵盖风电预测、光伏预测、电池寿命预测、辐射源识别、交通流预测、负荷预测、股价预测、PM2.5浓度预测、电池健康状态预测、用电量预测、水体光学参数反演、NLOS信号识别、地铁停车精准预测、变压器故障诊断
🌈图像处理方面
图像识别、图像分割、图像检测、图像隐藏、图像配准、图像拼接、图像融合、图像增强、图像压缩感知
🌈 路径规划方面
旅行商问题(TSP)、车辆路径问题(VRP、MVRP、CVRP、VRPTW等)、无人机三维路径规划、无人机协同、无人机编队、机器人路径规划、栅格地图路径规划、多式联运运输问题、 充电车辆路径规划(EVRP)、 双层车辆路径规划(2E-VRP)、 油电混合车辆路径规划、 船舶航迹规划、 全路径规划规划、 仓储巡逻
🌈 无人机应用方面
无人机路径规划、无人机控制、无人机编队、无人机协同、无人机任务分配、无人机安全通信轨迹在线优化、车辆协同无人机路径规划
🌈 通信方面
传感器部署优化、通信协议优化、路由优化、目标定位优化、Dv-Hop定位优化、Leach协议优化、WSN覆盖优化、组播优化、RSSI定位优化、水声通信、通信上传下载分配
🌈 信号处理方面
信号识别、信号加密、信号去噪、信号增强、雷达信号处理、信号水印嵌入提取、肌电信号、脑电信号、信号配时优化、心电信号、DOA估计、编码译码、变分模态分解、管道泄漏、滤波器、数字信号处理+传输+分析+去噪、数字信号调制、误码率、信号估计、DTMF、信号检测
🌈电力系统方面
微电网优化、无功优化、配电网重构、储能配置、有序充电、MPPT优化、家庭用电
🌈 元胞自动机方面
交通流 人群疏散 病毒扩散 晶体生长 金属腐蚀
🌈 雷达方面
卡尔曼滤波跟踪、航迹关联、航迹融合、SOC估计、阵列优化、NLOS识别
🌈 车间调度
零等待流水车间调度问题NWFSP 、 置换流水车间调度问题PFSP、 混合流水车间调度问题HFSP 、零空闲流水车间调度问题NIFSP、分布式置换流水车间调度问题 DPFSP、阻塞流水车间调度问题BFSP
👇
871

被折叠的 条评论
为什么被折叠?



