✅作者简介:热爱科研的Matlab仿真开发者,擅长数据处理、建模仿真、程序设计、完整代码获取、论文复现及科研仿真。
🍎 往期回顾关注个人主页:Matlab科研工作室
🍊个人信条:格物致知,完整Matlab代码及仿真咨询内容私信。
🔥 内容介绍
文献计量学作为一门融合数学、统计学和文献学的交叉学科,通过对文献的数量特征、分布规律和引用关系进行量化分析,揭示学科发展脉络、研究热点及学术影响力。其核心在于各类文献计量指标的计算与应用,这些指标从不同维度反映了文献、作者、期刊及机构的学术表现。本文将系统梳理并阐述几乎所有已知的文献计量指标的实际计算方法。
基础文献计量指标
基础文献计量指标是描述文献产出和分布的基本量化参数,是开展深入分析的基础。

引用计量指标
引用计量指标是衡量文献、作者或期刊学术影响力的核心指标,基于文献之间的引用关系计算得出。
单篇文献引用指标
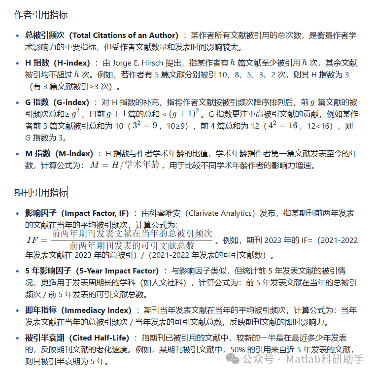
- 被引频次(Citation Count, CC):某篇文献被其他文献引用的总次数,是最基础的影响力指标,可直接通过 Web of Science、Scopus 等数据库查询。
- 年均被引频次(Average Citations per Year, ACY):衡量文献的年均影响力,计算公式为:被引频次 /(当前年份 - 发表年份 + 1),适用于比较不同年份发表的文献影响力。
- 即时指数(Immediacy Index for a Paper):指文献发表当年被引用的次数,反映文献的快速影响力,计算公式为:发表当年被引频次 / 1(仅统计发表当年)。

机构 / 国家引用指标
- 机构总被引频次(Total Citations of an Institution):某机构所有学者发表文献的被引总次数,反映机构的整体学术影响力。
- 机构 H 指数(Institutional H-index):与作者 H 指数类似,指某机构有
h
篇文献至少被引h
次,其余文献被引均不超过h
次。
- 国家 / 地区引用份额(Citation Share of a Country/Region):某国家 / 地区发表文献的被引频次占全球该领域总被引频次的比例,计算公式为:(某国家文献被引总频次 / 全球该领域文献被引总频次)×100%,反映国家在领域内的影响力占比。
网络计量指标(Altmetrics)
随着网络技术的发展,Altmetrics(替代计量学)指标应运而生,用于衡量文献在社交媒体、新闻报道、政策文件等非学术渠道的影响力。
- 提及次数(Mentions):文献在 Twitter、Facebook、博客等平台被提及的总次数,可通过 Altmetric、PlumX 等工具获取。
- 新闻报道数(News Coverage):文献被主流新闻媒体报道的次数,反映研究成果的社会关注度。
- 政策引用数(Policy Citations):文献被政府报告、政策文件引用的次数,体现研究的政策影响力。
- 下载量(Downloads):文献在开放获取平台或期刊网站的下载次数,一定程度上反映研究的传播范围和潜在影响力。
- Altmetric Attention Score:由 Altmetric 公司计算的综合得分,基于文献在不同渠道的提及情况,通过加权计算得出,得分越高说明文献的社会影响力越大。

计算工具与注意事项
常用计算工具
- 引文数据库:Web of Science、Scopus、PubMed Central 等提供基础的被引频次、影响因子等指标查询。
- 专业分析工具:CiteSpace、VOSviewer 用于合作网络和热点分析;Publish or Perish 可计算作者的 H 指数、总被引频次等;Altmetric、PlumX Metrics 专注于 Altmetrics 指标。
- 编程工具:Python(借助 pandas、networkx 库)和 R(借助 bibliometrix 包)可实现自定义指标计算和复杂数据分析。
注意事项
- 数据来源差异:不同数据库的文献收录范围不同(如 Web of Science 侧重自然科学,Scopus 涵盖更多学科),导致同一指标的计算结果可能存在差异,需明确数据来源。
- 指标局限性:任何单一指标都无法全面反映学术影响力,例如 H 指数对高被引文献不敏感,影响因子受学科差异和期刊规模影响大,应结合多种指标综合分析。
- 时间因素:新发表的文献被引频次低,可能低估其潜力;而老旧文献的被引可能随时间下降,需结合文献发表时间解读指标。
- 学科差异:不同学科的文献产出量、引用习惯不同(如医学领域引用频次普遍高于数学领域),跨学科比较时需谨慎。
文献计量指标的计算为学术评价、科研管理和学科发展研究提供了量化依据,但其价值在于合理应用而非机械套用。随着学术交流模式的演变,新的计量指标将不断涌现,研究者需在实践中不断完善计算方法,提升指标的科学性和适用性。
⛳️ 运行结果


🔗 参考文献
[1] 方志蓉.学术期刊的文献计量指标及提升其数值的途径探求[J].出版发行研究, 2005.DOI:CNKI:SUN:CBFX.0.2005-04-020.
[2] 邱均平.文献计量学的理论、方法和应用[J].图书情报知识, 1984(4):5.DOI:CNKI:SUN:TSQC.0.1984-04-016.
[3] 郭相坤,牟俊山,王晓玲,等.在化学化工中应用MATLAB的文献计量分析[J].计算机与应用化学, 2008, 25(12):4.DOI:10.3969/j.issn.1001-4160.2008.12.025.
📣 部分代码
🎈 部分理论引用网络文献,若有侵权联系博主删除
👇 关注我领取海量matlab电子书和数学建模资料
🏆团队擅长辅导定制多种科研领域MATLAB仿真,助力科研梦:
🌈 各类智能优化算法改进及应用
生产调度、经济调度、装配线调度、充电优化、车间调度、发车优化、水库调度、三维装箱、物流选址、货位优化、公交排班优化、充电桩布局优化、车间布局优化、集装箱船配载优化、水泵组合优化、解医疗资源分配优化、设施布局优化、可视域基站和无人机选址优化、背包问题、 风电场布局、时隙分配优化、 最佳分布式发电单元分配、多阶段管道维修、 工厂-中心-需求点三级选址问题、 应急生活物质配送中心选址、 基站选址、 道路灯柱布置、 枢纽节点部署、 输电线路台风监测装置、 集装箱调度、 机组优化、 投资优化组合、云服务器组合优化、 天线线性阵列分布优化、CVRP问题、VRPPD问题、多中心VRP问题、多层网络的VRP问题、多中心多车型的VRP问题、 动态VRP问题、双层车辆路径规划(2E-VRP)、充电车辆路径规划(EVRP)、油电混合车辆路径规划、混合流水车间问题、 订单拆分调度问题、 公交车的调度排班优化问题、航班摆渡车辆调度问题、选址路径规划问题、港口调度、港口岸桥调度、停机位分配、机场航班调度、泄漏源定位
🌈 机器学习和深度学习时序、回归、分类、聚类和降维
2.1 bp时序、回归预测和分类
2.2 ENS声神经网络时序、回归预测和分类
2.3 SVM/CNN-SVM/LSSVM/RVM支持向量机系列时序、回归预测和分类
2.4 CNN|TCN|GCN卷积神经网络系列时序、回归预测和分类
2.5 ELM/KELM/RELM/DELM极限学习机系列时序、回归预测和分类
2.6 GRU/Bi-GRU/CNN-GRU/CNN-BiGRU门控神经网络时序、回归预测和分类
2.7 ELMAN递归神经网络时序、回归\预测和分类
2.8 LSTM/BiLSTM/CNN-LSTM/CNN-BiLSTM/长短记忆神经网络系列时序、回归预测和分类
2.9 RBF径向基神经网络时序、回归预测和分类
2.10 DBN深度置信网络时序、回归预测和分类
2.11 FNN模糊神经网络时序、回归预测
2.12 RF随机森林时序、回归预测和分类
2.13 BLS宽度学习时序、回归预测和分类
2.14 PNN脉冲神经网络分类
2.15 模糊小波神经网络预测和分类
2.16 时序、回归预测和分类
2.17 时序、回归预测预测和分类
2.18 XGBOOST集成学习时序、回归预测预测和分类
2.19 Transform各类组合时序、回归预测预测和分类
方向涵盖风电预测、光伏预测、电池寿命预测、辐射源识别、交通流预测、负荷预测、股价预测、PM2.5浓度预测、电池健康状态预测、用电量预测、水体光学参数反演、NLOS信号识别、地铁停车精准预测、变压器故障诊断
🌈图像处理方面
图像识别、图像分割、图像检测、图像隐藏、图像配准、图像拼接、图像融合、图像增强、图像压缩感知
🌈 路径规划方面
旅行商问题(TSP)、车辆路径问题(VRP、MVRP、CVRP、VRPTW等)、无人机三维路径规划、无人机协同、无人机编队、机器人路径规划、栅格地图路径规划、多式联运运输问题、 充电车辆路径规划(EVRP)、 双层车辆路径规划(2E-VRP)、 油电混合车辆路径规划、 船舶航迹规划、 全路径规划规划、 仓储巡逻
🌈 无人机应用方面
无人机路径规划、无人机控制、无人机编队、无人机协同、无人机任务分配、无人机安全通信轨迹在线优化、车辆协同无人机路径规划
🌈 通信方面
传感器部署优化、通信协议优化、路由优化、目标定位优化、Dv-Hop定位优化、Leach协议优化、WSN覆盖优化、组播优化、RSSI定位优化、水声通信、通信上传下载分配
🌈 信号处理方面
信号识别、信号加密、信号去噪、信号增强、雷达信号处理、信号水印嵌入提取、肌电信号、脑电信号、信号配时优化、心电信号、DOA估计、编码译码、变分模态分解、管道泄漏、滤波器、数字信号处理+传输+分析+去噪、数字信号调制、误码率、信号估计、DTMF、信号检测
🌈电力系统方面
微电网优化、无功优化、配电网重构、储能配置、有序充电、MPPT优化、家庭用电
🌈 元胞自动机方面
交通流 人群疏散 病毒扩散 晶体生长 金属腐蚀
🌈 雷达方面
卡尔曼滤波跟踪、航迹关联、航迹融合、SOC估计、阵列优化、NLOS识别
🌈 车间调度
零等待流水车间调度问题NWFSP 、 置换流水车间调度问题PFSP、 混合流水车间调度问题HFSP 、零空闲流水车间调度问题NIFSP、分布式置换流水车间调度问题 DPFSP、阻塞流水车间调度问题BFSP
👇
1171

被折叠的 条评论
为什么被折叠?



