游戏设计模式学习笔记(11)外观模式
参考:
《设计模式与游戏完美开发》
《游戏编程模式》(https://github.com/tkchu/Game-Programming-Patterns-CN)
《图说设计模式( Graphic Design Patterns)》(https://github.com/me115/design_patterns)
【游戏设计模式】浅墨_毛星云: https://blog.youkuaiyun.com/poem_qianmo/article/details/53240330
定义
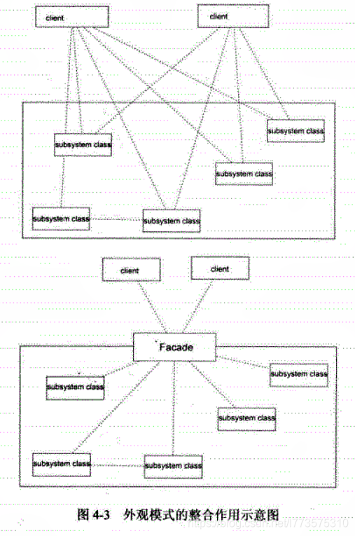
- 为子系统中的一组接口提供一个一致的界面,外观模式定义了一个高层接口,这个接口使得这一子系统更加容易使用。

优缺点
-
优点
- 节省时间:减少系统之间的耦合度,有助于减少系统构建的时间。
- 易于分工开发:系统功能操作流程全部隐藏。
- 增加系统安全:程序构建顺序由Facade接口实现,而不是客户端去实现。
-
缺点
- 不能很好地限制客户使用子系统类,如果对客户访问子系统类做太多的限制则减少了可变性和灵活性。
- 在不引入抽象外观类的情况下,增加新的子系统可能需要修改外观类或客户端的源代码,违背了“开闭原则”。
应用

要画一些图形,不直接操作Shape的子类,而是通过ShapeMaker来操作。
https://www.runoob.com/design-pattern/facade-pattern.html
-
网络引擎:连线管理、信息事件、网络封包管理等,用外观模式合成一个系统。
tml -
网络引擎:连线管理、信息事件、网络封包管理等,用外观模式合成一个系统。
-
数据库引擎:增删改查,数据库连接等封装。
本文深入探讨游戏开发中的外观模式,解析其定义、优缺点及应用场景,如图形绘制、网络引擎和数据库引擎的封装,提升游戏开发效率与安全性。
1万+

被折叠的 条评论
为什么被折叠?



