在现代互联网应用架构中,数据处理一直是最核心且最具挑战性的环节。随着系统规模不断扩大,业务逻辑日益复杂,传统的CRUD(增删改查)架构逐渐暴露出诸多局限性。作为一名架构师,我在多个大型项目中亲历了这些挑战,并深刻认识到架构演进的必要性。
想象一下这样的场景:一个大型电商平台在“双十一”期间,每秒需要处理数十万次的商品查询请求,同时还要保证库存更新、订单创建等写操作的准确性和一致性。传统的单一数据库模型在这种情况下往往捉襟见肘,性能瓶颈和系统复杂性成为制约业务发展的关键因素。
正是这样的现实需求,催生了CQRS(Command Query Responsibility Segregation,命令查询职责分离)架构模式的诞生和发展。本文将深入解析CQRS的架构设计,追溯其演进历程,并通过实际案例和代码示例,展示这一模式如何解决现代分布式系统中的核心问题。

传统架构的困境与CQRS的诞生
传统CRUD架构的局限性
在深入探讨CQRS之前,我们有必要理解传统CRUD架构存在的问题。让我们先通过一个架构图来直观认识传统模式:

在传统架构中,读写操作共享同一个数据模型和数据库,这导致了几个核心问题:
性能瓶颈:读写操作竞争相同的数据库资源,高频率的查询操作可能影响写操作性能,反之亦然。
模型冲突:读操作和写操作对数据模型的需求本质不同。写操作关注数据完整性和业务规则,读操作关注查询效率和展示格式。
复杂性累积:随着业务发展,服务层需要同时处理读写逻辑,代码变得臃肿且难以维护。
扩展困难:难以针对读写的不同特点进行独立优化和扩展。
CQRS的核心思想
CQRS的基本理念非常简单却极具革命性:将数据的读取(Query)和写入(Command)操作分离,使用不同的模型和路径来处理。
这种分离不是简单地将代码分成不同的方法,而是在架构层面进行彻底分离:
-
命令侧(Command Side):处理数据变更操作,强调业务规则、一致性和事务完整性
-
查询侧(Query Side):处理数据查询操作,强调查询性能、灵活性和可扩展性
CQRS架构深度解析
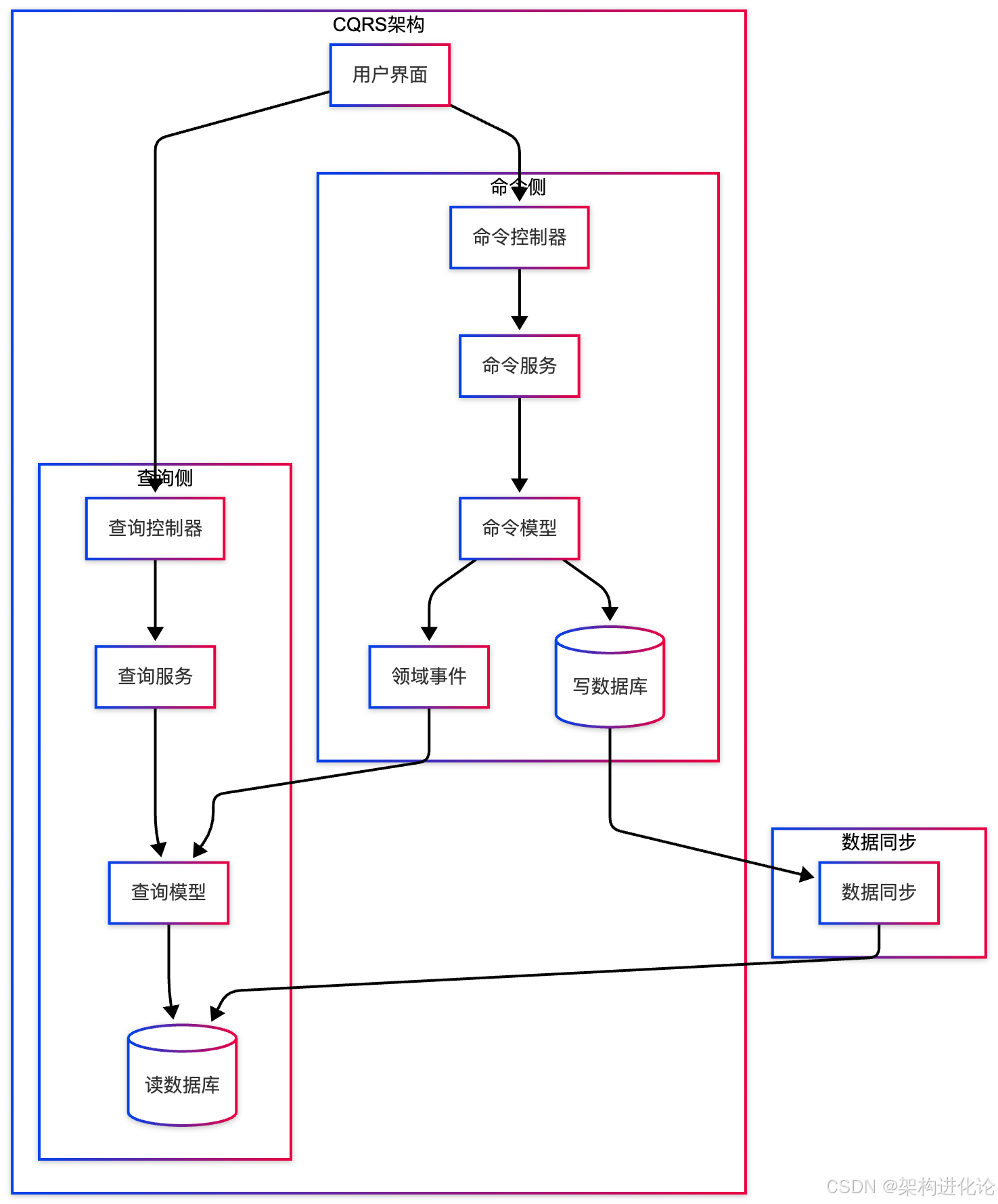
CQRS基础架构
让我们通过一个完整的CQRS架构图来理解其核心组件和交互:

命令侧设计详解
命令侧负责处理所有会改变系统状态的操作。让我们通过一个订单系统的代码示例来理解命令侧的实现:
// 订单命令模型
public class OrderCommandModel {
private String orderId;
private String userId;
private OrderStatus status;
private List<OrderItem> items;
private BigDecimal totalAmount;
private LocalDateTime createTime;
// 业务方法:创建订单
public void createOrder(String orderId, String userId, List<OrderItem> items) {
if (this.orderId != null) {
throw new IllegalStateException("订单已存在,不能重复创建");
}
if (items == null || items.isEmpty()) {
throw new IllegalArgumentException("订单商品不能为空");
}
this.orderId = orderId;
this.userId = userId;
this.items = new ArrayList<>(items);
this.totalAmount = calculateTotalAmount(items);
this.status = OrderStatus.CREATED;
this.createTime = LocalDateTime.now();
// 发布领域事件
DomainEventPublisher.publish(new OrderCreatedEvent(
orderId, userId, totalAmount, createTime
));
}
// 业务方法:支付订单
public void payOrder(String paymentId, BigDecimal amount) {
if (this.status != OrderStatus.CREATED) {
throw new IllegalStateException("订单状态不正确,无法支付");
}
if (amount.compareTo(this.totalAmount) != 0) {
throw new IllegalArgumentException("支付金额与订单金额不匹配");
}
this.status = OrderStatus.PAID;
// 发布领域事件
DomainEventPublisher.publish(new OrderPaidEvent(
orderId, paymentId, amount, LocalDateTime.now()
));
}
private BigDecimal calculateTotalAmount(List<OrderItem> items) {
return items.stream()
.map(item -> item.getPrice().multiply(BigDecimal.valueOf(item.getQuantity())))
.reduce(BigDecimal.ZERO, BigDecimal::add);
}
// getters 省略...
}
// 订单创建命令
public class CreateOrderCommand {
private final String orderId;
private final String userId;
private final List<OrderItem> items;
public CreateOrderCommand(String orderId, String userId, List<OrderItem> items) {
this.orderId = orderId;
this.userId = userId;
this.items = items;
}
// getters 省略...
}
// 命令处理器
@Service
public class OrderCommandHandler {
private final OrderRepository orderRepository;
private final EventStore eventStore;
public OrderCommandHandler(OrderRepository orderRepository, EventStore eventStore) {
this.orderRepository = orderRepository;
this.eventStore = eventStore;
}
@Transactional
public void handleCreateOrder(CreateOrderCommand command) {
// 验证命令参数
validateCommand(command);
// 创建命令模型
OrderCommandModel order = new OrderCommandModel();
order.createOrder(command.getOrderId(), command.getUserId(), command.getItems());
// 保存到写数据库
orderRepository.save(order);
// 记录事件到事件存储
eventStore.appendEvents(order.getOrderId(), order.getUncommittedEvents());
}
private void validateCommand(CreateOrderCommand command) {
if (command.getOrderId() == null || command.getOrderId().trim().isEmpty()) {
throw new IllegalArgumentException("订单ID不能为空");
}
if (command.getUserId() == null || command.getUserId().trim().isEmpty()) {
throw new IllegalArgumentException("用户ID不能为空");
}
if (command.getItems() == null || command.getItems().isEmpty()) {
throw new IllegalArgumentException("订单商品不能为空");
}
}
}
查询侧设计详解
查询侧专门优化数据读取操作,通常采用非规范化的数据模型来提高查询性能:
// 订单查询模型 - 针对查询优化
public class OrderQueryModel {
private String orderId;
private String userId;
private String userName; // 非规范化字段,减少关联查询
private String status;
private BigDecimal totalAmount;
private LocalDateTime createTime;
private LocalDateTime payTime;
private List<OrderItemView> items; // 扁平化的商品信息
// 专门为查询优化的构造函数和方法
public OrderQueryModel(String orderId, String userId, String userName,
String status, BigDecimal totalAmount,
LocalDateTime createTime, List<OrderItemView> items) {
this.orderId = orderId;
this.userId = userId;
this.userName = userName;
this.status = status;
this.totalAmount = totalAmount;
this.createTime = createTime;
this.items = items;
}
// 查询专用的DTO转换
public OrderSummary toSummary() {
return new OrderSummary(
orderId,
userName,
status,
totalAmount,
createTime
);
}
public OrderDetail toDetail() {
return new OrderDetail(
orderId,
userId,
userName,
status,
totalAmount,
createTime,
payTime,
items
);
}
}
// 查询服务
@Service
public class OrderQueryService {
private final OrderQueryRepository orderQueryRepository;
public OrderQueryService(OrderQueryRepository orderQueryRepository) {
this.orderQueryRepository = orderQueryRepository;
}
// 获取用户订单列表 - 高性能查询
public List<OrderSummary> getUserOrders(String userId, int page, int size) {
return orderQueryRepository.findByUserId(userId, page, size)
.stream()
.map(OrderQueryModel::toSummary)
.collect(Collectors.toList());
}
// 获取订单详情
public OrderDetail getOrderDetail(String orderId) {
OrderQueryModel order = orderQueryRepository.findById(orderId)
.orElseThrow(() -> new OrderNotFoundException("订单不存在: " + orderId));
return order.toDetail();
}
// 复杂查询:统计用户订单金额
public UserOrderStats getUserOrderStats(String userId) {
return orderQueryRepository.calculateUserStats(userId);
}
}
// 查询专用的Repository
@Repository
public class OrderQueryRepository {
private final JdbcTemplate jdbcTemplate;
public OrderQueryRepository(JdbcTemplate jdbcTemplate) {
this.jdbcTemplate = jdbcTemplate;
}
public List<OrderQueryModel> findByUserId(String userId, int page, int size) {
String sql = """
SELECT o.order_id, o.user_id, u.user_name, o.status,
o.total_amount, o.create_time, o.pay_time,
oi.product_id, oi.product_name, oi.quantity, oi.price
FROM orders o
LEFT JOIN users u ON o.user_id = u.user_id
LEFT JOIN order_items oi ON o.order_id = oi.order_id
WHERE o.user_id = ?
ORDER BY o.create_time DESC
LIMIT ? OFFSET ?
""";
return jdbcTemplate.query(sql, new OrderQueryModelRowMapper(), userId, size, page * size);
}
// 其他查询方法...
}
数据同步机制
CQRS架构的核心挑战之一是保持命令侧和查询侧的数据一致性。以下是几种常见的数据同步模式:
// 事件处理器 - 负责同步数据到查询侧
@Component
public class OrderEventProcessor {
private final OrderQueryRepository orderQueryRepository;
private final UserRepository userRepository;
public OrderEventProcessor(OrderQueryRepository orderQueryRepository,
UserRepository userRepository) {
this.orderQueryRepository = orderQueryRepository;
this.userRepository = userRepository;
}
@EventListener
public void handleOrderCreated(OrderCreatedEvent event) {
// 获取用户信息(非规范化存储)
User user = userRepository.findById(event.getUserId())
.orElseThrow(() -> new UserNotFoundException("用户不存在"));
// 构建查询模型
OrderQueryModel order = new OrderQueryModel(
event.getOrderId(),
event.getUserId(),
user.getUserName(),
"CREATED",
event.getTotalAmount(),
event.getCreateTime(),
Collections.emptyList() // 商品信息可能通过其他事件添加
);
// 保存到读数据库
orderQueryRepository.save(order);
}
@EventListener
public void handleOrderPaid(OrderPaidEvent event) {
// 更新订单状态
orderQueryRepository.updateOrderStatus(
event.getOrderId(),
"PAID",
event.getPayTime()
);
}
}
// 事件存储实现
@Component
public class EventStore {
private final JdbcTemplate jdbcTemplate;
public EventStore(JdbcTemplate jdbcTemplate) {
this.jdbcTemplate = jdbcTemplate;
}
public void appendEvents(String aggregateId, List<DomainEvent> events) {
String sql = """
INSERT INTO event_store (event_id, aggregate_id, event_type, event_data, timestamp)
VALUES (?, ?, ?, ?::jsonb, ?)
""";
for (DomainEvent event : events) {
jdbcTemplate.update(
sql,
UUID.randomUUID().toString(),
aggregateId,
event.getClass().getSimpleName(),
serializeEvent(event),
LocalDateTime.now()
);
}
}
private String serializeEvent(DomainEvent event) {
try {
ObjectMapper mapper = new ObjectMapper();
return mapper.writeValueAsString(event);
} catch (JsonProcessingException e) {
throw new RuntimeException("事件序列化失败", e);
}
}
}
CQRS的演进历程与架构变体
CQRS的演进路径
CQRS不是一夜之间出现的概念,而是经过多年演进的产物。让我们通过时间线来理解这一演进过程:(扩展阅读:微服务与DDD:为何技术架构革新比方法论落地更易推行?、微服务与DDD限界上下文:从混沌到清晰的企业级系统架构设计之道、从贫血到充血:领域模型设计的演进与创新实践、五大架构设计驱动方式:从理论到实践的创新设计)

CQRS的架构变体
在实际应用中,CQRS有多种实现变体,适应不同的业务场景:
简单CQRS
最简单的CQRS形式,仅分离读写模型,但仍共享数据库:
// 简单CQRS示例 - 共享数据库但分离模型
public class SimpleCQRSExample {
// 命令侧服务
@Service
public class ProductCommandService {
private final ProductRepository productRepository;
@Transactional
public void createProduct(CreateProductCommand command) {
// 业务逻辑验证
if (command.getPrice().compareTo(BigDecimal.ZERO) <= 0) {
throw new IllegalArgumentException("产品价格必须大于0");
}
Product product = new Product(
command.getProductId(),
command.getName(),
command.getDescription(),
command.getPrice(),
command.getStock()
);
productRepository.save(product);
}
}
// 查询侧服务
@Service
public class ProductQueryService {
private final JdbcTemplate jdbcTemplate;
public List<ProductView> searchProducts(String keyword, int page, int size) {
String sql = """
SELECT product_id, name, description, price, stock
FROM products
WHERE name LIKE ? OR description LIKE ?
ORDER BY price ASC
LIMIT ? OFFSET ?
""";
return jdbcTemplate.query(
sql,
new ProductViewRowMapper(),
"%" + keyword + "%",
"%" + keyword + "%",
size,
page * size
);
}
}
}
事件驱动的CQRS
完全分离的CQRS,通过事件实现数据同步:

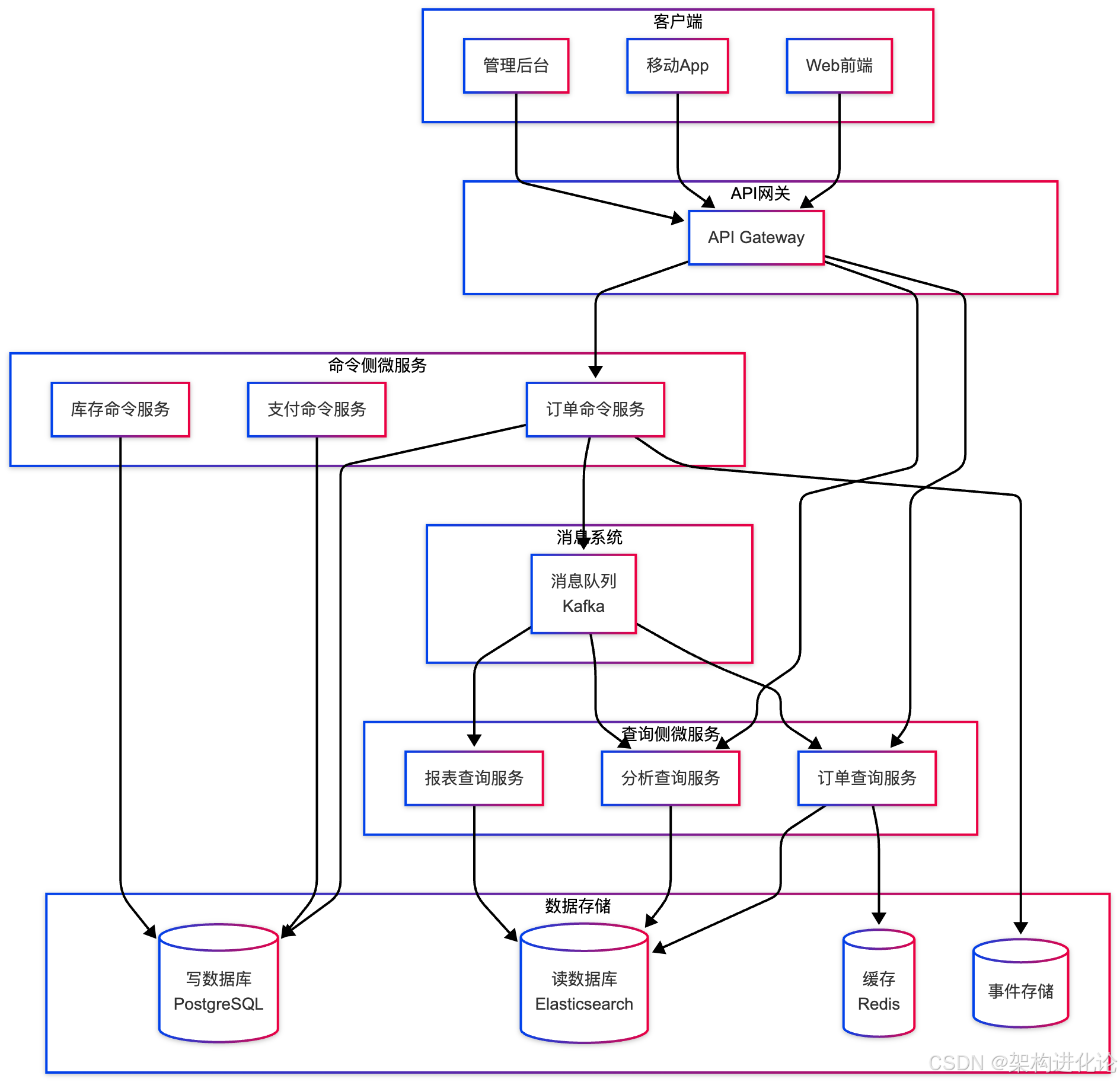
实战案例 - 电商订单系统
让我们通过一个完整的电商订单系统案例,深入理解CQRS的实际应用。
业务场景分析
在一个典型的电商系统中,订单模块面临的核心挑战:
-
高并发查询:用户频繁查看订单列表、订单详情
-
复杂业务逻辑:订单创建、支付、取消、退款等流程
-
数据一致性:库存扣减、优惠券使用、积分计算等需要强一致性
-
查询多样性:需要支持多种维度的订单查询和统计
系统架构设计

核心代码实现
订单聚合根实现
// 订单聚合根 - 命令侧核心
public class OrderAggregate {
private String orderId;
private String userId;
private OrderStatus status;
private Address shippingAddress;
private List<OrderLine> orderLines;
private BigDecimal totalAmount;
private List<DomainEvent> changes = new ArrayList<>();
// 构造函数 - 通过历史事件重建
public OrderAggregate(List<DomainEvent> history) {
for (DomainEvent event : history) {
apply(event);
}
}
// 创建订单命令
public static OrderAggregate create(CreateOrderCommand command) {
// 验证命令
validateCreateCommand(command);
OrderAggregate order = new OrderAggregate(Collections.emptyList());
OrderCreatedEvent event = new OrderCreatedEvent(
UUID.randomUUID().toString(),
command.getUserId(),
command.getItems(),
command.getShippingAddress(),
calculateTotalAmount(command.getItems()),
LocalDateTime.now()
);
order.applyNewEvent(event);
return order;
}
// 支付订单
public void pay(String paymentId, BigDecimal amount, LocalDateTime payTime) {
if (this.status != OrderStatus.CREATED) {
throw new IllegalStateException("只有已创建的订单才能支付");
}
if (amount.compareTo(this.totalAmount) != 0) {
throw new IllegalArgumentException("支付金额与订单金额不匹配");
}
OrderPaidEvent event = new OrderPaidEvent(
this.orderId,
paymentId,
amount,
payTime
);
applyNewEvent(event);
}
// 取消订单
public void cancel(String reason) {
if (this.status != OrderStatus.CREATED) {
throw new IllegalStateException("只有已创建的订单才能取消");
}
OrderCancelledEvent event = new OrderCancelledEvent(
this.orderId,
reason,
LocalDateTime.now()
);
applyNewEvent(event);
}
// 应用事件 - 事件溯源的核心
private void apply(DomainEvent event) {
if (event instanceof OrderCreatedEvent) {
apply((OrderCreatedEvent) event);
} else if (event instanceof OrderPaidEvent) {
apply((OrderPaidEvent) event);
} else if (event instanceof OrderCancelledEvent) {
apply((OrderCancelledEvent) event);
}
}
private void apply(OrderCreatedEvent event) {
this.orderId = event.getOrderId();
this.userId = event.getUserId();
this.orderLines = event.getItems().stream()
.map(item -> new OrderLine(item.getProductId(), item.getProductName(),
item.getPrice(), item.getQuantity()))
.collect(Collectors.toList());
this.shippingAddress = event.getShippingAddress();
this.totalAmount = event.getTotalAmount();
this.status = OrderStatus.CREATED;
}
private void apply(OrderPaidEvent event) {
this.status = OrderStatus.PAID;
}
private void apply(OrderCancelledEvent event) {
this.status = OrderStatus.CANCELLED;
}
private void applyNewEvent(DomainEvent event) {
apply(event);
this.changes.add(event);
}
public List<DomainEvent> getUncommittedChanges() {
return new ArrayList<>(changes);
}
public void markChangesAsCommitted() {
this.changes.clear();
}
// 验证逻辑
private static void validateCreateCommand(CreateOrderCommand command) {
if (command.getUserId() == null || command.getUserId().trim().isEmpty()) {
throw new IllegalArgumentException("用户ID不能为空");
}
if (command.getItems() == null || command.getItems().isEmpty()) {
throw new IllegalArgumentException("订单商品不能为空");
}
if (command.getShippingAddress() == null) {
throw new IllegalArgumentException("配送地址不能为空");
}
}
private static BigDecimal calculateTotalAmount(List<OrderItem> items) {
return items.stream()
.map(item -> item.getPrice().multiply(BigDecimal.valueOf(item.getQuantity())))
.reduce(BigDecimal.ZERO, BigDecimal::add);
}
// getters 省略...
}
查询侧投影实现
// 订单投影 - 负责维护查询侧的数据
@Component
public class OrderProjection {
private final OrderQueryRepository orderQueryRepository;
private final ProductRepository productRepository;
private final UserRepository userRepository;
public OrderProjection(OrderQueryRepository orderQueryRepository,
ProductRepository productRepository,
UserRepository userRepository) {
this.orderQueryRepository = orderQueryRepository;
this.productRepository = productRepository;
this.userRepository = userRepository;
}
@EventListener
public void on(OrderCreatedEvent event) {
// 获取用户信息
User user = userRepository.findById(event.getUserId())
.orElseThrow(() -> new UserNotFoundException("用户不存在"));
// 构建订单项视图
List<OrderItemView> itemViews = event.getItems().stream()
.map(this::createOrderItemView)
.collect(Collectors.toList());
// 创建查询模型
OrderView orderView = new OrderView(
event.getOrderId(),
event.getUserId(),
user.getUserName(),
user.getEmail(),
"CREATED",
event.getTotalAmount(),
BigDecimal.ZERO, // 优惠金额
event.getTotalAmount(), // 实付金额
event.getCreateTime(),
null, // 支付时间
null, // 发货时间
itemViews,
event.getShippingAddress()
);
// 保存到查询存储
orderQueryRepository.save(orderView);
// 更新用户订单统计
updateUserOrderStats(event.getUserId());
}
@EventListener
public void on(OrderPaidEvent event) {
// 更新订单状态和支付信息
orderQueryRepository.updateOrderStatus(
event.getOrderId(),
"PAID",
event.getPayTime()
);
// 更新用户订单统计
OrderView order = orderQueryRepository.findById(event.getOrderId())
.orElseThrow(() -> new OrderNotFoundException("订单不存在"));
updateUserOrderStats(order.getUserId());
}
@EventListener
public void on(OrderCancelledEvent event) {
// 更新订单状态
orderQueryRepository.updateOrderStatus(
event.getOrderId(),
"CANCELLED",
event.getCancelTime()
);
// 更新用户订单统计
OrderView order = orderQueryRepository.findById(event.getOrderId())
.orElseThrow(() -> new OrderNotFoundException("订单不存在"));
updateUserOrderStats(order.getUserId());
}
private OrderItemView createOrderItemView(OrderItem item) {
// 获取商品最新信息(价格、名称可能变化)
Product product = productRepository.findById(item.getProductId())
.orElse(new Product(item.getProductId(), item.getProductName(), item.getPrice()));
return new OrderItemView(
item.getProductId(),
product.getName(),
product.getImageUrl(),
item.getPrice(),
product.getCurrentPrice(), // 当前价格(用于比较)
item.getQuantity(),
item.getPrice().multiply(BigDecimal.valueOf(item.getQuantity()))
);
}
private void updateUserOrderStats(String userId) {
UserOrderStats stats = orderQueryRepository.calculateUserOrderStats(userId);
orderQueryRepository.updateUserOrderStats(userId, stats);
}
}
// 订单查询服务
@Service
public class OrderQueryService {
private final OrderQueryRepository orderQueryRepository;
public OrderQueryService(OrderQueryRepository orderQueryRepository) {
this.orderQueryRepository = orderQueryRepository;
}
// 获取用户订单列表(分页)
public Page<OrderSummary> getUserOrders(String userId, OrderQuery query) {
List<OrderSummary> orders = orderQueryRepository.findUserOrders(userId, query);
long total = orderQueryRepository.countUserOrders(userId, query);
return new PageImpl<>(orders,
PageRequest.of(query.getPage(), query.getSize()),
total
);
}
// 搜索订单(多条件查询)
public Page<OrderSummary> searchOrders(OrderSearchCriteria criteria) {
List<OrderSummary> orders = orderQueryRepository.searchOrders(criteria);
long total = orderQueryRepository.countSearchOrders(criteria);
return new PageImpl<>(orders,
PageRequest.of(criteria.getPage(), criteria.getSize()),
total
);
}
// 获取订单统计报表
public OrderReport getOrderReport(LocalDate startDate, LocalDate endDate) {
return orderQueryRepository.generateOrderReport(startDate, endDate);
}
// 获取实时订单数据(缓存优化)
@Cacheable(value = "orderDetail", key = "#orderId")
public OrderDetail getOrderDetail(String orderId) {
OrderView order = orderQueryRepository.findById(orderId)
.orElseThrow(() -> new OrderNotFoundException("订单不存在"));
return OrderDetail.fromView(order);
}
}
CQRS的进阶模式与最佳实践
结合事件溯源(Event Sourcing)
事件溯源是CQRS的理想搭档,它通过存储状态变化的事件序列而不是当前状态来持久化数据:
// 事件溯源仓库
@Component
public class EventSourcingRepository<T extends AggregateRoot> {
private final EventStore eventStore;
private final Class<T> aggregateType;
public EventSourcingRepository(EventStore eventStore, Class<T> aggregateType) {
this.eventStore = eventStore;
this.aggregateType = aggregateType;
}
public void save(T aggregate) {
List<DomainEvent> changes = aggregate.getUncommittedChanges();
eventStore.saveEvents(aggregate.getId(), changes);
aggregate.markChangesAsCommitted();
}
public T findById(String id) {
List<DomainEvent> events = eventStore.getEventsForAggregate(id);
if (events.isEmpty()) {
throw new AggregateNotFoundException("聚合根不存在: " + id);
}
try {
T aggregate = aggregateType.getDeclaredConstructor().newInstance();
aggregate.loadFromHistory(events);
return aggregate;
} catch (Exception e) {
throw new RuntimeException("创建聚合根实例失败", e);
}
}
}
// 聚合根基类
public abstract class AggregateRoot {
private String id;
private List<DomainEvent> changes = new ArrayList<>();
public String getId() {
return id;
}
protected void setId(String id) {
this.id = id;
}
public List<DomainEvent> getUncommittedChanges() {
return new ArrayList<>(changes);
}
public void markChangesAsCommitted() {
this.changes.clear();
}
public void loadFromHistory(List<DomainEvent> history) {
for (DomainEvent event : history) {
applyChange(event, false);
}
}
protected void applyChange(DomainEvent event) {
applyChange(event, true);
}
private void applyChange(DomainEvent event, boolean isNew) {
// 反射调用 apply 方法
try {
Method method = getClass().getDeclaredMethod("apply", event.getClass());
method.setAccessible(true);
method.invoke(this, event);
} catch (NoSuchMethodException e) {
// 如果没有对应的apply方法,忽略
} catch (Exception e) {
throw new RuntimeException("应用事件失败", e);
}
if (isNew) {
changes.add(event);
}
}
}
数据一致性保证
在分布式系统中,保证最终一致性是关键挑战:
// 一致性处理器
@Component
public class ConsistencyHandler {
private final EventStore eventStore;
private final QueryModelUpdater queryModelUpdater;
private final RetryTemplate retryTemplate;
public ConsistencyHandler(EventStore eventStore,
QueryModelUpdater queryModelUpdater) {
this.eventStore = eventStore;
this.queryModelUpdater = queryModelUpdater;
this.retryTemplate = createRetryTemplate();
}
// 处理事件并保证最终一致性
@Async
public void processEventWithConsistency(String eventId) {
retryTemplate.execute(context -> {
try {
DomainEvent event = eventStore.getEvent(eventId);
queryModelUpdater.updateQueryModel(event);
eventStore.markEventAsProcessed(eventId);
return null;
} catch (Exception e) {
log.warn("处理事件失败,进行重试。事件ID: {}", eventId, e);
throw e;
}
});
}
// 补偿事务处理
public void handleCompensation(String eventId, Exception failure) {
log.error("事件处理最终失败,需要人工干预。事件ID: {}", eventId, failure);
// 发送告警
alertSystem.sendAlert(new ProcessingFailureAlert(eventId, failure));
// 记录失败状态
eventStore.markEventAsFailed(eventId, failure.getMessage());
}
private RetryTemplate createRetryTemplate() {
RetryTemplate template = new RetryTemplate();
ExponentialBackOffPolicy backOffPolicy = new ExponentialBackOffPolicy();
backOffPolicy.setInitialInterval(1000);
backOffPolicy.setMultiplier(2);
backOffPolicy.setMaxInterval(10000);
SimpleRetryPolicy retryPolicy = new SimpleRetryPolicy();
retryPolicy.setMaxAttempts(5);
template.setBackOffPolicy(backOffPolicy);
template.setRetryPolicy(retryPolicy);
return template;
}
}
CQRS的适用场景与考量因素
适用场景
CQRS并非银弹,它在以下场景中表现尤为出色:
高并发读写场景:当系统需要同时处理大量读写操作,且读写模式差异很大时。
复杂业务逻辑:当写操作涉及复杂的业务规则和验证逻辑时。
多样化查询需求:当系统需要支持多种复杂查询、报表和分析时。
团队协作开发:当不同团队可以分别负责命令侧和查询侧开发时。
事件驱动架构:当系统需要基于事件进行集成或实现事件溯源时。
不适用场景
简单CRUD应用:对于基本的增删改查应用,CQRS会引入不必要的复杂性。
实时一致性要求:如果业务要求读写强一致性,CQRS的最终一致性可能不适用。(扩展阅读:分布式系统数据一致性演进:从ACID到BASE的理论突破与实践创新)
小规模团队:团队规模小,无法承担分离开发维护成本时。
性能要求不高:系统负载不高,传统架构已能满足需求时。
性能优化与监控
查询侧性能优化
// 查询侧性能优化示例
@Service
public class OptimizedOrderQueryService {
private final OrderQueryRepository orderQueryRepository;
private final CacheManager cacheManager;
// 使用二级缓存优化频繁查询
@Cacheable(value = "userOrders", key = "#userId + '_' + #page + '_' + #size")
public List<OrderSummary> getUserOrdersWithCache(String userId, int page, int size) {
return orderQueryRepository.findUserOrders(userId, page, size);
}
// 批量预加载优化
@Cacheable(value = "orderDetails", key = "#orderId")
public OrderDetail getOrderDetailWithPreload(String orderId) {
OrderView order = orderQueryRepository.findByIdWithPreload(orderId);
return OrderDetail.fromView(order);
}
// 使用物化视图优化复杂查询
public OrderStatistics getOrderStatistics(LocalDate date) {
return orderQueryRepository.getOrderStatisticsFromMaterializedView(date);
}
// 异步数据预热
@Async
public void warmUpCache(String userId) {
List<OrderSummary> orders = orderQueryRepository.findUserOrders(userId, 0, 10);
Cache cache = cacheManager.getCache("userOrders");
cache.put(userId + "_0_10", orders);
}
}
// 数据库查询优化配置
@Configuration
@EnableJdbcRepositories
public class QueryDatabaseConfig {
@Bean
@Primary
@ConfigurationProperties("spring.query.datasource")
public DataSource queryDataSource() {
return DataSourceBuilder.create().build();
}
@Bean
public JdbcTemplate queryJdbcTemplate() {
return new JdbcTemplate(queryDataSource());
}
@Bean
public PlatformTransactionManager queryTransactionManager() {
return new DataSourceTransactionManager(queryDataSource());
}
}
监控与运维
// CQRS系统监控
@Component
public class CQRSMonitor {
private final MeterRegistry meterRegistry;
private final EventStore eventStore;
private final Counter commandCounter;
private final Counter queryCounter;
private final Timer commandTimer;
private final Timer queryTimer;
private final Gauge eventLagGauge;
public CQRSMonitor(MeterRegistry meterRegistry, EventStore eventStore) {
this.meterRegistry = meterRegistry;
this.eventStore = eventStore;
// 初始化指标
this.commandCounter = meterRegistry.counter("cqrs.commands.count");
this.queryCounter = meterRegistry.counter("cqrs.queries.count");
this.commandTimer = meterRegistry.timer("cqrs.commands.duration");
this.queryTimer = meterRegistry.timer("cqrs.queries.duration");
// 事件处理延迟监控
this.eventLagGauge = Gauge.builder("cqrs.events.lag")
.description("事件处理延迟")
.register(meterRegistry, this, monitor -> calculateEventLag());
}
// 命令执行监控
public <T> T monitorCommand(String commandType, Supplier<T> command) {
commandCounter.increment();
return commandTimer.record(() -> {
try {
return command.get();
} catch (Exception e) {
meterRegistry.counter("cqrs.commands.errors",
"type", commandType,
"exception", e.getClass().getSimpleName()
).increment();
throw e;
}
});
}
// 查询执行监控
public <T> T monitorQuery(String queryType, Supplier<T> query) {
queryCounter.increment();
return queryTimer.record(() -> {
try {
return query.get();
} catch (Exception e) {
meterRegistry.counter("cqrs.queries.errors",
"type", queryType,
"exception", e.getClass().getSimpleName()
).increment();
throw e;
}
});
}
private double calculateEventLag() {
long latestEventTime = eventStore.getLatestEventTime();
long currentTime = System.currentTimeMillis();
return currentTime - latestEventTime;
}
// 健康检查
@Component
public class CQRSHealthIndicator implements HealthIndicator {
@Override
public Health health() {
try {
// 检查事件存储连接
boolean eventStoreHealthy = eventStore.isConnected();
// 检查查询数据库连接
boolean queryDbHealthy = checkQueryDatabase();
// 检查事件处理延迟
double eventLag = calculateEventLag();
boolean lagAcceptable = eventLag < 30000; // 30秒阈值
Health.Builder status = eventStoreHealthy && queryDbHealthy && lagAcceptable ?
Health.up() : Health.down();
return status
.withDetail("eventStore", eventStoreHealthy ? "connected" : "disconnected")
.withDetail("queryDatabase", queryDbHealthy ? "connected" : "disconnected")
.withDetail("eventLag", eventLag + "ms")
.build();
} catch (Exception e) {
return Health.down(e).build();
}
}
private boolean checkQueryDatabase() {
// 实现数据库健康检查
return true;
}
}
}
未来展望与总结
CQRS的发展趋势
随着云原生和Serverless架构的普及,CQRS正在向新的方向发展:
Serverless CQRS:利用云函数实现无服务器的命令和查询处理器
实时数据流:与流处理平台(如Kafka、Pulsar)深度集成
AI增强:利用机器学习优化查询性能和资源分配
多模型数据库:结合图数据库、时序数据库等优化特定查询场景
总结
CQRS架构通过将读写职责分离,为复杂业务系统提供了强大的架构支撑。从传统的CRUD架构演进到CQRS,不仅仅是技术上的改变,更是对业务本质的深度思考。
CQRS的核心价值:
-
解决读写负载不匹配问题
-
优化复杂业务逻辑的实现
-
提供更好的扩展性和性能
-
支持事件驱动和事件溯源架构
实施建议:
-
从简单CQRS开始,逐步演进到完整CQRS
-
合理评估业务场景,避免过度设计
-
重视监控和运维体系建设
-
建立团队对最终一致性的正确理解
作为架构师,我们需要根据具体业务场景选择合适的架构模式。CQRS不是万能的,但在合适的场景下,它能够为系统带来显著的架构优势和业务价值。在数字化转型的浪潮中,掌握CQRS这样的现代架构模式,将帮助我们在复杂系统设计中游刃有余,构建出更加健壮、可扩展的互联网应用。
CQRS架构:读写分离的高性能设计
729

被折叠的 条评论
为什么被折叠?



