前言
实习阶段在研究柔性车间调度,即(Flexible Job-shop Scheduling Problem, FJSP)的问题,公司的前辈已经使用了很多方法实现了对复杂的实际调度问题进行求解。我做的部分主要是在公开数据集上,尝试用遗传规划(Genetic Programming)去求解FJSP问题。经过比对,发现在公开数据集上使用GP方法求解FJSP问题,收敛速度比遗传算法要更快。本文的实现方法是基于知乎上的一篇文章《使用Python和遗传规划(Genetic Programming)玩转Flappy Bird》,链接在此 https://zhuanlan.zhihu.com/p/55518544
柔性作业车间调度问题介绍 (Flexible Job-shop Scheduling Problem, FJSP)
什么是柔性车间调度,我们可以先来说说传统的车间调度,传统的车间调度问题包括工件、工序、机器三个属性,其中工件由工序组成,机器在加工工件时需要按照工序的顺序,一个工序只能由一台机器去完成。柔性车间调度,顾名思义就是在传统的调度加上了更多的信息,即一个工序可以由一个或多个机器去完成。想要详细了解柔性作业车间调度问题介绍的同学,可以看看这篇介绍https://cloud.tencent.com/developer/article/1501792
具体实现流程
1. 寻找FJSP公开数据集和benchmark
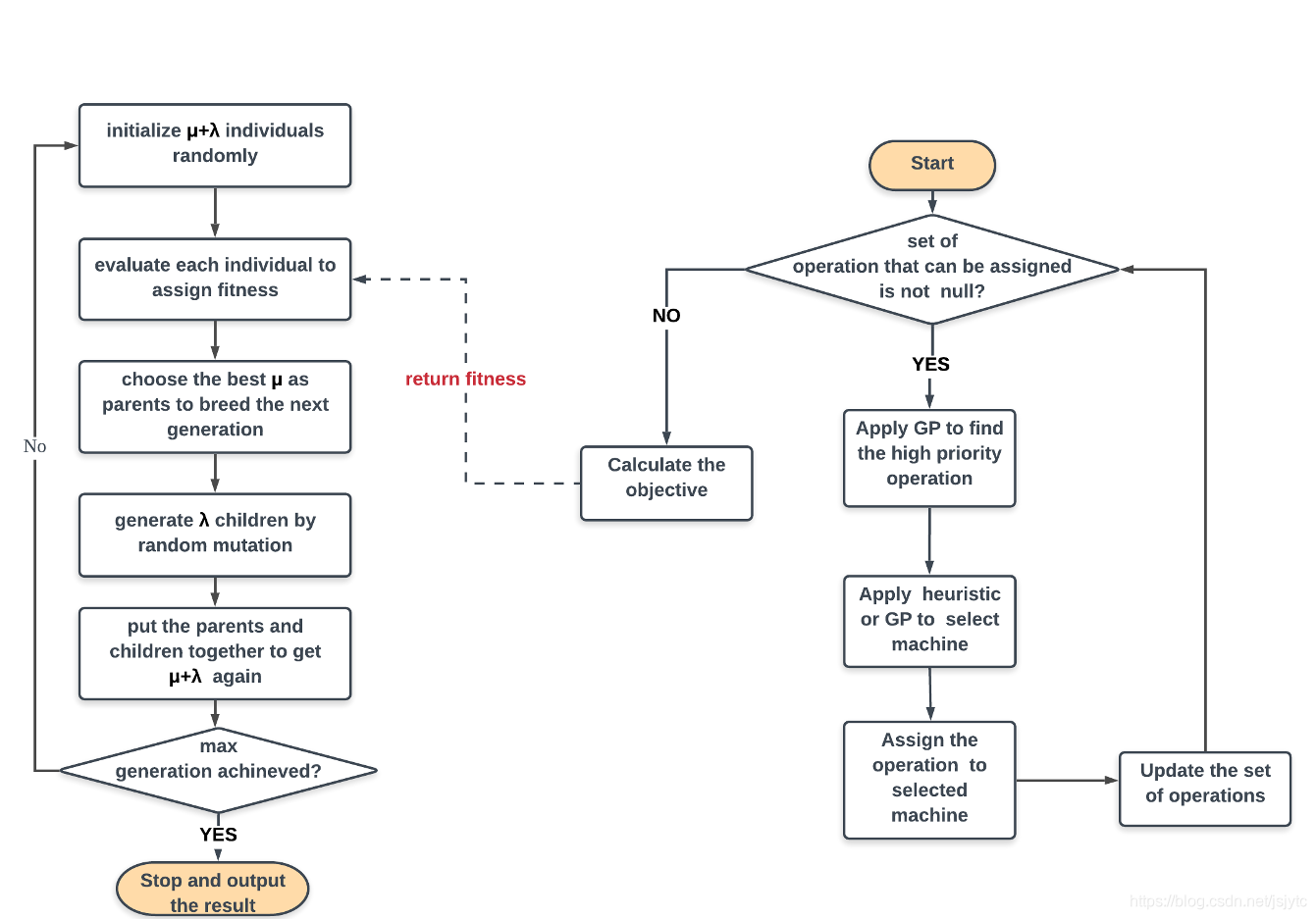
2. 设计GP算法(重要)
3. 生成甘特图,对比结果
1. 寻找FJSP公开数据集和benchmark
第一步的公开数据集使用的是Monaldo的数据集,包含很多类型的FJSP问题,下载链接在这里:http://people.idsia.ch/~monaldo/fjsp.html
benchmark我用的是遗传算法来做比较,遗传算法源自于Xinyu Li and Liang Gao在2016年发表的“An effective hybrid genetic algorithm and tabu search for flexible job shop scheduling problem”,代码链接在这里 https://github.com/guillaumebour/flexible-job-shop,此代码用的是GA算法,代码中的数据集用的是刚才介绍过得Monaldo的公开FJSP数据集。
2. 设计算法
对于遗传规划来说,遗传规划里的population是不同的启发式,而遗传算法的population直接就是问题的解。
遗传算法包括:输入问题 -> encode -> 随机生成解 -> decode -> 重组,变异 -> 得到新的解
注意,因为我们解决的是FJSP问题,包含选择operation和为operation选择machine两个步骤,所以一般来说,使用遗传算法生成的FJSP问题的解都是两个序列。一个序列代表选择的operation,另外一个序列代表选择的machine。
在遗传规划中,同样的我也定义了两个图去分别寻找operation与machine,具体算法流程如下:
1. 首先随机初始化两组GP个体
2. 使用第一组GP个体去寻找下一个执行的operation
3. 使用第二组GP个体去为下一个执行的operation寻找machine
4. 直到所有operation被分配完毕,估测fitness
5. 根据fitness去变异个体,准备下次迭代
本文探讨了使用Python和基于笛卡尔遗传规划(CGP)求解柔性作业车间调度问题(FJSP)的方法。相较于传统遗传算法,CGP在公开数据集上的收敛速度更快。文章介绍了FJSP的基本概念,并详细描述了实现过程,包括数据集获取、CGP算法设计以及结果评估。

2188





