Autoware代码下载:
https://gitlab.com/autowarefoundation/autoware.ai/autoware/-/wikis/Source-Build
Autoware的decsion_maker是使用状态机实现的。
在1.13.0版本中,decision的代码在autoware/core_planning/decision_maker中
有四个状态机,分别是Vehicle_state,Mission_state,Behavior_state和Motion_state
Vehicle_state

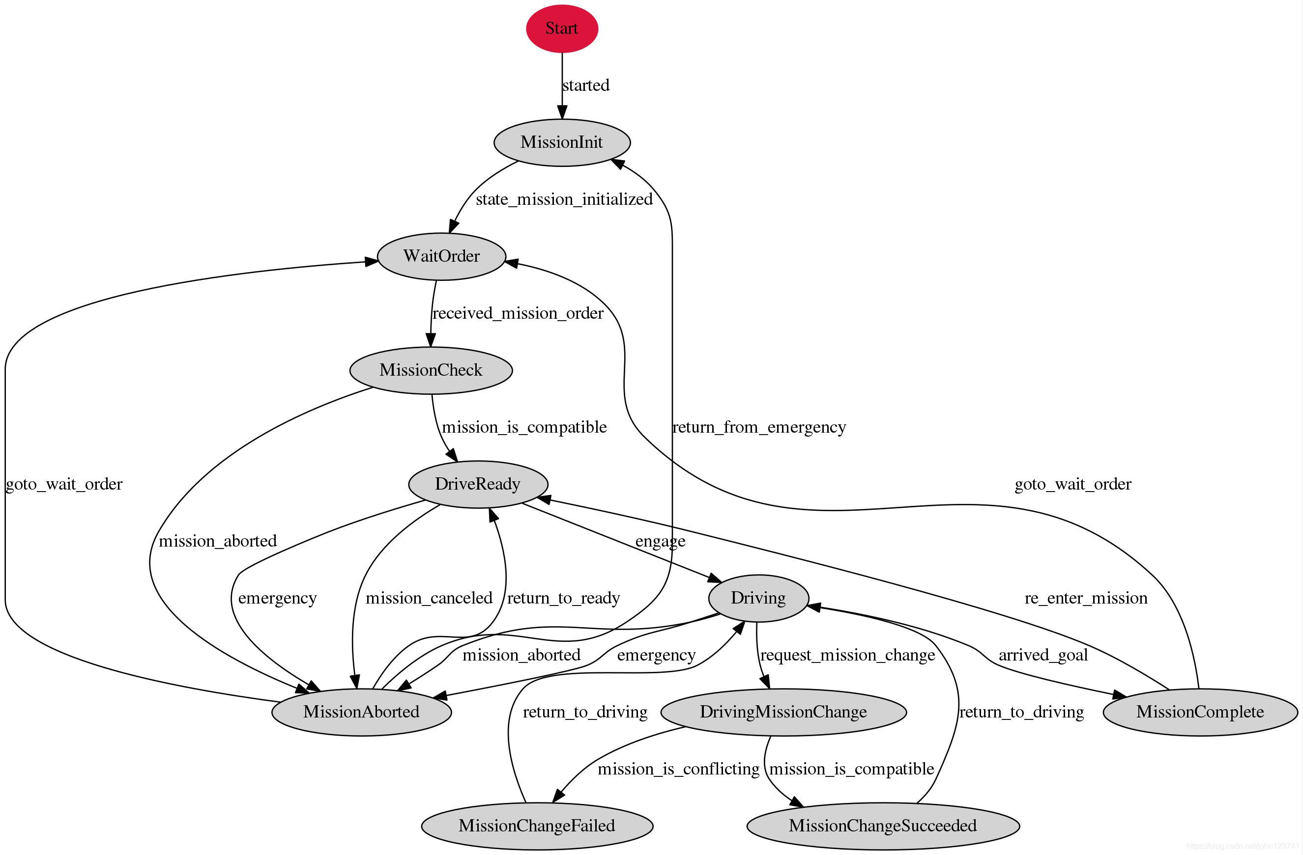
Mission_state

Behaviour

Motion_state

状态机代码
上面的四个状态机都是使用同一个数据类型实现的(state_machine::StateContext),

本文深入剖析了Autoware的决策模块(decision_maker),详细介绍了其基于状态机的架构,包括Vehicle_state、Mission_state、Behavior_state和Motion_state四个核心状态机的运作原理。文章还探讨了状态机的初始化过程、状态转移机制以及关键函数的作用。
最低0.47元/天 解锁文章
2151

被折叠的 条评论
为什么被折叠?



