今天着重探讨线路板设计里开关模式电源(SMPS)的设计改进。在这一领域,PCB 耦合与布局设计对电源性能影响重大。
一、PCB 耦合要点
在 SMPS 的线路板布局设计中,工程师们通常会重点关注两个关键的耦合因素。一是电压开关节点,其具备高 dv/dt 特性;二是热电流环路,该环路含有子系统中最高的 di/dt 。相关机制与风险在于,这些节点和环路会将多余能量通过电容(dv/dt)和电感(di/dt),以辐射和传导发射的形式,耦合到系统的其他部分乃至系统外部。
二、PCB 设计检查实例
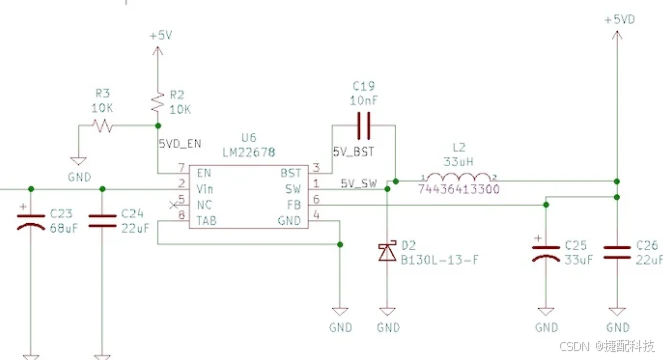
以 LM22678 5A 转换器的线路板布局为例,该转换器输入电压 Uin 为 12V,输出电压 Uout 为 5V,属于非同步降压转换器,采用 B130L - 13 - F 肖特基二极管作为低侧开关元件。

在审视其布局时,我们发现采用低侧功率二极管的非同步降压稳压器设计存在明显问题。当隐藏 PCB 上的铜填充后,能清晰看到:其一,高 di/dt 环路过大;其二,Cin 或 Cout 的 GND 节点没有过孔连接(被过孔覆盖);其三,交换节点尺寸还可进一步缩小。这表明该设计中电流环路控制不佳,且因平面间缺乏通孔,电流返回源路径不明确。
三、针对 EMC 的改进措施
改进后的布局优化了电压节点,缩小了热环路,并确保每个无源组件都与第 2 层参考平面合理关联。初级 Cout 电容相较于原始设计旋转了 90°,降低了输出轨道上的噪声风险。

通过将低侧二极管串联移至开关引脚和电感之间,有效限制了 dv/dt 耦合效应引发的潜在串扰噪声。同时,缩小热环路几何形状,减轻了高 di/dt 磁场耦合的影响。这些改动虽看似微小,却无需额外的线路板空间或对其他子系统进行大幅调整,仅通过减少约 50% 的电流环路面积并优化节点,便显著增强了系统的合规性。
四、核心要点总结
在开关模式电源的线路板设计中,明晰电流环路的走向至关重要。要尽可能保持节点和环路的几何形状小巧,以减少不必要的耦合效应。合理安排 Cin 和 Cout 的位置,使之相互远离,有助于隔离电流环路的感应场,防止 dv/dt 串扰。此外,将焊盘与过孔相连,而非仅仅依靠接地填充铜,能够有效限制返回电流。
捷配 PCB 在处理开关模式电源的线路板设计时,拥有丰富的经验与专业的技术团队,能够精准把控上述要点,为您打造高效、稳定且合规的线路板产品。
239

被折叠的 条评论
为什么被折叠?



