概述
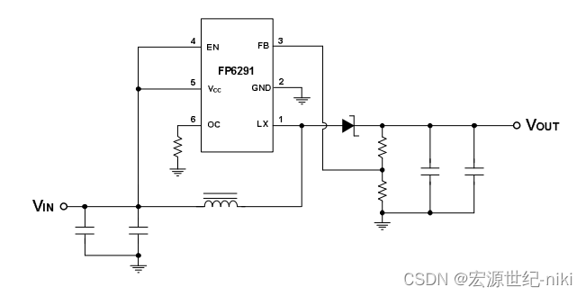
FP6291是一种电流模式升压DC-DC转换器。内置0.2的PWM电路Ω 权力,MOSFET使这种调节器具有很高的功率效率。内部补偿网络还将多达6个外部组件计数。误差放大器的非反相输入连接到0.6V,精确的参考电压和内部软启动功能可以减少浪涌电流。
FP6291有SOT23-6L封装,为应用程序字段。
特征
可调输出高达12V
内部固定PWM频率:1.0MHz
精密反馈参考电压:0.6V(±2%)
内部0.2Ω, 2A、16V功率MOSFET
关闭电流:0.1µA
超温保护
可调过电流保护:0.5A~2.5A
包装:SOT23-6L
应用
充电器
LCD显示器
数码相机
手持设备
便携式产品


本文介绍了FP6291,一款具有高功率效率的电流模式升压DC-DC转换器,配备内置0.2ΩPWM电路、1.0MHz固定频率、0.6V精密反馈及SOT23-6L封装,适用于充电器、LCD显示器等便携式设备.
604

被折叠的 条评论
为什么被折叠?



