产品特点
•宽输入范围:4.5V-60V
•高达5A的连续输出电流
•0.8V±1%反馈参考电压
•集成80mΩ高压侧MOSFET
•低静态电流为175uA
•轻负载下的脉冲跳过模式(PSM)
•最小接通时间130ns
•可调软启动时间
•可调频率100KHz至800KHz
•外部时钟同步
•可编程输入电压欠压锁定保护(UVLO)阈值和滞后的精确启用阈值
•低压差模式操作
•可衍生逆变电压调节器
•过压和过热保护
•提供DFN-10L封装
产品说明
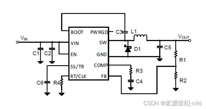
SCT2651是一款5A降压转换器,具有宽输入电压,从4.5V到60V,集成了80mΩ高压侧MOSFET。SCT2651采用峰值电流模式控制,支持脉冲跳过调制(PSM),以帮助转换器在轻负载或待机状态下实现高效率条件。SCT2651具有可编程开关频率,从100kHz到800KHz,带有外部电阻器,它提供了优化效率或外部组件大小的灵活性。该转换器支持100kHz至800KHz的外部时钟同步。允许从高输入电压到低输出电压的功率转换,高压侧接通时间至少为130nsMOSFET,装置提供可调软启动,防止输出电压斜坡启动时的涌入电流。具有外部环路补偿功能,以提供优化环路稳定性或环路的灵活性回应。提供循环限流、热关机保护、输出过压保护和输入欠压保护,提供10-pin DFN-10L封装。
应用:
•12-V、24-V、48-V工业和电信电源系统
•工业自动化和电机控制
•车辆配件

1083

被折叠的 条评论
为什么被折叠?



