Git 三大特色,分支,暂存区,工作流。工作流(Git WorkFlow)不涉及任何命令,表示Git进行软件开发需要遵循的开发流程,通俗一点的称呼就是分支策略。
何谓分支策略
Git的特色之一就是可以灵活的建立分支,因为有分支的存在,才构成了多工作流的特色。事实的确如此,因为项目开发中,多人协作,分支很多,虽然各自在分支上互不干扰,但是我们总归需要把分支合并到一起,而且真实项目中涉及到很多问题,例如版本迭代,版本发布,Bug 修复等,为了更好的管理代码,需要制定一个工作流程,这就是通常意义上的Workflow,也就是我们常说的分支管理策略。
热度最高的分支管理策略
目前使用度最高的工作流前三名分别是以下三种(排名不分先后):
- Git Flow
- GitHub Flow
- GitLab Flow
其中 Git Flow 出现的最早,GitHub Flow 在 Git Flow 的基础上,做了一些优化,适用于持续版本的发布,而 GitLab Flow 出现的时间比较晚,所以综合前面两种工作流的优点,制定而成的一个工作流。
1,Git Flow
Git Flow是 Vincent Driessen 2010 年发布出来的他自己的分支管理模型,属于强流程性,使用度非常高,比较适合开发技术能力中等的团队作战。
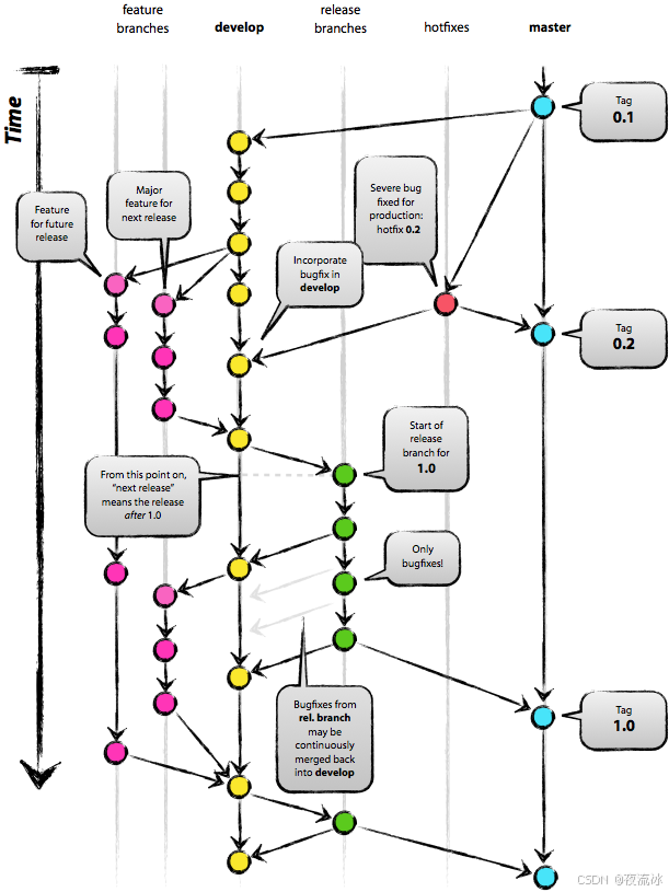
Git Flow 的分支结构很特别,按功能来说,可以分支为5种分支,从5 种分支的生命时间上,又可以分别归类为长期分支和暂时分支,或者更贴切描述为,主要分支和协助分支。
主要分支
在采用 Git Flow 工作流的项目中,代码的中央仓库会一直存在以下两个长期分支:
Master
Develop
其中 origin/master 分支上的最新代码永远是版本发布状态。origin/develop 分支则是最新的开发进度。
当 develop 上的代码达到一个稳定的状态,可以发布版本的时候,develop上这些修改会以某种特别方式被合并到 master 分支上,然后标记上对应的版本标签。
协助分支
除了主要分支,Git Flow 的开发模式还需要一系列的协助分支,来帮助更好的功能的并行开发,简化功能开发和问题修复。协助分支分为以下几类:
Feature Branch
Release Branch
Hotfix Branch
Feature 分支用来做分模块功能开发,建议命名为feature-xxx,模块完成之后,会合并到 develop 分支,然后删除。
Release 分支用来做版本发布的预发布分支,建议命名为 release-xxx。例如在软件 1.0.0 版本的功能全部开发完成,提交测试之后,从 develop 检出release-1.0.0 ,测试中出现的小问题,在 release 分支进行修改提交,测试完毕准备发布的时候,代码会合并到 master 和 develop,master 分支合并后会打上对应版本标签 v1.0.0, 合并后删除自己,这样做的好处是,在测试的时候,不影响下一个版本功能并行开发。
Hotfix 分支是用来做线上的紧急 bug 修复的分支,建议命名为 hotfix-xxx。当线上某个版本出现了问题,将检出对应版本的代码,创建 Hotfix 分支,问题修复后,合并回 master 和 develop ,然后删除自己。这里注意,合并到 master 的时候,也要打上修复后的版本标签。


Git Flow Branching Model
2, GitHub Flow
GitHub Flow 是大型程序员交友社区 GitHub 制定并使用的工作流模型,由 scott chacon 在 2011 年 8月 31 号正式发布。因为 Git Flow 对于大部分开发人员和团队来说,稍微有些复杂,而且没有 GUI 图形页面,只能命令行操作,所以为了更好的解决这些问题,GitHub Flow 应运而生了。

GitHub Flow
对比上面那张 Git flow 分支模型图,GitHub flow真的可以称得上简单明了,因为 GitHub Flow 推荐做法是只有一个主分支 master,团队成员们的分支代码通过 pull Request 来合并到 master 上。这种分支策略适合团队开发技术比较高的团队使用,否则就是no zuo no die。
GitHub Flow 模型简单说明
- 只有一个长期分支 master ,而且 master 分支上的代码,永远是可发布状态,一般 master 会设置 protected 分支保护,只有有权限的人才能推送代码到 master 分支。
- 如果有新功能开发,可以从 master 分支上检出新分支。
- 在本地分支提交代码,并且保证按时向远程仓库推送。
- 当你需要反馈或者帮助,或者你想合并分支时,可以发起一个 pull request。
- 当 review 或者讨论通过后,代码会合并到目标分支。
- 一旦合并到 master 分支,应该立即发布。
其中最有特色的就是pull request,后来GitLab Flow也受此启发有了Merge Request。
3, GitLab Flow
GitLab Flow是 GitLab 的 CEO Sytse Sijbrandij 在 2014 年 9月 29 正式发布出来的。因为出现的比前面两种工作流稍微晚一些,所以它有个非常大的优势,集百家之长,补百家之短。
GitLab 既支持 Git Flow 的分支策略,也有 GitHub Flow 的 Pull Request( Merge Request ) 和 issue tracking。
针对GitHub里面只有一个Master分支的情况,从需要发布的环境的角度出发,添加了 pre-production 和 prodution 分支都对应不同的环境,这个分支策略比较适用服务端,测试环境,预发环境,正式环境,一个环境建一个分支。

environment_branches
这里要注意,代码合并的顺序,要按环境依次推送,确保代码被充分测试过,才会从上游分支合并到下游分支。除非是很紧急的情况,才允许跳过上游分支,直接合并到下游分支。这种规则称之为 “upstream first”,也就是 “上游优先”。
在 Git Flow ,版本记录是通过 master 上的 tag 来记录。发现问题,创建 hotfix 分支,完成之后合并到 master 和 develop。
在 GitLab Flow ,建议的做法是每一个稳定版本,都要从master分支拉出一个分支,比如2-3-stable、2-4-stable等等。发现问题,就从对应版本分支创建修复分支,完成之后,先合并到 master,才能再合并到 release 分支,遵循 “上游优先” 原则。

release_branches
GitLab中的Merge Request(MR,合并请求)是作为编码协作及版本控制平台的 GitLab 的基础功能。就和它的命名一样:是一个将一个分支合并到另一个分支上的请求。
通过 GitLab 的 Merge requests,我们可以:
- 对比两个分支的差异
- 逐行地去 Review 和讨论改动内容
- 将 MR 指派给任何已注册用户,并且可以任意多地改变受理人
- 通过 UI 界面去解决冲突
分支命名
feature分支:
以feature/<姓名-功能名>形式命名,如feature/lj-login,表示由lj负责的登录功能开发。
在新功能开发时,可以从master或develop分支派生出一个新的feature分支。开发完成后,应将该分支合并至develop进行测试。测试通过后,可删除该feature分支。
develop分支:
作为唯一的开发分支,用于集成功能并进行测试。作为集成和测试的枢纽,develop 分支汇聚了开发者的迭代成果。在develop上,产品虽可能尚缺某些功能模块,但已有功能必须完整。develop的更新需通过与其他分支的合并进行,直接修改是严禁的。
这个分支可以用来生成代码的最新隔夜版本(nightly)。
release分支:
预发布分支,用于发布前的最后测试。举例:release-3.1。
当项目准备就绪,从develop派生出一个release分支进行质量把控、bug修复及文档生成。完成这些发布前任务后,release需合并至master并打上版本号标签,同时将自release分支以来的变更合并回develop,最终删除release分支。
master || main分支:
代码库有且仅有一个主分支,所有提供给用户使用的正式版本,都在这个主分支上发布。包含稳定的、已发布的生产代码,通常也是保护分支。
这里存储着正式发布的迭代成果,要求产品随时可部署。master的内容更新同样需通过合并其他分支进行,直接修改亦被禁止。
Master分支上打tag。
hotfix || fix分支:
当出现紧急问题时,基于已发布的master之上,进行问题修复。
若master中的产品出现紧急bug,则从该分支创建一个hotfix分支进行修复。修复完毕后,hotfix需合并至master和develop,并为master添加新版本号标签,最后删除hotfix分支。
举例:
Release分支操作
git checkout master
git merge release/release-name
git tag -a v1.0.0 -m "Release version 1.0.0"
git checkout develop
git merge release/release-name
git branch -d release/release-name
Hotfix分支操作
git checkout master git merge hotfix/hotfix-name git tag -a v1.0.1 -m "Hotfix version 1.0.1" git checkout develop git merge hotfix/hotfix-name git branch -d hotfix/hotfix-name
版本号的命名规则
命名规则:vx.y.z
x: 大版本号,有重大功能发布时升位。
y:中版本号,增加新功能或功能优化改进时升位。
z:小版本号,有hotfix时升位。
参考:
5098

被折叠的 条评论
为什么被折叠?



