上一篇文章解析了RS-232、RS-485和RS-422三种总线及实战防护电路。今天的文章以RS-485接口芯片为例结合我的实战经验,分析一下单片机与接口芯片逻辑电平匹配的重要性。
2009年一个客户通过朋友介绍找到了我,说他手里有一款单片机主控板在工业现场经常出问题,感觉是现场干扰造成主控板工作不正常。在这之前已经找过好几个搞这方面的同学和朋友研究了挺长一段时间,但都没找到根源所在。
他带了一个220V小型变频器和一套带主控板的精简的设备,通电演示了一番,变频器一工作,设备就不正常,各种抗干扰措施都采用了也不行。因为是进口设备,他手上没有电路图,只有请人弄的PCB板图。
说实在的当时我心里也没底,看了PCB图我发现单片机是MSP430F149,因为我从2000年代初期就使用MSP430系列,觉得又有可能解决这个问题。就给他报了个价,如果同意就付我一半定金给我两周时间,如解决不了就退还定金。他同意了并把设备和变频器留下,PCB图也拷给我了。
我就天天盯着主控板和PCB图看,用万用表测量,第三天我发现了一个问题,因为MSP430F149供电不能高于3.7V,主控板也是3.3V供电,但主控板的RS-485接口芯片用的是MAX485,供电是5V。
下图就是主控板的RS485接口电路示意图

因为MSP430F149与MAX485的逻辑电平不匹配,所以中间各加了一个1K电阻来匹配电平,这在原理上是可以的,在实验室里或者现场干扰很小的情况下也能用。一旦有较强干扰时就容易出问题。比如现在的4G/5G模块、NB-IOT模块等,他们的串口电平一般都是1.8V,而单片机还是5V或3.3V占多数,这种情况都要用电平匹配电路。
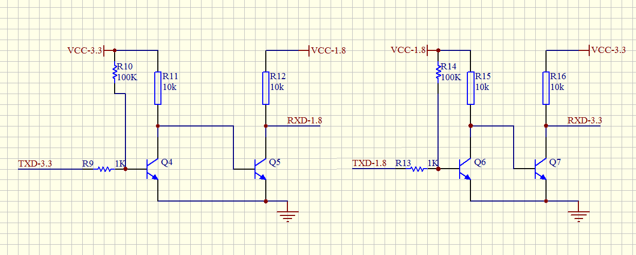
下图是我一直使用的电平匹配电路图

上图的TXD-3.3、RXD-1.8、VCC-1.8等的3.3、1.8代表3.3V和1.8V电平及供电电压,可以换成5V及其他电压。
Q4-Q7我用的是8050三极管,当然电平转换还有其他电路。
因为客户的主控板是成品,不可能允许加匹配电路这种大的改动,所以我把MAX485的5V供电给去掉,芯片换成MAX3485,从3.3V电源部分飞了一根线给MAX3485供电,把1K匹配电阻换成0欧,这样MSP430F149与MAX3485的逻辑电平就匹配了,然后整个设备上电,变频器打开设备也工作正常了。
我觉得应该找到问题的根源了,过了几天客户给我打电话,我就让他过来取设备到现场测试,然后设备运转正常,等于是完美解决了问题。
所以看似一个简单的逻辑电平匹配就有可能造成比较大的问题。我在后续的硬件研发设计中也非常重视逻辑电平匹配问题了。
后续内容预告:只讲实战,干货不断
接下来 3 天一篇文章的节奏,我会围绕这几个模块展开:
1、入门模块:PIC/MSP430 选型、最小系统搭建、基础外设(GPIO、UART、ADC)实操,电路图及可运行代码;
2、进阶模块:中断优化、低功耗设计、工业抗干扰技巧,用我踩过的坑讲透 “为什么这么做”;
3、实战模块:传感器参数采集、电机调速、阀门控制等完整项目拆解,从需求分析到量产优化,公开部分代码和设计思路;
4、资源模块:我整理的 PIC/MSP430 代码模板、技术手册、datasheet ;
5、互动模块:解答大家的技术疑问、分享行业趋势,也欢迎和我交流你的开发经历。
另外,我手里的成熟工业控制板和开发板,也会在实战模块中作为示例出现 —— 如果你需要样品测试、技术支持,或者有定制化需求,都可以给我留言,咱们以技术会友,互相成就。
本文原创首发于微信公众号“单片机研发老陈”,优快云同步发布,转载请注明出处。
1161

被折叠的 条评论
为什么被折叠?



