
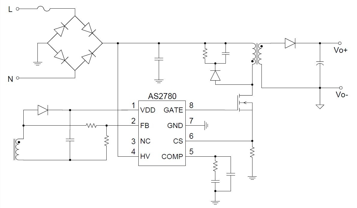
特点:
· 准谐振高效率工作模式
· PF >0.95, THD<10%
· 内置快速软起动,系统启动时间 <500ms
· 输出恒压精度在 ±3% 以内
· 集成 650V 高压启动和供电电路
· 集成快速动态响应,抑制动态输出电压纹波
· 超低启动和工作电流,待机功耗 <50mW
· 集成完备的保护功能:
· VDD 过压/欠压保护(VDD OVP/UVLO)输出过压保护(OVP)
· 输入欠压保护(LBOP)
· 过热保护(OTP)
· 逐周期限流保护(OCP)
· 异常过流保护(AOCP)
· 输出短路保护(SCP)
· 过载保护(OLP)
· 前沿消隐(LEB)
· 封装类型 SOP-8
应用:
· 智能照明、景观照明
· LED 灯带
· 外置电源
841

被折叠的 条评论
为什么被折叠?



