品牌:星云半导体
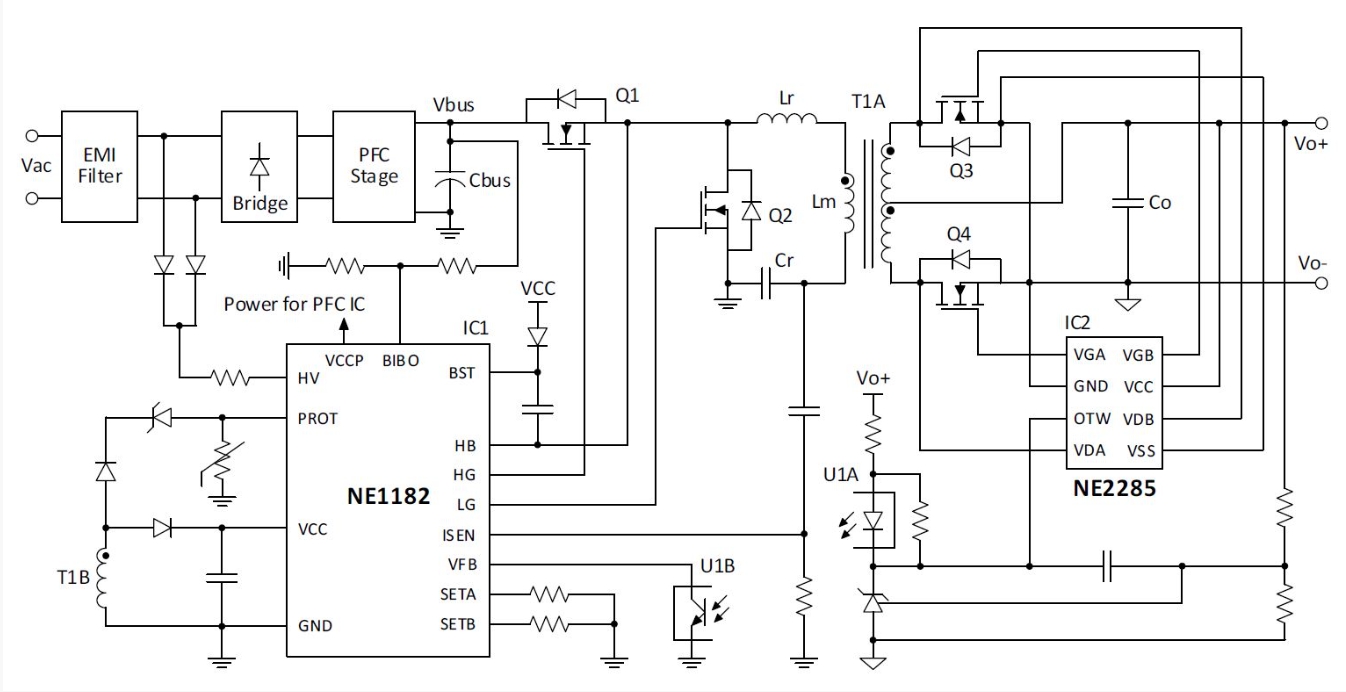
案子名称:NE1182 2000W LLCC芯片,集成800V半桥驱动,拼对拼替换NCP1399
特点:
· 集成700V 高压启动
· 工作频率高达 500kHz
· 待机功耗 <75mW
· 可电阻配置功率曲线
· X-Cap 放电功能
· Brown-in/Brown-out 保护
· 自适应死区调节,实现全负载ZVS
· 开机软启动优化设计,电流过冲小
· 全时域容性模式保护
· 输出过压和短路保护
· 逐周期过流保护
· 过功率保护
· 电流检测脚短路保护
· 内置/外置过温保护
· SOP-16 封装
应用:
· AC/DC 适配器、PC 电源
· PD 快充电源
· LED 电源
· 通讯、工业、医疗等其它电源

547

被折叠的 条评论
为什么被折叠?



