
NE1182 是一款高性能电流型半桥LLC 控制器,系统稳定性良好且动态特性优化。
NE1182集成高压启动电流源、半桥驱动单元、 X 电容放电等电路模块,IC 外围精简,系统物料成本低。
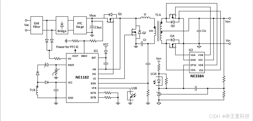
NE1182 可通过SETA 和SETB 引脚电阻选择反馈增益曲线等关键指标档位,实现优化调试。
IC 具有自适应死区调节功能,减小死区期间的损耗,提高系统效率。
NE1182 具有全面的保护功能,供电 UVLO 保护、母线电压 Brown-out 保护、逐周期过流保护、输出短路保护、过功率保护、输出过压保护、外部过温保护、内部过温保护、以及 LLC 容性模式保护等。不同版本,其保护方式可以灵活选择(锁死、不锁死)。
特点:
· 集成700V 高压启动
· 工作频率高达 500kHz
· 待机功耗 <75mW
· 可电阻配置功率曲线
· X-Cap 放电功能
· Brown-in/Brown-out 保护
· 自适应死区调节,实现全负载ZVS
· 开机软启动优化设计,电流过冲小
· 全时域容性模式保护
· 输出过压和短路保护
· 逐周期过流保护
· 过功率保护
· 电流检测脚短路保护
· 内置/外置过温保护
· SOP-16 封装
应用:
· AC/DC 适配器、PC 电源
· PD 快充电源
· LED 电源
· 通讯、工业、医疗等其它电源
NE1182芯片:高效能LLC控制器
298

被折叠的 条评论
为什么被折叠?



