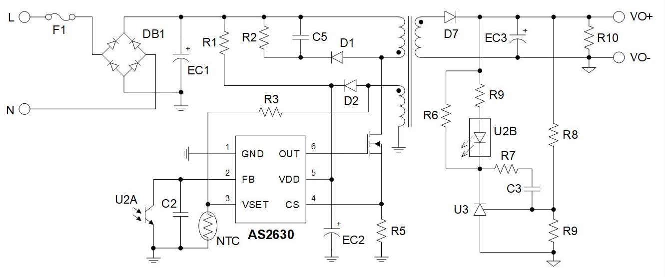
特点:
· Burst mode模式去除音频噪音并提高轻载效率
· 低启动电流和工作电流
· 满足六级能效标准
· 满载65KHz固定频率
· QR/谷底开通模式
· 轻载/空载Burst mode
· 软启动功能
· 具备抖频模式降低EMI
· 电流模式控制
· 内置CS管脚短路保护功能
· 内置斜坡补偿功能
· 内置前沿消隐
· VDD过压保护和欠压保护
· 过载保护和过温保护
· 外置输出OVP
· 逐周期限流功能
· 输出二极管短路保护功能
· 采用SOT23-6封装
应用:
· 电源适配器
· 开放式电源
· TV/机顶盒电源

735

被折叠的 条评论
为什么被折叠?



