Pytorch搭建yolo3
yolo3实现思路
一、预测部分
1、主干网络darknet53介绍

YOLOv3相比于之前的yolo1和yolo2,改进较大,主要改进方向有:
1、主干网络修改为darknet53,其重要特点是使用了残差网络Residual,darknet53中的残差卷积就是进行一次3X3、步长为2的卷积,然后保存该卷积layer,再进行一次1X1的卷积和一次3X3的卷积,并把这个结果加上layer作为最后的结果, 残差网络的特点是容易优化,并且能够通过增加相当的深度来提高准确率。其内部的残差块使用了跳跃连接,缓解了在深度神经网络中增加深度带来的梯度消失问题。
2、darknet53的每一个卷积部分使用了特有的DarknetConv2D结构,每一次卷积的时候进行l2正则化,完成卷积后进行BatchNormalization标准化与LeakyReLU。普通的ReLU是将所有的负值都设为零,Leaky ReLU则是给所有负值赋予一个非零斜率。以数学的方式我们可以表示为:

实现代码为:
import torch
import torch.nn as nn
import math
from collections import OrderedDict
# 基本的darknet块
class BasicBlock(nn.Module):
def __init__(self, inplanes, planes):
super(BasicBlock, self).__init__()
self.conv1 = nn.Conv2d(inplanes, planes[0], kernel_size=1,
stride=1, padding=0, bias=False)
self.bn1 = nn.BatchNorm2d(planes[0])
self.relu1 = nn.LeakyReLU(0.1)
self.conv2 = nn.Conv2d(planes[0], planes[1], kernel_size=3,
stride=1, padding=1, bias=False)
self.bn2 = nn.BatchNorm2d(planes[1])
self.relu2 = nn.LeakyReLU(0.1)
def forward(self, x):
residual = x
out = self.conv1(x)
out = self.bn1(out)
out = self.relu1(out)
out = self.conv2(out)
out = self.bn2(out)
out = self.relu2(out)
out += residual
return out
class DarkNet(nn.Module):
def __init__(self, layers):
super(DarkNet, self).__init__()
self.inplanes = 32
self.conv1 = nn.Conv2d(3, self.inplanes, kernel_size=3, stride=1, padding=1, bias=False)
self.bn1 = nn.BatchNorm2d(self.inplanes)
self.relu1 = nn.LeakyReLU(0.1)
self.layer1 = self._make_layer([32, 64], layers[0])
self.layer2 = self._make_layer([64, 128], layers[1])
self.layer3 = self._make_layer([128, 256], layers[2])
self.layer4 = self._make_layer([256, 512], layers[3])
self.layer5 = self._make_layer([512, 1024], layers[4])
self.layers_out_filters = [64, 128, 256, 512, 1024]
# 进行权值初始化
for m in self.modules():
if isinstance(m, nn.Conv2d):
n = m.kernel_size[0] * m.kernel_size[1] * m.out_channels
m.weight.data.normal_(0, math.sqrt(2. / n))
elif isinstance(m, nn.BatchNorm2d):
m.weight.data.fill_(1)
m.bias.data.zero_()
def _make_layer(self, planes, blocks):
layers = []
# 下采样,步长为2,卷积核大小为3
layers.append(("ds_conv", nn.Conv2d(self.inplanes, planes[1], kernel_size=3,
stride=2, padding=1, bias=False)))
layers.append(("ds_bn", nn.BatchNorm2d(planes[1])))
layers.append(("ds_relu", nn.LeakyReLU(0.1)))
# 加入darknet模块
self.inplanes = planes[1]
for i in range(0, blocks):
layers.append(("residual_{}".format(i), BasicBlock(self.inplanes, planes)))
return nn.Sequential(OrderedDict(layers))
def forward(self, x):
x = self.conv1(x)
x = self.bn1(x)
x = self.relu1(x)
x = self.layer1(x)
x = self.layer2(x)
out3 = self.layer3(x)
out4 = self.layer4(out3)
out5 = self.layer5(out4)
return out3, out4, out5
def darknet53(pretrained, **kwargs):
model = DarkNet([1, 2, 8, 8, 4])
if pretrained:
if isinstance(pretrained, str):
model.load_state_dict(torch.load(pretrained))
else:
raise Exception("darknet request a pretrained path. got [{}]".format(pretrained))
return model
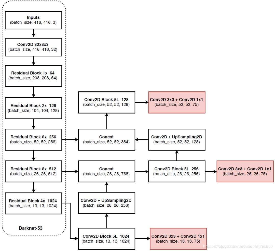
2、从特征获取预测结果

1、在特征利用部分,yolo3提取多特征层进行目标检测,一共提取三个特征层,三个特征层位于主干部分darknet53的不同位置,分别位于中间层,中下层,底层,三个特征层的shape分别为(52,52,256)、(26,26,512)、(13,13,1024)。
2、三个特征层进行5次卷积处理,处理完后一部分用于输出该特征层对应的预测结果,一部分用于进行反卷积UmSampling2d后与其它特征层进行结合。
3、输出层的shape分别为(13,13,75),(26,26,75),(52,52,75),最后一个维度为75是因为该图是基于voc数据集的,它的类为20种,yolo3只有针对每一个特征层存在3个先验框,所以最后维度为3x25;
如果使用的是coco训练集,类则为80种,最后的维度应该为255 = 3x85,三个特征层的shape为(13,13,255),(26,26,255),(52,52,255)
其实际情况就是,由于我们使用得是Pytorch,它的通道数默认在第一位,输入N张416x416的图片,在经过多层的运算后,会输出三个shape分别为(N,255,13,13),(N,255,26,26),(N,255,52,52)的数据,对应每个图分为13x13、26x26、52x52的网格上3个先验框的位置。
实现代码如下:
import torch
import torch.nn as nn
from collections import OrderedDict
from nets.darknet import darknet53
def conv2d(filter_in, filter_out, kernel_size):
pad = (kernel_size - 1) // 2 if kernel_size else 0
return nn.Sequential(OrderedDict([
("conv", nn.Conv2d(filter_in, filter_out, kernel_size=kernel_size, stride=1, padding=pad, bias=False)

本文详细介绍了如何使用Pytorch搭建YOLOv3目标检测模型,包括darknet53网络结构、特征提取、预测结果解码、损失计算及训练过程,帮助读者理解YOLOv3的工作原理。
最低0.47元/天 解锁文章
24万+

被折叠的 条评论
为什么被折叠?



