keras搭建yolo3
源码下载
yolo3实现思路
一、预测部分
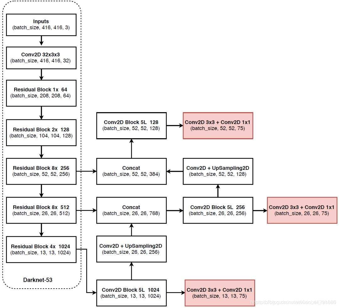
1、主干网络darknet53介绍

YOLOv3相比于之前的yolo1和yolo2,改进较大,主要改进方向有:
1、主干网络修改为darknet53,其重要特点是使用了残差网络Residual,darknet53中的残差卷积就是进行一次3X3、步长为2的卷积,然后保存该卷积layer,再进行一次1X1的卷积和一次3X3的卷积,并把这个结果加上layer作为最后的结果, 残差网络的特点是容易优化,并且能够通过增加相当的深度来提高准确率。其内部的残差块使用了跳跃连接,缓解了在深度神经网络中增加深度带来的梯度消失问题。
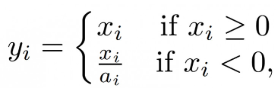
2、darknet53的每一个卷积部分使用了特有的DarknetConv2D结构,每一次卷积的时候进行l2正则化,完成卷积后进行BatchNormalization标准化与LeakyReLU。普通的ReLU是将所有的负值都设为零,Leaky ReLU则是给所有负值赋予一个非零斜率。以数学的方式我们可以表示为:

1.1、代码实现
from functools import wraps
from keras.layers import Conv2D, Add, ZeroPadding2D, UpSampling2D, Concatenate, MaxPooling2D
from keras.layers.advanced_activations import LeakyReLU
from keras.layers.normalization import BatchNormalization
from keras.regularizers import l2
from utils.utils import compose
#--------------------------------------------------#
# 单次卷积
#--------------------------------------------------#
@wraps(Conv2D)
def DarknetConv2D(*args, **kwargs):
darknet_conv_kwargs = {
'kernel_regularizer': l2(5e-4)}
darknet_conv_kwargs['padding'] = 'valid' if kwargs.get('strides')==(2,2) else 'same'
darknet_conv_kwargs.update(kwargs)
return Conv2D(*args, **darknet_conv_kwargs)
#---------------------------------------------------#
# 卷积块
# DarknetConv2D + BatchNormalization + LeakyReLU
#---------------------------------------------------#
def DarknetConv2D_BN_Leaky(*args, **kwargs):
no_bias_kwargs = {
'use_bias': False}
no_bias_kwargs.update(kwargs)
return compose(
DarknetConv2D(*args, **no_bias_kwargs),
BatchNormalization(),
LeakyReLU(alpha=0.1))
#---------------------------------------------------#
# 卷积块
# DarknetConv2D + BatchNormalization + LeakyReLU
#---------------------------------------------------#
def resblock_body(x, num_filters, num_blocks):
x = ZeroPadding2D(((1,0),(1,0)))(x)
x = DarknetConv2D_BN_Leaky(num_filters, (3,3), strides=(2,2))(x)
for i in range(num_blocks):
y = DarknetConv2D_BN_Leaky(num_filters//2, (1,1))(x)
y = DarknetConv2D_BN_Leaky(num_filters, (3,3))(y)
x = Add()([x,y])
return x
#---------------------------------------------------#
# darknet53 的主体部分
#---------------------------------------------------#
def darknet_body(x):
x = DarknetConv2D_BN_Leaky(32, (3,3))(x)
x = resblock_body(x, 64, 1)
x = resblock_body(x, 128, 2)
x = resblock_body(x, 256, 8)
feat1 = x
x = resblock_body(x, 512, 8)
feat2 = x
x = resblock_body(x, 1024, 4)
feat3 = x
return feat1,feat2,feat3
2、从特征获取预测结果

1、在特征利用部分,yolo3提取多特征层进行目标检测,一共提取三个特征层,三个特征层位于主干部分darknet53的不同位置,分别位于中间层,中下层,底层,三个特征层的shape分别为(52,52,256)、(26,26,512)、(13,13,1024)。
2、三个特征层进行5次卷积处理,处理完后一部分用于输出该特征层对应的预测结果,一部分用于进行反卷积UmSampling2d后与其它特征层进行结合。
3、输出层的shape分别为(13,13,75),(26,26,75),(52,52,75),最后一个维度为75是因为该图是基于voc数据集的,它的类为20种,yolo3只有针对每一个特征层存在3个先验框,所以最后维度为3x25;
如果使用的是coco训练集,类则为80种,最后的维度应该为255 = 3x85,三个特征层的shape为(13,13,255),(26,26,255),(52,52,255)
其实际情况就是,输入N张416x416的图片,在经过多层的运算后,会输出三个shape分别为(N,13,13,255),(N,26,26,255),(N,52,52,255)的数据,对应每个图分为13x13、26x26、52x52的网格上3个先验框的位置。
2.1、代码实现
from functools import wraps
import numpy as np
import tensorflow as tf
from keras import backend as K
from keras.layers import Conv2D, Add, ZeroPadding2D, UpSampling2D, Concatenate, MaxPooling2D
from keras.layers.advanced_activations import LeakyReLU
from keras.layers.normalization import BatchNormalization
from keras.models import Model
from keras.regularizers import l2
from nets.darknet53 import darknet_body
from utils.utils import compose
#--------------------------------------------------#
# 单次卷积
#--------------------------------------------------#
@wraps(Conv2D)
def DarknetConv2D(*args, **kwargs):
darknet_conv_kwargs = {
'kernel_regularizer': l2(5e-4)}
darknet_conv_kwargs['padding'] = 'valid' if kwargs.get('strides')==(2,2) else 'same'
darknet_conv_kwargs.update(kwargs)
return Conv2D(*args, **darknet_conv_kwargs)
#---------------------------------------------------#
# 卷积块
# DarknetConv2D + BatchNormalization + LeakyReLU
#---------------------------------------------------#
def DarknetConv2D_BN_Leaky(*args, **kwargs):
no_bias_kwargs = {
'use_bias': False}
no_bias_kwargs.update(kwargs)
return compose(
DarknetConv2D(*args, **no_bias_kwargs),
BatchNormalization(),
LeakyReLU(alpha=0.1))
#---------------------------------------------------#
# 特征层->最后的输出
#---------------------------------------------------#
def make_last_layers(x, num_filters, out_filters):
# 五次卷积
x = DarknetConv2D_BN_Leaky(num_filters, (1,1))(x)
x = DarknetConv2D_BN_Leaky(num_filters*2, (3,3))(x)
x = DarknetConv2D_BN_Leaky(num_filters, (1,1))(x)
x = DarknetConv2D_BN_Leaky(num_filters*2, (3,3))(x)
x = DarknetConv2D_BN_Leaky(num_filters, (1,1))(x)
# 将最后的通道数调整为outfilter
y = DarknetConv2D_BN_Leaky(num_filters*2, (3,3))(x)
y = DarknetConv2D(out_filters, (1,1))(y)
return x, y
#---------------------------------------------------#
# 特征层->最后的输出
#---------------------------------------------------#
def yolo_body(inputs, num_anchors, num_classes):
# 生成darknet53的主干模型
feat1,feat2,feat3 = darknet_body(inputs)
darknet = Model(inputs, feat3)
# 第一个特征层
# y1=(batch_size,13,13,3,85)
x, y1 = make_last_layers(darknet.output, 512, num_anchors*(num_classes+5))
x = compose(
DarknetConv2D_BN_Leaky(256, (1,1)),
UpSampling2D(2))(x)
x = Concatenate()([x,feat2])
# 第二个特征层
# y2=(batch_size,26,26,3,85)
x, y2 = make_last_layers(x, 256, num_anchors*(num_classes+5))
x = compose(
DarknetConv2D_BN_Leaky(128, (1,1)),
UpSampling2D(2))(x)
x = Concatenate

本文详细介绍了如何使用Keras搭建YOLOv3目标检测模型,包括预测部分和训练部分。预测部分涉及darknet53主干网络、特征获取与解码、预测结果绘制。训练部分涵盖损失计算、真值处理与损失函数计算。提供了完整的代码实现和训练流程。
最低0.47元/天 解锁文章
9966

被折叠的 条评论
为什么被折叠?



