常微分方程求解:SciPy实战
学习目标
通过本课程,学员将掌握如何使用SciPy库中的scipy.integrate模块来求解常微分方程(ODE)。同时实验将重点介绍odeint和solve_ivp两个函数的使用方法,以及它们在实际问题中的应用。
相关知识点
- 常微分方程求解:SciPy实战
学习内容
1 常微分方程求解:SciPy实战
1.1 常微分方程的基本概念
常微分方程(Ordinary Differential Equation, ODE)是包含未知函数及其导数的方程。在科学和工程领域,常微分方程被广泛用于描述各种动态系统的行为。例如,物理中的运动方程、化学中的反应速率方程、生物学中的种群动态模型等。
常微分方程可以分为一阶常微分方程和高阶常微分方程。一阶常微分方程的一般形式为:
$\frac{dy}{dt} = f(t, y) ,其中,,
其中,,其中,y$ 是未知函数,ttt 是自变量,f(t,y)f(t, y)f(t,y)是已知函数。
高阶常微分方程可以通过引入新的变量转换为一阶常微分方程组。例如,二阶常微分方程:
d2ydt2=f(t,y,dydt)\frac{d^2y}{dt^2} = f(t, y, \frac{dy}{dt})dt2d2y=f(t,y,dtdy),
可以转换为两个一阶常微分方程:
dydt=v\frac{dy}{dt} = vdtdy=v
dvdt=f(t,y,v)\frac{dv}{dt} = f(t, y, v)dtdv=f(t,y,v)
在实际应用中,通常需要求解常微分方程的初值问题(Initial Value Problem, IVP),即给定初始条件$ y(t₀) = y₀$,求解 y(t)y(t)y(t) 在某个时间区间内的解。
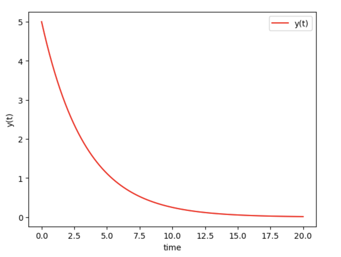
1.2 使用odeint求解常微分方程
odeint 是 scipy.integrate 模块中的一个函数,用于求解一阶常微分方程组的初值问题。它的基本用法如下:
from scipy.integrate import odeint
import numpy as np
import matplotlib.pyplot as plt
# 定义常微分方程
def model(y, t):
k = 0.3 # 常数
dydt = -k * y # 一阶常微分方程
return dydt
# 初始条件
y0 = 5
# 时间点
t = np.linspace(0, 20, 100)
# 求解常微分方程
y = odeint(model, y0, t)
# 绘制结果
plt.plot(t, y, 'r-', label='y(t)')
plt.xlabel('time')
plt.ylabel('y(t)')
plt.legend()
plt.show()

在这个例子中,定义了一个简单的常微分方程$\frac{dy}{dt} = -0.3y $,并使用 odeint 求解。初始条件 y(0)=5y(0) = 5y(0)=5,时间区间为 [0,20][0, 20][0,20]。最后使用 matplotlib 绘制了 $ y(t) $的图像。
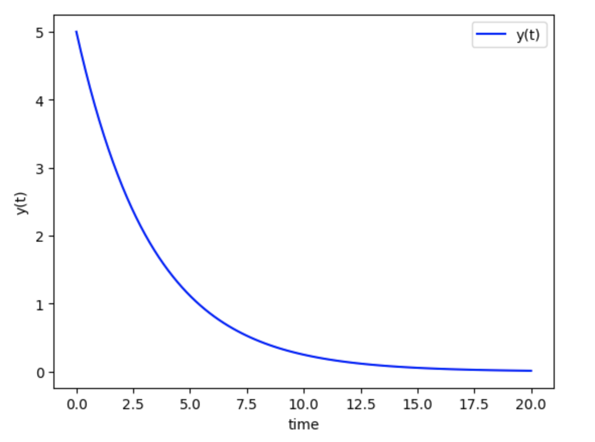
1.3 使用solve_ivp求解常微分方程
solve_ivp 是 scipy.integrate 模块中的另一个函数,用于求解初值问题。与 odeint 相比,solve_ivp 提供了更多的选项和灵活性。它的基本用法如下:
from scipy.integrate import solve_ivp
import numpy as np
import matplotlib.pyplot as plt
# 定义常微分方程
def model(t, y):
k = 0.3 # 常数
dydt = -k * y # 一阶常微分方程
return dydt
# 初始条件
y0 = 5
# 时间区间
t_span = (0, 20)
t_eval = np.linspace(0, 20, 100)
# 求解常微分方程
sol = solve_ivp(model, t_span, [y0], t_eval=t_eval)
# 绘制结果
plt.plot(sol.t, sol.y[0], 'b-', label='y(t)')
plt.xlabel('time')
plt.ylabel('y(t)')
plt.legend()
plt.show()

在这个例子中,同样定义了一个简单的常微分方程 dydt=−0.3y\frac{dy}{dt} = -0.3ydtdy=−0.3y,并使用 solve_ivp 求解。初始条件 y(0)=5y(0) = 5y(0)=5,时间区间为 [0,20][0, 20][0,20]。solve_ivp 的 t_eval 参数用于指定输出的时间点。最后使用 matplotlib 绘制了 y(t)y(t)y(t) 的图像。
通过本课程,学员已经掌握了如何使用 scipy.integrate 模块中的 odeint 和 solve_ivp 函数求解常微分方程。odeint 适用于简单的初值问题,而 solve_ivp 提供了更多的选项和灵活性,适用于更复杂的场景。
4018

被折叠的 条评论
为什么被折叠?



