一灯大师,I/O口控制:
LED点灯, NPN/PNP三极管, N-MOS管/P-MOS管, 光耦, 继电器
I/O口,控制LED, 尽量用低电平导通,不要用强推挽高电平导通

强烈建议使用上图点灯,用低电平导通电路点亮 LED灯
可用 强推挽模式/准双向口模式/开漏口模式,对外输出低,点亮 LED灯
=====================================================

只能使用强推挽模式对外输出高,点亮 LED灯
不推荐使用上图的方式,很多常用数字电路无法和此电路共享 I/O
=====================================================
网友说不管亮度,只要省成本,I/O口,不接限流电阻,直接驱动LED灯
要省外部这个1K ~ 5K 的限流电阻,那就用内部粗糙的4K上拉电阻代替外部的限流电阻

网友说不管亮度,只要省成本,可以去掉上面的限流电阻。见上图
单片机 I/O内部有一个粗糙的 4K上拉电阻
STC8H/STC32G系列 I/O口 上电时的状态是
【高阻输入 + 4K上拉电阻关闭】
只要始终保持 I/O为高阻输入,仅控制内部上拉电阻与电源的通断,
即可控制 LED灯的亮灭
STC8H/STC32G系列 I/O口 上电是【高阻输入 + 4K上拉电阻关闭】
可I/O口直接接LED灯到地,保持高阻输入:
打开内部4K上拉电阻,灯亮;关闭内部4K上拉电阻,灯灭

目前STC8H/STC8G/STC8C/STC8A 内部无下拉电阻;上拉电阻是4K
目前STC32G12K128内部无下拉电阻;上拉电阻是4K
STC32G8K64的内部有下拉电阻是 10K;上拉电阻是10K
STC32F12K54的内部有下拉电阻是10K;上拉电阻是10K


有些朋友说,他系统上电时LED灯误闪了下,
后帮他排查发现他从硬件到软件都是不统一规划:
===1,他用的是最不推荐的高导通发光二极管
===2,他从高阻输入切换成【强推挽输出】前,没有先将对外输出锁存从1变成0
切换I/O口的工作模式时,LED灯 通了
======================================================================
1线制/I2C/SPI等外部OC门开漏的电路, 外部加 10K 上拉电阻
I/O口,控制 PNP 三极管,要求不高的电路中 R2可省

R2: 20K/15K/10K, 确保 PNP三极管 上电不导通
R1: 3.3K/5.1K/10K
R3: 20K/15K/10K
PNP三极管一般用在,和MCU相同的电压电路中
========================================
要求不高的电路中PNP三极管基级可不加上拉电阻,如下图
大电容贵,用2个小的电容

=====================================================
下图是I/O口不够用时,一种典型共享I/O口的电路

8 个独立 LED指示灯实验
用一个 I/O控制 PNP三极管,来共享多个 I/O
三极管不导通时,P0数字口可作其它数字功能使用
三极管被导通时,P0数字口可控制 LED灯亮灭
======================================
下图可以控制给共地的其他需要【高压输入】的数字/模拟电路供电

根据负载的电流需求调整 R3的大小
I/O口,控制 NPN 三极管
R2: 20K/15K/10K,确保 NPN三极管上电不导通
R1: 3.3K/5.1K/10K, 用强推挽置高来导通NPN三极管
R3: 20K/15K/10K
如果 V+高于 MCU-VCC,Vout就是高压,
Vout如是高压就不能接 MCU的 I/O
使用 NPN三极管的好处,R3可以接到 3.3V/5V/9V/12V等不同的电平
R2:确保 NPN三极管上电导通
R1: 3.3K/5.1K/10K,电阻值可以根据实际应用改小
R3: 20K/15K/10K等,实际是用户负载
如果 V+高于 MCU-VCC,Vout就是高压,
Vout如是高压就不能接 MCU的 I/O
使用 NPN三极管的好处,R3可以接到 3.3V/5V/9V/12V等不同的电平V+
典型慢速光耦 通信/控制电路,
PC817价格是RMB0.11以下
下图,典型慢速光耦 通信 电路
两个电路之间经过光耦进行数字通信,极大地减少了电路之间的电磁干扰;
两个电路可以画在同一块板上,也可以是两块板,通过接插件连接;
在同一块板上时,要拉开两电路之间的距离;
外部干扰不大时,两个电路的地可以相连;
外部干扰j较大时,不大时,两个电路的地和电源全部分开;
各电阻可根据实验情况调整;
安装时必须注意,安装螺钉不可与外部导电物体接触,并保持一定距离。
下图,典型慢速光耦 控制 电路

B电路中 VccB1 / VccB2 可以各自接不同的电源, 如 3.3V/5V/9V/12V/24V 等,
但要注意,OCout1 / OCout2 应连接到相应的电平电路上。
如B电路中 VccB1 / VccB2 是高压,
则高压的 OCout1 / OCout2 输出就不能直接连到低压A电路的MCU 上,
否则会损坏只能低压工作的 MCU,MCU的工作电压 一般是 5V/3.3V,5.5V - 3.0V等
RMB0.11的普通慢速,光耦 的正确用法:
因为不需要高速光耦,
我们这个机械手系统选择的是 RMB0.11的低速光耦 PC817
BINx端你可以上拉10K电阻到不同的电压,如 5V/9V/12V...
这对方BINx端的输入外部加上拉10K/5K/4K/3K/... 都可以尝试,
上拉电阻根据实际需要接 3.3V/5V/12V...
如果对方 BIN1 ~ BIN10 端是 STC32G/STC8H,
打开STC32G/STC8H的内部粗糙的4K上拉电阻就可以了 ,外部就不用加上拉电阻!
我们左边是机械手的电路控制光耦,如送出【开始测试】的信号,
送出去的低信号,是连续10mS低,右边另外1个系统才会认为是有效的低
===这样抗干扰强
因为不需要高速光耦,我们这个机械手系统选择的是 RMB0.11的低速光耦 PC817
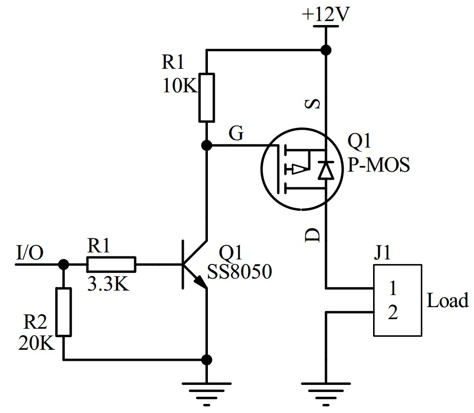
STC8/STC32 典型MOS管控制电路
P-MOS 管: 高不导通,低导通
R1可以使用20K/10K; 确保上电不导通
此处 P-MOS管电源和 MCU电源相同
SI2301/RMB0.045; AO3401/RMB0.075
=======================================
下图可以控制给共地的其他需要【高压输入】的数字/模拟电路供电
P-MOS 管: 高不导通,低导通
上面的R1可以使用20K/10K; 确保上电不导通
下面的标号 R1的3.3K电阻,标号改成 R3

N-MOS 管: 低不导通,强推挽高导通
R1可以使用20K/10K; 确保上电不导通
V+电源 可以高于 MCU-Vcc 电源电压
V+电源: 如 5V/9V/12V 等
SI2302/RMB0.05; AO3400/RMB0.074
4万+

被折叠的 条评论
为什么被折叠?



