

数控开关电源-BUCK降压-恒压恒流输出@STC32G12K128
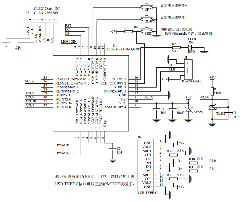
先贴电路,主控:
电源与输出:
电流采样信号放大:
本程序使用STC32G12K128-LQFP32做的数控电源,HSPWM直接驱动MOSFET输出接功率电感和电容滤波,
通过PID控制稳压或恒流, BUCK拓扑,同步整流输出。
下载程序时选择IRC频率24MHz,PWM使用PLL-144MHz,主频使用PLL-144MHz/5=28.8MHz。
I2C接口OLED12864显示相关参数。
电路设计的OLED是SPI接口的,可以使用硬件SPI DMA访问。
但本例使用IO模拟I2C访问OLED屏,以后空了再改一个SPI版本,
使用DMA写屏和ADC DMA读取ADC值,用户也可以自己改一个。
输入电压:12~24V,有输入电压低压停止输出功能,用户设置低压电压,避免使用电池供电时对电池过放。
输出电压:0~输入电压*0.85,分辨率0.01V。大电流负载的投切瞬间输出电压可能会有微小波动。
输出电流:0~6.000A,分辨率1mA。
限流设定:0.100A~6.000A,步进0.100A。PID计算处理的限流分辨率为4mA。
效率:输入24V,输出12V、2A,效率不低于90%,如果除去本机静态功耗,则效率95%以上。
PID处理频率(周期):4000Hz(250us)。
通过按键调整输入电压低压保护电压、输出电压、输出电流限流值、清零容量mAH。
本程序设置的参数不保存,用户自己可以添加EEPROM保存程序。
当输入电压低于输入电压低压保护电压时,停止输出,指示灯1Hz闪烁(0.5秒亮0.5秒灭),
直至输入电压恢复至高于设定电压0.5V后恢复输出。
当输出电流小于设定恒流值的10%时,指示灯0.5秒快闪一次提示。
当输出电流大于设定恒流值的10%时,指示灯常亮提示。
注意

最低0.47元/天 解锁文章
4332

被折叠的 条评论
为什么被折叠?



