五部委印发:元宇宙产业创新发展三年行动计划(2023-2025年)
点击关注→ 思腾合力 2023-09-09 08:00 发表于北京
近日,工业和信息化部、教育部、文化和旅游部、国务院国资委、国家广播电视总局办公厅联合印发《元宇宙产业创新发展三年行动计划(2023-2025年)》(下文简称《行动计划》)。










一图读懂《行动计划》

《行动计划》解读
为更好地理解和执行《行动计划》,现就相关内容进行解读:
一、《行动计划》出台的背景是什么?
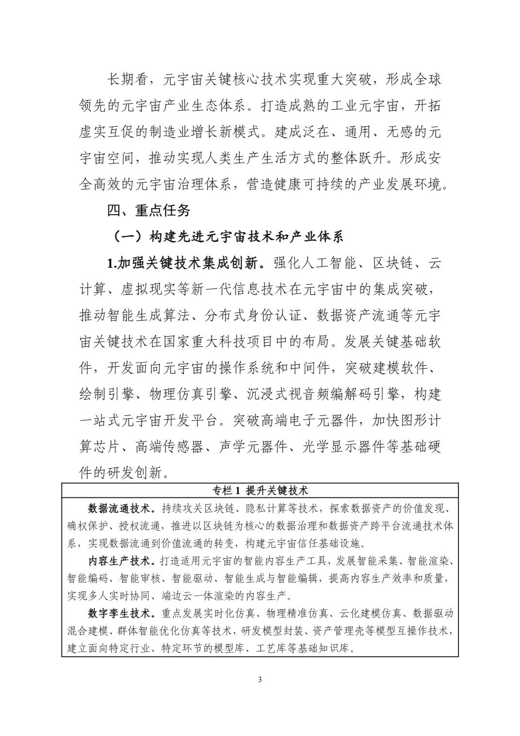
党的二十大报告指出,推动战略性新兴产业融合集群发展,构建一批新的增长引擎。元宇宙是人工智能、区块链、5G、物联网、虚拟现实等新一代信息技术的集大成应用,是具有广阔空间和巨大潜力的未来产业。发展元宇宙产业将极大开辟数字经济的新场景、新应用、新生态,培育经济新动能。特别是发展虚实融合互促的工业元宇宙,将进一步加速制造业高端化、智能化、绿色化升级,是新型工业化建设的重要发力点之一。当前,新一轮科技革命和产业变革正在向纵深演进,全球元宇宙产业加速发展,各国持续加强政策支持和资源投入。我国制造业体系全、场景多、市场大,数字经济蓬勃发展,具备发展元宇宙产业的坚实基础,但在关键技术、产业生态、领军企业、标准治理等方面仍存在短板弱项。为加速凝聚业界共识,集聚资源推动关键技术创新,构筑协同发展产业生态,形成推动元宇宙产业发展合力,工业和信息化部等5部门共同印发《行动计划》。
二、《行动计划》的工作目标是什么?
《行动计划》按照长远布局和分步落地思路,从近期和远期两个层面做了系统谋划和战略部署。近期,到2025年综合实力达到世界先进水平。具体衡量标准上,包括元宇宙技术、产业、应用和治理等全面取得突破,培育3—5家有全球影响力的生态型企业,打造3—5个产业发展聚集区,工业元宇宙发展初见成效,打造一批典型应用,形成一批标杆产线、工厂、园区,元宇宙典型软硬件产品实现规模应用,并在生活消费、公共服务等领域出现一批新业务、新模式和新业态。远景上,也从技术能力水平、产业体系、元宇宙新空间方面提出了发展目标,即核心技术实现重大突破,形成全球领先的元宇宙产业生态体系,打造成熟工业元宇宙,营造健康可持续的产业发展环境,建成泛在、通用、无感的元宇宙空间,推动实现人类生产生活方式的整体跃升。
三、《行动计划》主要内容是什么?
主要内容可以将要概括为:5大任务,即“构建先进元宇宙技术和产业体系”“培育三维交互的工业元宇宙”“打造沉浸交互数字生活应用”“构建系统完备产业支撑”“构建安全可信产业治理体系”。14项具体措施,包括“加强关键技术集成创新”“丰富元宇宙产品供给”“构筑协同发展产业生态”“探索推动工业关键流程的元宇宙化改造”等,它们紧紧围绕5大任务,进一步明确细化了各自的发力方向和突破点。4项工程,即“提升关键技术”“培育产业生态”“工业元宇宙赋能”“强化产业基础”,它们从技术、生态、赋能、产业基础等不同维度,进一步谋划布局产业突破口,为带动示范任务一、二、三、四的实践落地提供了重要支撑平台。
四、如何构建先进元宇宙技术和产业体系?
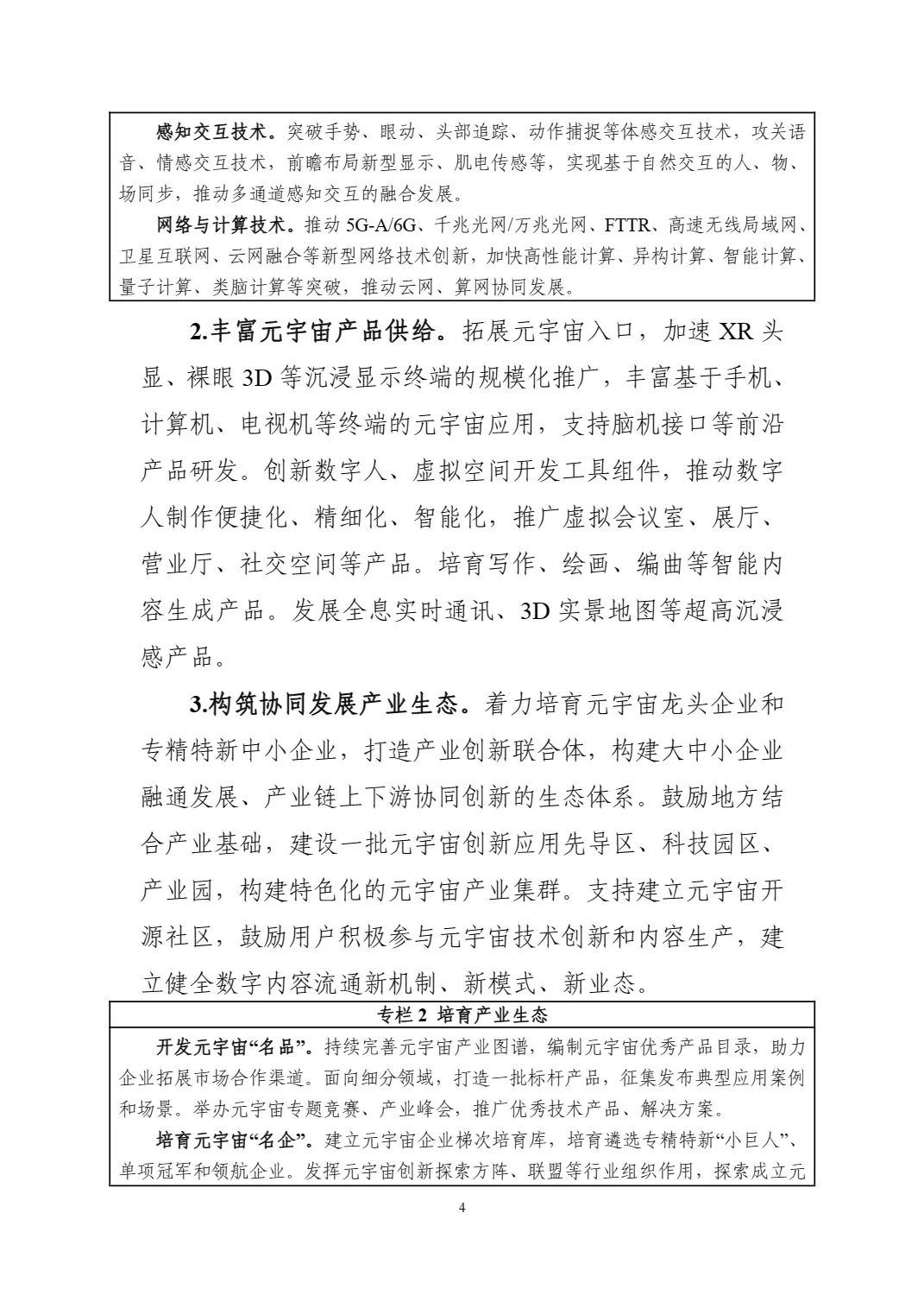
《行动计划》针对我国核心技术不强、产品不丰富、产业规模偏弱等发展瓶颈问题,提出进一步强化人工智能、区块链、云计算、虚拟现实等技术在元宇宙中的融合创新,加快关键技术布局,加紧基础软硬件的研发创新,在高端电子元器件、建模软件等重点方向尽快取得突破。在元宇宙产品供给方面,围绕社交、文娱、办公等现实需求,在元宇宙入口、虚拟空间应用工具和平台上着重发力。同时,《行动计划》倡导做强市场主体,培育元宇宙龙头企业和专精特新企业,建设一批元宇宙创新应用先导区、科技园区和产业园,打造特色化产业集群,并探索用户参与的技术创新和内容生产新模式新业态。
五、如何通过发展元宇宙赋能新型工业化?
《行动计划》提出以构建工业元宇宙、赋能制造业为主要目标,大力探索虚实互促的制造业创新变革,在工业关键流程的元宇宙化改造、重点行业工业元宇宙布局、探索工业元宇宙创新应用模式三个方向发力。其中建设工业元宇宙基础通用模型数据库,打造高精度、可交互、沉浸式的工业虚拟映射空间;探索基于元宇宙的产线运维、产品监测新模式,打造工业元宇宙的营销平台和虚拟培训系统;开发面向不同产品的个性化全生命周期管理系统,围绕资产设备、订单数据等开展供应链金融服务等,都是通过发展工业元宇宙赋能新型工业化的重要措施。
六、《行动计划》如何构建系统完备产业支撑?
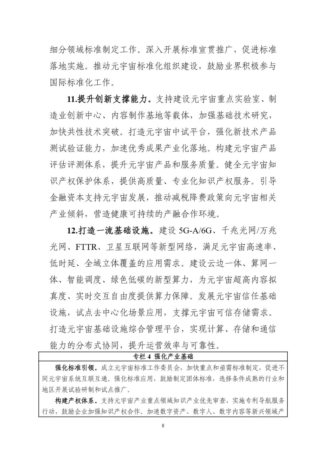
《行动计划》从完善产业标准体系、提升创新支撑能力、打造一流基础设施三个方面提出了意见措施,重中之重的要点:一是建设元宇宙产业标准规范体系,包括产业链标准以及基础共性、互联互通、安全可信、隐私保护、行业应用等方面的国家标准、行业标准和团体标准。二是构建可信元宇宙产品评估评测体系和健全元宇宙知识产权保护体系。三是建设云边一体、算网一体、智能调度、绿色低碳的新型算力,打造元宇宙基础设施综合管理平台等。
七、为顺利推进《行动计划》的落地实施,有哪些保障措施?
一是强化统筹协调。统筹协调各部门,加强产业、创新、财政、金融、区域等政策协同。深化央地协作,鼓励地方结合实际制定针对性强、可操作的政策措施,优化产业布局。二是优化人才培养。包括支持高等院校加强元宇宙相关学科专业人才培养,鼓励企业与高校、科研机构联合培养人才,支持建设元宇宙技能技术人才实训基地,加大海外高层次人才引进力度等。三是深化国际合作。深度参与元宇宙国际治理规则和标准制定,做好国际元宇宙治理规则与国内的衔接,推动建立多边、民主、透明的国际元宇宙治理体系。加强元宇宙国际交流合作,推动国内国际双循环相互促进。
思腾合力
,赞57
五部委联合发布元宇宙产业发展三年行动计划,旨在推动关键技术创新,构建产业生态,培育工业元宇宙,实现数字经济新发展。计划明确了近期和远期目标,涵盖技术体系、应用、生态建设及国际合作等多方面内容,并强调了政策支持、人才培养和国际合作的保障措施。
2772

被折叠的 条评论
为什么被折叠?



