在数学建模竞赛及各类科研与工程实践中,面对一个具体问题,从纷繁复杂的数据中提炼规律、做出预测或进行评价,其核心环节在于模型的选择与构建。
本文将数学建模中常用的模型算法系统性地梳理为三大范式:评价模型、预测模型与分类模型。每一类模型都对应着不同的研究目的与数据特性。通过阐明其核心原理、数学基础、适用边界与典型应用,并辅以结构化的表格对比,旨在为研究者与参赛者提供一个清晰、全面的“模型工具箱”,帮助大家在面对具体问题时,能够快速、准确地锁定最合适的建模路径。
一、 评价模型:多准则决策与综合比较
评价模型的核心任务是对多个备选方案(或对象)进行系统性比较和排序,从而辅助决策。这类模型通常涉及将多个异质、且可能相互冲突的指标,综合成一个单一的评价分值。其关键挑战在于如何科学地确定各指标的权重,以及如何聚合这些指标信息。
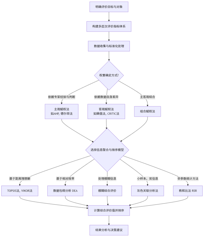
(一) 评价模型的核心流程与选型逻辑
一个完整的综合评价过程,通常遵循“指标体系构建 → 数据标准化 → 权重确定 → 信息聚合 → 排序分析”的逻辑链。选择何种评价模型,主要取决于权重信息来源(主观经验 vs. 客观数据)和信息聚合方式(线性 vs. 非线性)。

(二) 主流评价模型详解
下表系统梳理了七种核心评价模型,涵盖从经典到前沿的方法。
1. AHP层次分析法
- 核心原理与数学思想:将复杂问题层次化,通过两两比较构造判断矩阵,利用特征向量法确定权重。
- 适用场景:决策结构清晰、准则可比较、专家经验重要的战略决策(如项目选址、方案比选)。
- 优点:系统性强,定性定量结合,易于理解和接受。
- 缺点:主观性强,因素过多时判断困难,易出现不一致。
2. 熵值法
- 核心原理与数学思想:基于信息论,指标数据离散程度越大(熵越小),提供的信息量越多,权重应越大。
- 适用场景:拥有大量客观数据,需完全排除主观干扰的现状评价(如地区发展水平、企业绩效评估)。
- 优点:客观性强,完全由数据驱动,数学原理严谨。
- 缺点:忽略决策者偏好,对数据分布和极端值敏感。
3. TOPSIS法
- 核心原理与数学思想:通过计算评价对象与正理想解(最优解)和负理想解(最劣解)的欧氏距离,进行相对贴近度排序。
- 适用场景:多属性决策,方案与理想方案差距可度量,追求方案全面优化。
- 优点:直观合理,充分利用原始数据信息,对数据分布无严格要求。
- 缺点:无法反映指标间相关性,欧氏距离对指标尺度敏感。
4. 模糊综合评价
- 核心原理与数学思想:运用模糊数学的隶属度理论,将定性评价转化为定量评价,处理评价中的模糊性和不确定性。
- 适用场景:评价指标难以精确量化,存在大量模糊语言评价(如教学质量、满意度评价)。
- 优点:能有效处理模糊、不确定信息,符合人类思维习惯。
- 缺点:隶属函数确定和合成算子的选择带有主观性。
5. 灰色关联分析法
- 核心原理与数学思想:通过计算各比较序列与参考序列的几何形状相似度(灰色关联度)来判断其关联紧密程度。
- 适用场景:“小样本、贫信息”的不确定性系统,数据量少或序列长度不一致(如初期的技术趋势分析)。
- 优点:对数据要求低,计算简单,适合信息不完全的情况。
- 缺点:分辨率系数ρ的选择影响结果,对指标权重确定考虑不足。
6. 数据包络分析
- 核心原理与数学思想:利用线性规划方法,评价具有多投入、多产出的决策单元之间的相对效率,无需预设生产函数形式。
- 适用场景:评价同质部门(如银行支行、学校、医院)的相对运营效率或效益。
- 优点:无需预设权重和函数形式,可处理多投入多产出,结果直观(效率值)。
- 缺点:对异常值敏感,是一种相对评价而非绝对评价,无法有效排序所有有效单元。
7. 秩和比法
- 核心原理与数学思想:一种非参数统计方法,先将各指标值编秩,再通过秩的线性组合(RSR)进行统计分析。
- 适用场景:指标无需严格量化,仅需排序;或数据分布不明,需进行非参数综合评价。
- 优点:方法稳健,对数据分布无要求,能消除异常值影响,可进行分档。
- 缺点:信息损失较大(仅用秩次),对指标间差异不敏感。
二、 预测模型:基于历史与规律预见未来
预测模型旨在根据已知的历史和当前数据,推断事物未来的发展趋势或具体数值。根据数据特性和内在规律的不同,预测模型主要分为三类:基于时间依赖性的时间序列模型、基于变量间因果/相关关系的回归分析模型,以及从数据中自动学习复杂模式的机器学习预测模型。
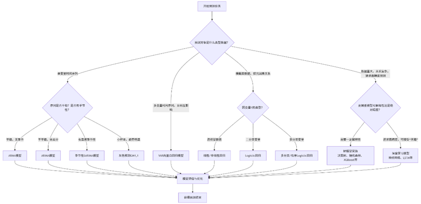
(一) 预测模型的选择框架
预测建模的第一步是诊断数据特性:是单变量还是多变量?是否具有明显的趋势、季节性?变量间是线性关系还是复杂的非线性关系?数据量是大还是小?下图展示了基于这些问题答案的模型选择路径。

(二) 主流预测模型详解
1、时间序列预测方法
(1)ARIMA
- 核心原理与数学思想:将非平稳序列差分后化为平稳序列,再建立ARMA模型。模型记作ARIMA(p,d,q)。
- 适用场景:单变量、具有趋势但无显著季节性、中等长度以上的序列(如股市价格、产品销量趋势预测)。
- 优点:理论基础完善,对线性时间序列预测效果好,提供预测区间。
- 缺点:对非线性模式捕捉能力弱,要求序列平稳,参数识别复杂。
(2)季节性SARIMA
- 核心原理与数学思想:ARIMA的扩展,同时考虑非季节性和季节性因素。模型记作SARIMA(p,d,q)(P,D,Q)~s~。
- 适用场景:具有明显固定周期(如月度、季度)的时间序列(如零售销售额、电力负荷预测)。
- 优点:能同时处理趋势和季节性,是季节性数据预测的标准工具。
- 缺点:模型更复杂,参数更多,需要更多数据。
(3)灰色预测GM(1,1)
- 核心原理与数学思想:对原始数据累加生成新序列,使其呈现指数规律,建立一阶线性微分方程进行预测。
- 适用场景:数据量极少(≥4个)、呈现指数增长趋势的短期预测(如新兴技术初期发展预测)。
- 优点:所需数据量少,计算简单,适用于贫信息系统。
- 缺点:本质上是指数模型,对波动大、非单调序列预测效果差,长期预测误差大。
2、回归分析预测方法
(1)多元线性回归
- 核心原理与数学思想:假设因变量Y与多个自变量X之间存在线性关系,通过最小二乘法拟合最佳线性模型。
- 适用场景:因变量为连续数值,且与自变量之间存在明确的线性或近似线性关系(如房价与面积、区位的关系)。
- 优点:模型简单,可解释性强,能检验变量显著性,提供置信区间。
- 缺点:对线性假设和误差项独立同分布等假设要求严格,对多重共线性敏感。
(2)Logistic回归
- 核心原理与数学思想:通过Logit变换将线性回归结果映射到(0,1)区间,用于预测事件发生的概率。
- 适用场景:因变量为二分类变量(如是/否,成功/失败),预测事件发生概率(如客户流失预警、信用违约预测)。
- 优点:输出为概率,解释性好,可处理分类问题,是基础的分类模型。
- 缺点:本质上仍是线性模型,对特征与Logit值间的非线性关系捕捉能力有限。
除此之外还可使用机器学习方法进行预测。
三、 分类模型:从数据中识别模式与归属
分类模型的目标是根据已知标签的训练数据,学习一个分类函数或分类模型,对新的无标签数据进行类别划分。其核心是模式识别。根据学习方式,可分为需要标签的有监督分类(如逻辑回归、SVM)和无须标签的无监督聚类(如K-Means)。
(一) 分类问题建模思路
分类任务始于对数据本身的审视:是否有现成的类别标签?特征的类型(数值型、分类型)是什么?追求的是解释性还是绝对的分类精度?对计算效率有何要求?下图梳理了从问题定义到模型部署的完整思考路径。

(二) 主流分类与聚类模型详解
下表对比了有监督分类与无监督聚类中的关键模型。
有监督分类方法详解
1. K-近邻(KNN)
- 核心原理与数学思想:"物以类聚",一个样本的类别由其最近的K个邻居的多数投票决定。
- 适用场景:样本分布局部特性明显,类别边界不规则,需要惰性学习的场景。
- 优点:原理简单,无需训练,对异常值不敏感,适合多分类。
- 缺点:计算量大(需存储所有数据),对高维数据和不平衡数据敏感,K值选择关键。
2. 支持向量机(SVM)
- 核心原理与数学思想:寻找一个最优超平面,使得两类样本之间的"间隔"最大化,对于线性不可分数据,通过核函数映射到高维空间。
- 适用场景:小到中等规模数据集,高维特征(如文本分类、图像识别),二分类问题效果尤佳。
- 优点:理论完备,泛化能力强,尤其适用于小样本高维情况,可通过核技巧处理非线性。
- 缺点:对大规模训练样本效率低,对参数和核函数选择敏感,多分类需构造。
3. 朴素贝叶斯
- 核心原理与数学思想:基于贝叶斯定理与特征条件独立性假设,计算样本属于各类别的后验概率,取最大者为预测类别。
- 适用场景:特征维度高,且特征间相对独立或弱相关的场景(如文本分类、垃圾邮件过滤)。
- 优点:模型简单,训练和预测速度极快,对小规模数据表现好,适合增量学习。
- 缺点:"特征条件独立"的强假设在现实中往往不成立,影响精度。
无监督聚类方法详解
4. K-Means
- 核心原理与数学思想:迭代算法,通过最小化簇内样本到簇质心的平方距离来划分簇。
- 适用场景:数值型数据,已知或可估计聚类数目K,簇呈球状或凸状分布。
- 优点:原理简单,实现方便,对于大样本集效率较高。
- 缺点:需预先指定K,对初始质心敏感,对非凸形状和噪声点敏感。
5. 层次聚类
- 核心原理与数学思想:通过计算样本间的相似度,构建一颗嵌套的树状聚类结构(树状图),可按需在任意层次切割得到聚类结果。
- 适用场景:不预先指定聚类数,希望得到不同粒度层次的聚类结果,或数据存在层次结构。
- 优点:无需指定K,可通过树状图可视化聚类过程与结构。
- 缺点:计算复杂度高(O(n³)),不适合大规模数据,已做的合并/分裂不可逆。
6. DBSCAN
- 核心原理与数学思想:基于密度的聚类,将簇定义为密度相连的点的最大集合,能识别任意形状的簇,并区分噪声点。
- 适用场景:数据簇形状不规则,且需要自动识别噪声点和异常值的场景(如地理信息分析、异常检测)。
- 优点:能发现任意形状簇,抗噪声,无需预先指定簇数目。
- 缺点:对参数ε和MinPts敏感,高维数据中距离度量失效导致效果下降,不适用于密度差异大的数据集。
四、 总结
本文系统梳理了数学建模中评价、预测、分类三大核心任务的数十种经典模型。以上模型算法均可在SPSSAU中找到并使用,点一点即可完成分析,让没有统计学或者编程基础的同学也可轻松完成数学建模分析。

8982

被折叠的 条评论
为什么被折叠?



