- 在Verilog硬件描述语言(HDL)中,信号的赋值方式主要分为两种:连续赋值和过程赋值。每种赋值方式有其独特的用途和语法,并适用于不同类型的电路描述。
1. 连续赋值(Continuous Assignment,assign 和=)
- 连续赋值主要用于描述
组合逻辑,通常与assign关键字一起使用。它在顶层模块或过程块外部进行,用于对wire类型的信号赋值。
特点:
- 组合逻辑:连续赋值用于实现组合逻辑,表示输出信号始终等于表达式的值。
- 实时更新:当右边的表达式中的任何信号发生变化时,左边的信号会立即更新。
- 信号类型:通常用于
wire类型信号。
示例
示例 1:
module blink_led(
input wire a,
output wire b
);
assign b = a;
endmodule

示例 2:
module combinational_logic (
input wire a,
input wire b,
output wire c
);
// c 始终等于 a 和 b 的逻辑与
assign c = a & b;
endmodule

2. 过程赋值(Procedural Assignment)
- 过程赋值用于过程块(如
always或initial块)内,适用于描述组合逻辑或时序逻辑。过程赋值可以进一步分为两种:阻塞赋值(=)和非阻塞赋值(<=)。
2.1 阻塞赋值(Blocking Assignment,=)
特点 :
- 顺序执行:阻塞赋值按书写顺序执行,一个语句必须在前一个语句完成后才能执行下一个语句。
- 阻塞行为:在赋值完成之前,后续的语句不会执行。相当于“阻塞”了后续操作。
- 主要用于组合逻辑:通常用于描述组合逻辑,在
always @(*)块中使用。
示例 :
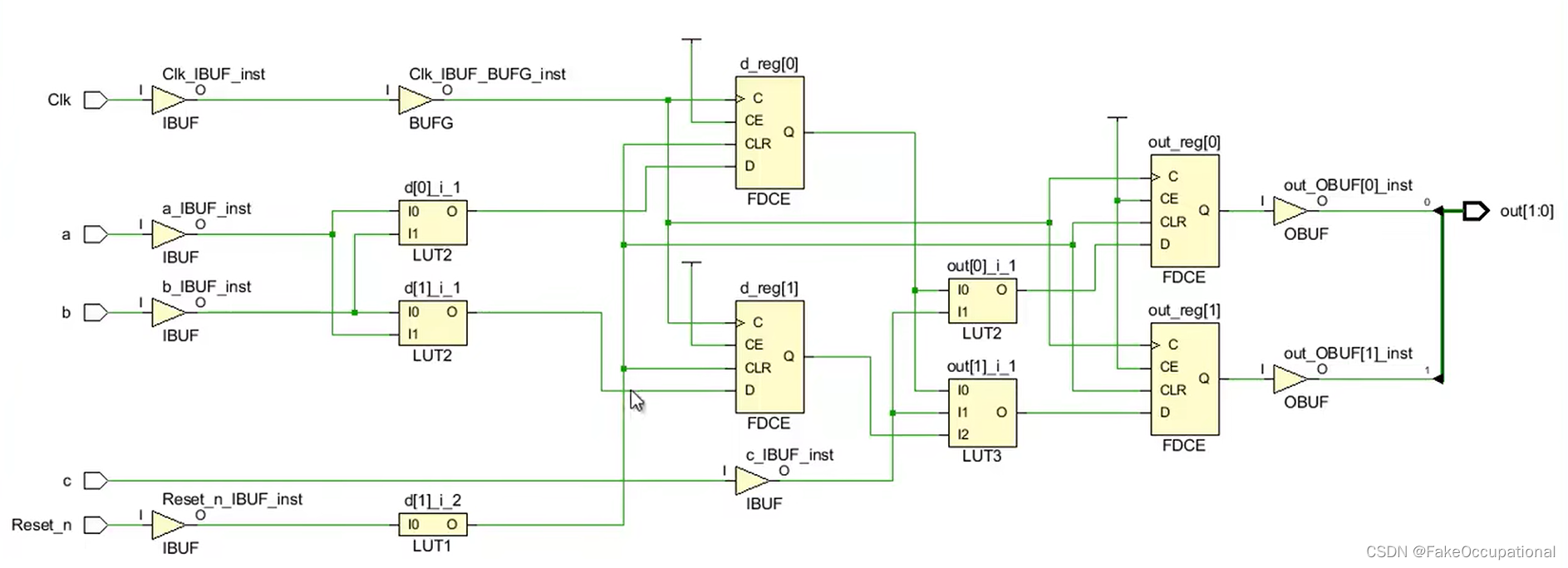
- 这个代码,阻塞赋值与下边的非阻塞赋值电路一样
module blink_led(
clk,reset_n,a,b,c,out
);
input clk;
input reset_n;
input a,b,c;
output reg [1:0] out;
reg [1:0] d;
always@(posedge clk or negedge reset_n)
if(!reset_n)begin
out =2'b0;
d =0;
end
else begin
out =d+c;
d =a+b;
end
endmodule
ISE的RTL Schematic


vivado的 Schematic

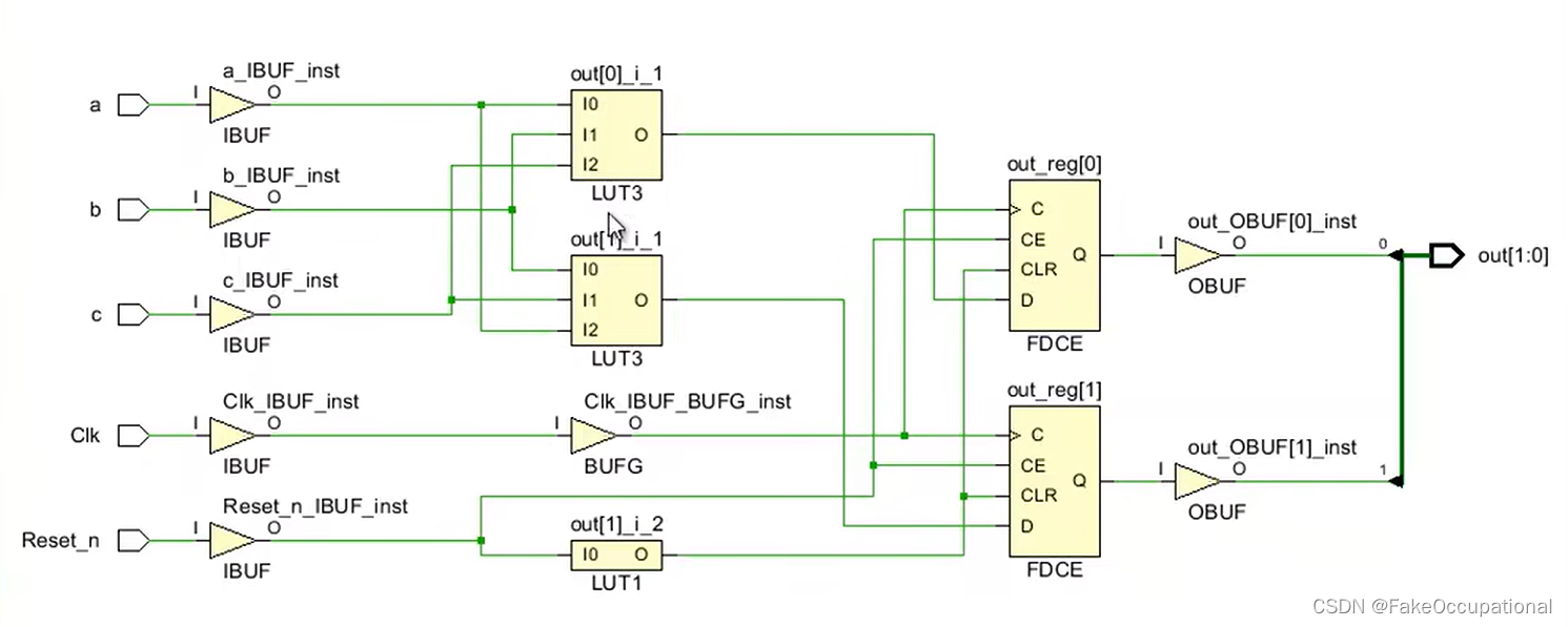
更换两句的顺序

module blink_led(
clk,reset_n,a,b,c,out
);
input clk;
input reset_n;
input a,b,c;
output reg [1:0] out;
reg [1:0] d;
always@(posedge clk or negedge reset_n)
if(!reset_n)begin
out =2'b0;
d =0;
end
else begin
d =a+b;
out =d+c; // 这里的 out 使用更新后的 d 值,电路图中少一一个寄存器
end
endmodule
ISE的RTL Schematic


ISE的Technology Schematic

vivado


2.2 非阻塞赋值(Non-blocking Assignment,<=)
特点 :
- 并行执行:非阻塞赋值允许赋值操作并行执行,不必等待前一个语句完成。
- 主要用于时序逻辑:通常用于描述时序逻辑,在
always @(posedge clk)块中使用。
示例:
module mux2(
clk,reset_n,a,b,c,out
);
input clk;
input reset_n;
input a,b,c;
output reg [1:0] out;
reg [1:0] d;
always@(posedge clk or negedge reset_n)
if(!reset_n)begin
out =2'b0;
d =0;
end
else begin
d <=a+b;
out <=d+c;// 这里的 out 使用更新前的 d 值
end
endmodule
vivado


更换两句的顺序电路图没有改变

手绘示例






3.对比与应用场景
-
连续赋值 vs. 过程赋值:
- 连续赋值:用于
wire类型信号,描述组合逻辑。 - 过程赋值:用于
reg或integer等类型信号,描述组合或时序逻辑。
- 连续赋值:用于
-
阻塞赋值 vs. 非阻塞赋值:
- 阻塞赋值:用于组合逻辑,按顺序执行,通常在
always @(*)块中。 - 非阻塞赋值:用于时序逻辑,并行执行,通常在
always @(posedge clk)块中。
- 阻塞赋值:用于组合逻辑,按顺序执行,通常在
CG
- https://www.bilibili.com/video/BV1va411c7Dz?p=11
3万+

被折叠的 条评论
为什么被折叠?



