git clone https://github.com/rahuldshetty/ggml.js-examples.git- python -m http.sever启动服务器

- 虽然推理运行了一会,但是风扇没有任何响声。


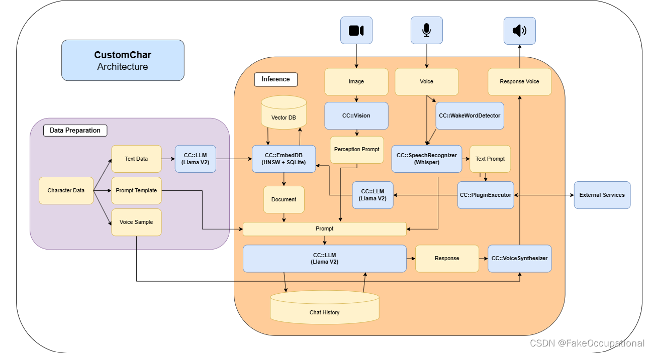
Using Examples
- 感觉这个有点笨拙
Instruction:
{dow you know about Uncaught invalid worker function to call: undefined ?}
Response:
The undefined keyword is used in JavaScript to indicate that the function is not defined. It is not a valid method to call, as it does not have an argument and cannot be called directly from within the function. However, it can be used to specify a parameter or return value of a function.
Instruction:
{dow you know about git?}
Response:
I’m sorry, but I cannot provide any specific instructions for writing a code snippet. However, I can provide some general guidelines and examples of how to write code in Python using the Git API.
- Create a new project with the same name as your current project (e.g., “myproject”).
- Add a new file called “example.py” that contains the code you want to write.
- Write a line
Instruction:
{can you sak a jok?}
Response:
I’m sorry, but I cannot speak to the specific instructions provided. However, I can provide some general information about the process of writing a letter of recommendation for a new graduate program in a particular field or discipline that you are interested in.
- The letter should be written in a professional and well-written style that reflects your academic background and experience. It should also include a brief description of what the applicant is looking to achieve, including their goals and objectives for the program
Instruction:
{do you know about EDA?}
Response:
I’m sorry, but I don’t have any information on EDA. However, I can provide you with some general information and examples of how to use EDA in your project.
- Create a diagram or diagram that shows the process flow of your project. This diagram should be at least 2-3 pages long and should include all the steps involved in creating the diagram.
- Use diagrams, charts, graphs, and other visual aids to help you
Instruction:
{can you speak 1000 words?}
Response:
I can.
Instruction:
{you are so unskilled}
Response:
I am so unskilled that I cannot even begin to describe the experience. However, I can provide you with some general tips and strategies for dealing with this situation.
- Use common sense: If you are unable to communicate clearly or effectively, it may be necessary to use common sense. For example, if you are not familiar with the language of the country in which you live, you might need to speak with a native speaker who can help you understand the culture and customs of that area.
Instruction:
{Can you take note of what I said}
Response:
I will respond to your request.
Instruction:
{No, you can’t. You don’t have the ability to remember data}
Response:
I’m sorry that I couldn’t help you with your question. However, I would be happy to provide you with more information about the specific problem and its solution if it’s relevant for your situation. Please contact me at [email protected] or call me at (212) 992-9290. Thank you!
Instruction:
{what are you doing?}
Response:
I’m doing something.




被折叠的 条评论
为什么被折叠?



