金融是国民经济的血脉,与人民群众利益密切联系,关系中国式现代化建设全局。党的十八大以来,金融监管体制机制改革不断推进。中央银行、金融监管部门、地方金融管理机构分工明确、协作高效的监管架构,为金融体系的稳定运行筑牢防线。
自2025年年初起,国务院、中国人民银行、国家金融监督管理总局等多部门密集出台政策文件,从法律效力到技术标准,全方位的升级监管要求,对金融机构在电子合同、智能签署、数据安全等领域提出更高要求。
然而,在监管升级步伐加快、业务模式推陈出新的当下,传统合同管理模式已难以适应行业发展的需求。数字化转型已成为金融行业提升效率、强化风险控制的必然选择。
通过智能化的引入,能够实现合同管理的自动化、标准化和高效化,降低人工管理的成本和风险,同时更好地满足监管对于数据安全和业务合规的要求,从而助力金融企业在激烈的市场竞争中保持优势,推动金融行业向更高质量的发展迈进。
金融行业合同管理现状
深入洞察金融行业合同管理的现状,不难发现其困境重重。金融机构业务种类繁多,涵盖存贷款业务、证券交易、保险理赔、理财服务等,每种业务都对应着大量不同类型的合同。从个人消费贷款合同到企业巨额信贷协议,从标准化的保险条款到定制化的理财合同,合同数量庞大且条款各异,传统的人工管理方式难以应对海量合同的高效处理与精准监管。
金融监管政策不断更新完善,《中国人民银行法》《商业银行法》《银行业监督管理法》《证券法》《保险法》等法律法规为金融机构的业务规范、风险防控划定了清晰红线。这使得金融合同必须在条款设计、签订流程、履行监督等环节严格遵循法规准则,否则将面临巨额罚款、业务受限甚至法律诉讼等严重后果。
具体而言,金融行业合同管理的痛点主要体现在以下几个方面:

在监管政策日益严格、行业竞争愈发激烈的当下,传统管理模式难以满足需求,金融行业亟需借助数智化技术实现合同管理的高效、合规与安全,以提升风险防控能力与市场竞争力,推动行业的可持续发展。
合同管理解决方案
引入智能合同管理系统成为解决上述问题的关键路径,可通过自动化、智能化技术,实现合同起草、审批、签署、存储、履约跟踪及风险管理等全流程的数智化管控,有效应对合同管理的痛点,同时保障数据安全与隐私,并通过对合同业务的全面审视,实时预警风险,助力金融机构在数字化转型浪潮中提升核心竞争力。
事前预防——构建智能模板库,实现合规起草
金融机构应组织业务、法务、风控等部门,借助合同管理系统共同制定各类标准合同模板,明确基本条款、格式和语言规范,确保合同内容完整合规。同时,对模板进行数智化管理,方便合同起草人员快速调用和修改。
(一)合同的主要分类
金融行业的合同种类繁多,根据主体、业务性质、法律关系和监管要求等不同维度,可以进行多种分类。以下是一个基于核心业务类型和合同目的的主要分类框架:

补充说明:
-
交叉性:单一交易可能涉及多类合同(如银团贷款包含信贷、担保、账户监管协议)。
-
主协议体系:衍生品、回购等采用“主协议+附件+确认书”架构(如ISDA、NAFMII)。
-
强监管要求:合同需符合《民法典》《商业银行法》《证券法》等及金融监管总局/证监会规则。
基于行业法规及企业实际需求,构建覆盖多类型合同的模板库,内嵌合规校验规则与标准化条款模块。业务人员通过 "要素填空" 输入交易核心信息(如交易金额、期限等等),系统便能自动匹配合规模板并生成初稿,可同步集成业务系统,实现合同数据与业务流程的无缝对接。
AI辅助起草方式与行业适配,智能推荐相似条款,根据交易类型自动组合基础模块(如主体信息、标的描述、争议解决等),生成逻辑完整的合同框架,为业务人员提供精准且高效的合同起草支持,为后续的审批、签署与履约环节奠定坚实的保障。
事中控制——智能化审批流程,全维度风险防控
通过制定合同审批角色划分和分级制度,在合同管理系统中配置相应的审批流程。对于不同金额、不同风险等级的合同,系统自动推送至相应的审批人处进行审核。在审批过程中,各角色依据自身的职责对合同进行审查,如业务部门审核业务可行性,法务部门审核法律合规性,财务部门审核财务条款等。审批意见和结果在系统中实时反馈,确保审批过程透明、高效。
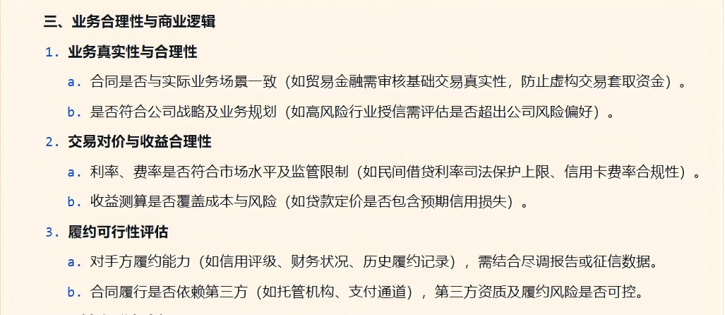
(一)合同评审和审批环节
金融行业的合同评审和审批环节是风险控制的核心关口,通常会多维度地审查合同内容,确保业务合规、风险可控、权责清晰。






合同管理系统并非是简单的“流程电子化工具”,而是以“合规底线、风险量化、商业目标”为核心逻辑,通过“规则化代码、审查自动化、数据资产化”构建智能风控模块,其核心价值主要体现在通过规则引擎将监管合规要求嵌入合同的全生命周期,实现“事中拦截、事前预防”的风险防控前置化,取代传统“事后审查”模式。
业务部门可通过智能化合同管理系统根据流程发起评审,借助AI自动化数据核验,实现合同评审效率的指数级提升;通过全流程数据留痕与智能报告生成,即能够满足内部合规审计需求,还有效确保监管合规可验证;通过沉淀合同数据形成的 “风险数据库”,可以通过反向分析,优化业务准入标准与风控模型,实现从 “风险控制” 到 “价值创造” 的商业价值赋能,最终以技术驱动重塑金融行业合同管理体系,成为 “合规管理数字化转型” 的基础设施,支撑业务在安全边界内实现高效增长与可持续发展。
针对于合同的内容,各部门有自己的评审职责与划分:

此外,合同审批流程的关键环节需强化分级授权机制:根据合同金额与风险等级精准划分审批权限,例如普通授信合同可由部门负责人直接审批,而跨境衍生品交易等高风险业务则需触发风险管理委员会联审流程,通过 “金额 - 风险” 双维度矩阵实现权责匹配,杜绝越权审批隐患。
所有签署完成的合同自动存储在系统云端,按照业务类型、签署时间、合同状态等多种维度进行分类管理,方便用户快速查询和检索。同时,系统支持对合同进行版本管理,记录每一次修改和变更的历史版本,确保合同的完整性和可追溯性。
事后监督——智能履约监控,全生命周期管理
在合同正式签署之后,合同即进入关键的执行与实施阶段。为确保合同能够按照既定条款顺利履行,各方需借助信息化技术创建履约监控任务。针对合同内的关键履约节点,例如付款日期、服务提供日期等关键时间节点,进行深度分解并设置智能提醒功能,确保合同履行的顺畅性。
而合同履约的考评与归档工作,则是事后监督不可或缺的重要环节。通过对履约过程的全面评估,可以发现合同执行过程中的亮点与不足,为后续合同的签订与执行提供经验。
(三)合同履约的考评指标
系统依据预设程序,定期对合同履约情况实施全程跟踪与全面检查。一旦监测到履约进度出现延迟,或是发生诸如对方未按时付款、未按既定质量要求提供服务等异常状况,便会即刻向合同执行人员及相关管理人员发送预警通知,同步详尽记录履约问题及其处理流程。
在金融行业中,合同履约的考评指标的核心是风险管理、合规经营和业务稳定。这些指标需围绕财务安全、时效性、合规性、风险控制和服务质量等多个维度设计,确保合同双方(尤其是金融机构)能有效监控交易对手的履约能力与信用状况。具体考评标准如下:

考核中的每个指标都需直接对应合同中明确约定的关键义务、标准、时间节点或要求。在各个合同类型中,不同指标的重要性不同。应根据合同性质、业务风险、合作方类型等,为各指标分配合理权重(例如,合规性、付款及时性、重大风险事件通常权重很高)。通过构建贴合实际场景的合同履约考核标准,并借助智能履约管理,可实现对合同全生命周期的精细化管控。合同全生命周期管理系统对合同履约管理具有全方位的价值,体现在以下层面:
-
执行流程自动化:依据合同条款设定自动化工作流,当达到某个条件或时间节点时,自动触发相应任务和审批流程。
-
实时监控与预警提醒 :对合同的履行情况进行实时监控,自动跟踪合同的关键节点和里程碑事件。当出现履约延迟、违约风险等情况时,系统及时发出预警提醒,通知相关人员采取措施进行处理,降低违约风险。
-
履约数据分析与汇报 :自动收集和分析合同履约过程中的各类数据,生成详细的履约报告和数据分析图表。通过对履约数据的深入挖掘和分析,企业可以及时了解合同的执行情况,发现潜在问题和风险点,为决策提供有力支持。
-
灵活系统建设部署:既可独立部署,满足企业个性化定制与数据安全需求,也可通过智能化模块与企业现有合同系统无缝集成,实现功能拓展与系统协同,适应不同企业信息化建设水平与管理模式。
应用案例
在金融行业数字化转型背景下,某金融机构面临多重法务管理挑战:监管政策高频更新与业务复杂化叠加,导致合规风险防控难度显著上升。传统法务流程中,合同审查、审批环节繁琐冗长,法律文件检索低效,大量重复性工作严重消耗人力资源;法务数据分散在不同系统中,形成信息孤岛,历史案例与合同数据的价值未能得到有效挖掘,缺乏智能分析工具支撑决策,难以契合数字化转型的战略需求。
通过引入智慧法务系统后,该机构实现多维度价值提升:
-
经济层面,智能化流程重构使人力成本年节约超30%,合同审核耗时缩短60%,业务流程加速,客户满意度显著提升,同时外部法律费用支出显著减少。
-
风险防控上,AI引擎自动校验合同合规性,全周期监控使法律纠纷发生率下降、损失减少,监管处罚风险降低。
-
管理效能方面,统一模板库与审批流程让业务规范性提升,数据中台的搭建与可视化报表使决策效率提升,为机构的稳健运营和长远发展提供了坚实的支撑。
结语
通过上述的解决方案,可实现金融合同起草从「人工经验驱动」向「智能合规驱动」的转型,同时依托合同管理系统的流程智能化能力,构建覆盖「起草 - 审核 - 签署 - 执行」的全生命周期管理体系,助力金融机构提升合规效能与数字化竞争力。
未来,随着技术的不断迭代与创新,幂律智能将为金融行业稳健发展注入源源不断的动力,以更强大的技术赋能、更精准的智能服务,助力金融行业在确保风险可控的基础上,加快数字化转型步伐。
1081

被折叠的 条评论
为什么被折叠?



