Pyrintegrin(β1-整合素激动剂) 是一种 2,4-二取代嘧啶,具有多种生物学功能。根据现有的公开文献报道发现,β1-整合素激动剂pyrintegrin是Podocyte保护剂,可预防(脂多糖)LPS 诱导的小鼠蛋白尿;Pyrintegrin具有作为脂肪生成诱导剂的作用,在软组织重建和增强方面具有治疗潜力,在体外诱导人脂肪来源干细胞(Human Adipose-Derived Stem Cells,hADSC) 分化为脂肪形成样细胞,体内Pyrintegrin 增加前脂肪细胞的数量和脂肪细胞的分化率,从而增强脂肪从头生成。在神经病理性疼痛上的研究上发现,Integrinβ1激动剂Pyrintegrin可能通过阻断Src/cofilin信号通路缓解Lamb1下调导致的F-actin聚合现象,从而显著缓解痛觉敏化和伴发的焦虑及抑郁样行为。
总之,Pyrintegrin在药物研发上具有广泛的应用前景。

1、β1-整合素激动剂 Pyrintegrin 在肾脏疾病上的研究
足细胞(podocyte),即肾小囊脏层上皮细胞,它附着于肾小球基底膜(GBM)的外侧,连同血管内皮细胞和肾小球基膜一起构成了肾小球血液滤过屏障。足细胞是肾小球滤过屏障的重要组成部分,足细胞损伤是导致蛋白尿产生的关键环节而蛋白尿是加重肾脏损伤的重要原因。Podocyte损伤和丧失标志着各种肾小球疾病发病机制的早期阶段,使这些细胞成为治疗的极好靶点。
为了探索用于合理开发以Podocyte为靶点的治疗药物的基于细胞的高通量筛选测定的方法,有研究者描述了一种基于高内涵筛选的新型表型测定,该测定在 96 孔板中的每种测定条件下分析数千个足细胞,以定量测量多种细胞特征的剂量依赖性变化[1]。他们的测定始终产生>0.44 的Z ' 值,使其适合用于化合物筛选。通过对超过2100种药理活性物质进行筛选,研究者鉴定出 24 种小分子可以在体外保护足细胞免受损伤(命中率 1%)。在已识别的苗头化合物(hits)中,研究者证实了β1-整合素激动剂pyrintegrin作为Podocyte保护剂。
小分子整合素 - β1激动剂可保护足细胞免受损伤:研究者研究了Pyrintegrin的体外功效。Pyrintegrin 剂量依赖性地保护足细胞免受嘌呤霉素氨基核苷(PAN) 诱导的损伤,具有明显的半最大有效浓度为 0.8 μM,并显示出对多种细胞标记物的保护作用。Pyrintegrin 还可以保护足细胞免受 PAN 诱导损伤时肌动蛋白应力纤维和粘着斑复合物的损失。当用pyrintegrin处理健康细胞也显示肌动蛋白应力纤维有小但显着的增加。
在体外,划痕伤口愈合试验中,PAN 或 LPS 介导的损伤可促进足细胞的定向迁移和伤口闭合。虽然 PAN 和 LPS 处理均显着增加了 48 小时后处理的足细胞的迁移,但 Pyrintegrin 联合治疗在两种情况下均显着降低了足细胞运动和伤口闭合。这表明pyrintegrin治疗可通过整合素-β1保护足细胞免受损伤。
在体内,给予pyrintegrin可以保护小鼠免受LPS诱导的足细胞足突消失和蛋白尿的影响。对小鼠肾小球的分析表明,LPS 给药降低了足细胞中活性β1整合素的水平,而与 Pyrintegrin 共同治疗可以防止这种情况发生。在大鼠中,pyrintegrin 可降低由嘌呤霉素氨基核苷(PAN)诱发的肾病引起的蛋白尿峰值。该研究结果将pyrintegrin确定为潜在治疗候选药物,并展示了基于足细胞的筛选测定法用于识别蛋白尿性肾病的新疗法的用途。
2、Pyrintegrin在胚胎干细胞上的研究
在Scientific Reports 一篇文章指出,Pyrintegrin (Ptn) 是一种 2,4-二取代嘧啶,已知可促进胚胎干细胞存活,具有强大的脂肪形成作用,可诱导移植的脂肪干/祖细胞 (ASC) 和招募的内源细胞在体内形成出生后脂肪组织[2]。
局灶性软组织缺陷通常代表脂肪组织的大量损失,例如乳腺癌切除、面部创伤或先天性异常导致的脂肪组织损失等。尽管手术重建面临重大挑战,但在组织再生的实验方法中却很少研究局灶性脂肪缺乏。
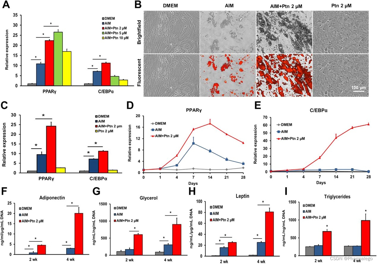
Pyrintegrin在体外促进人脂肪干/祖细胞的成脂分化。小分子Ptn在体外通过介导SMAD依赖性BMP信号传导减弱,同时能够促进脂肪形成分化并减弱人ASC的成骨能力。它进一步证明这种小分子 Ptn 促进移植的人类脂肪干/祖细胞或宿主内源细胞的脂肪组织形成。

Pyrintegrin在体外增强人脂肪干/祖细胞的脂肪生成[2]
Pyrintegrin 能够引发人脂肪干/祖细胞在体内产生脂肪组织形成,Ptn 诱导体内脂肪生成的能力不仅受到其促进关键脂肪形成基因(包括 PPARγ 和 C/EBPα)的支持,而且还受到脂肪细胞因子(例如脂联素和瘦素)的支持。Pyrintegrin无需细胞移植即可促进宿主内源细胞的脂肪生成。
3、Pyrintegrin在神经病理性疼痛上的研究
神经病理性疼痛具有普遍性,且伴发疾病多样,不仅使患者出现睡眠障碍、无力等,甚至会产生焦虑、抑郁等精神障碍共病现象。特别是异常的精神障碍可能会导致疼痛持续时间和强度的延长,并在疼痛和情绪厌恶之间形成恶性循环。
层粘连蛋白(Laminins)作为细胞外基质(ECM)的关键组成部分,其是由α亚基、β亚基和γ亚基构成的异三聚体糖蛋白家族,参与多种病理生理过程。前扣带回皮层ACC是调节内脏疼痛的感觉和情感方面的关键大脑区域,是慢性疼痛的中枢神经研究领域。研究者发现ACC中的Lamininβ1(LAMB1)在外周神经损伤并伴发焦虑及抑郁样行为后显著下调。
有研究者探究了LAMB1是否对神经病理性疼痛和焦虑抑郁样共病行为具有治疗作用。由于LAMB1基因片段太大而无法包装于AAV、LV等病毒中实现外源过表达,因此转向寻求其结合受体Integrin β1的特异激动剂-Pyrintegrin[3]。对SNI模型诱致慢性痛及伴发负性情绪的小鼠ACC脑区给药后,能够显著缓解机械痛觉过敏。同时,在高架十字迷宫实验中,在不影响小鼠活动总距离的情况下,Pyrintegrin显著增加了小鼠在开臂的探索时间和活动距离。悬尾和糖水偏好实验也得到了相似的结果,SNI小鼠给予Pyrintegrin后显著降低了悬尾的不动时间和增加了对糖水的摄入量。结果提示,激活LAMB1的结合受体Integrin β1可显著缓解疼痛,并起到抗焦虑和抗抑郁样行为的作用。
该研究发现:Integrinβ1激动剂Pyrintegrin可能通过阻断Src/cofilin信号通路缓解Lamb1下调导致的F-actin聚合现象,从而显著缓解痛觉敏化和伴发的焦虑及抑郁样行为。因此,进一步证实了Lamb1-Integrinβ1对突触可塑性的分子调控机制,为阐明Lamb1作为ECM在神经病理性疼痛与精神障碍共病中的作用提供了重要的理论依据和潜在的治疗靶点。
Pyrintegrin是一种β1-整合素激动剂,近年来在药物研发领域受到了广泛关注。研究发现,Pyrintegrin可促进胚胎干细胞存活,能增强细胞-细胞外基质 (ECM) 粘附介导的整联蛋白信号传导。Pyrintegrin 可用作足细胞保护剂,并具有强大的成脂作用… ….
筑药网是一家专注于医药中间体、分子砌块合成、生产和销售的医药科技有限公司,提供高纯度的Pyrintegrin激酶抑制剂,Cas号为1228445-38-2,分子式为C23H25N5O3S,助力您的医学研究。同时,筑药网还提供其他类型的医药原料和中间体,如寡核苷酸、ADC Linkers、PROTAC等,以满足不同客户的需求。
总之Pyrintegrin被认为是一种有潜力的药物候选分子,针对该分子的药物研究有望用于治疗多种疾病,,但在将其用于临床治疗之前,仍需要进行更多的实验验证和临床研究。
参考文献:
[1] Lee, Ha Won*; Khan, Samia Q.*; Faridi, Mohd Hafeez*; Wei, Changli*; Tardi, Nicholas J.*; Altintas, Mehmet M.*; Elshabrawy, Hatem A.*; Mangos, Steve*; Quick, Kevin L.†; Sever, Sanja‡; Reiser, Jochen*; Gupta, Vineet*. A Podocyte-Based Automated Screening Assay Identifies Protective Small Molecules. Journal of the American Society of Nephrology 26(11):p 2741-2752, November 2015. | DOI: 10.1681/ASN.2014090859 .
[2] Shah, B., Chen, M., Suzuki, T. et al. Pyrintegrin Induces Soft Tissue Formation by Transplanted or Endogenous Cells. Sci Rep 7, 36402 (2017). https://doi.org/10.1038/srep36402.
[3] 李珍珍.层粘连蛋白β1调控神经病理性疼痛与精神障碍共病的作用及机制研究.中国人民解放军空军军医大学.DOI: 10.27002/d.cnki.gsjyu.2021.000011.
文章探讨了Pyrintegrin作为一种β1-整合素激动剂在肾脏疾病(如Podocyte保护和蛋白尿预防)、胚胎干细胞研究(促进成脂分化)以及神经病理性疼痛治疗(可能通过阻断Src/cofilin信号)中的作用。Pyrintegrin展现出广泛的应用前景,特别是在药物开发中作为治疗候选分子。
529

被折叠的 条评论
为什么被折叠?



