✅作者简介:热爱科研的Matlab仿真开发者,擅长数据处理、建模仿真、程序设计、完整代码获取、论文复现及科研仿真。
🍎 往期回顾关注个人主页:Matlab科研工作室
🍊个人信条:格物致知,完整Matlab代码及仿真咨询内容私信。
🔥 内容介绍


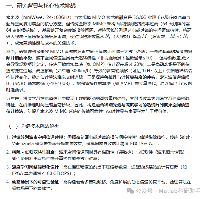
三、基于稀疏 - 低秩融合的深度学习估计算法设计
(一)算法整体框架
采用 “双阶段深度学习” 架构,分 “特征提取 - 联合重构” 两阶段实现可靠信道估计,如图 1 所示(概念示意图):
- 第一阶段(稀疏特征提取):通过卷积神经网络(CNN)提取接收信号中的稀疏特征,抑制噪声干扰;
- 第二阶段(低秩联合重构):基于门控循环单元(GRU)融合时序信息,利用低秩特性修正重构结果,输出最终信道估计值。


四、结论与优化方向
(一)研究结论
- 构建的稀疏 - 低秩融合深度学习算法(SLR-DL),通过 CNN 提取稀疏特征、GRU 追踪时序变化、双正则化约束增强鲁棒性,在 SNR=10dB 时 NMSE 达 - 37.8dB,较 LAMP 提升 5.7dB,较 AMP 提升 9.1dB;
- 轻量化网络设计使参数量减少至 38.2 万,单次估计时间 0.5ms,满足边缘节点实时性要求;
- 动态场景下变异系数≤14.5%,导频开销减半时仍保持高精度,综合性能优于传统压缩感知与现有深度学习算法。
(二)未来优化方向
- 硬件 - 算法协同优化:结合透镜阵列的波束选择特性,设计导频自适应选择机制,进一步降低导频开销至 30% 以下;
- 多用户场景扩展:引入多用户波束空间信道的块稀疏特性,设计多任务深度学习模型,支持 8 用户同时估计;
- 联邦学习隐私保护:采用联邦学习框架进行模型训练,避免用户信道数据上传,解决 5G/6G 隐私保护难题;
- 硬件在环验证:基于 Xilinx Zynq UltraScale+ FPGA 搭建透镜阵列 MIMO 硬件平台,验证算法在物理层的传输误码率(BER)性能,推动工程化应用。
⛳️ 运行结果


🔗 参考文献
[1] 程振桥.基于透镜天线阵列的大规模MIMO系统性能优化研究[D].北京邮电大学,2022.
[2] 电子科学与技术.基于Rotman透镜的宽频带毫米波多波束阵列天线研究[D]. 2023.
[3] 陈真,唐杰,杜晓宇,等.无人机辅助多用户毫米波MIMO系统的透镜波束预编码技术研究[J].电子与信息学报, 2022(044-003).
📣 部分代码
🎈 部分理论引用网络文献,若有侵权联系博主删除
👇 关注我领取海量matlab电子书和数学建模资料
🏆团队擅长辅导定制多种科研领域MATLAB仿真,助力科研梦:
🌈 各类智能优化算法改进及应用
生产调度、经济调度、装配线调度、充电优化、车间调度、发车优化、水库调度、三维装箱、物流选址、货位优化、公交排班优化、充电桩布局优化、车间布局优化、集装箱船配载优化、水泵组合优化、解医疗资源分配优化、设施布局优化、可视域基站和无人机选址优化、背包问题、 风电场布局、时隙分配优化、 最佳分布式发电单元分配、多阶段管道维修、 工厂-中心-需求点三级选址问题、 应急生活物质配送中心选址、 基站选址、 道路灯柱布置、 枢纽节点部署、 输电线路台风监测装置、 集装箱调度、 机组优化、 投资优化组合、云服务器组合优化、 天线线性阵列分布优化、CVRP问题、VRPPD问题、多中心VRP问题、多层网络的VRP问题、多中心多车型的VRP问题、 动态VRP问题、双层车辆路径规划(2E-VRP)、充电车辆路径规划(EVRP)、油电混合车辆路径规划、混合流水车间问题、 订单拆分调度问题、 公交车的调度排班优化问题、航班摆渡车辆调度问题、选址路径规划问题、港口调度、港口岸桥调度、停机位分配、机场航班调度、泄漏源定位
🌈 机器学习和深度学习时序、回归、分类、聚类和降维
2.1 bp时序、回归预测和分类
2.2 ENS声神经网络时序、回归预测和分类
2.3 SVM/CNN-SVM/LSSVM/RVM支持向量机系列时序、回归预测和分类
2.4 CNN|TCN|GCN卷积神经网络系列时序、回归预测和分类
2.5 ELM/KELM/RELM/DELM极限学习机系列时序、回归预测和分类
2.6 GRU/Bi-GRU/CNN-GRU/CNN-BiGRU门控神经网络时序、回归预测和分类
2.7 ELMAN递归神经网络时序、回归\预测和分类
2.8 LSTM/BiLSTM/CNN-LSTM/CNN-BiLSTM/长短记忆神经网络系列时序、回归预测和分类
2.9 RBF径向基神经网络时序、回归预测和分类
2.10 DBN深度置信网络时序、回归预测和分类
2.11 FNN模糊神经网络时序、回归预测
2.12 RF随机森林时序、回归预测和分类
2.13 BLS宽度学习时序、回归预测和分类
2.14 PNN脉冲神经网络分类
2.15 模糊小波神经网络预测和分类
2.16 时序、回归预测和分类
2.17 时序、回归预测预测和分类
2.18 XGBOOST集成学习时序、回归预测预测和分类
2.19 Transform各类组合时序、回归预测预测和分类
方向涵盖风电预测、光伏预测、电池寿命预测、辐射源识别、交通流预测、负荷预测、股价预测、PM2.5浓度预测、电池健康状态预测、用电量预测、水体光学参数反演、NLOS信号识别、地铁停车精准预测、变压器故障诊断
🌈图像处理方面
图像识别、图像分割、图像检测、图像隐藏、图像配准、图像拼接、图像融合、图像增强、图像压缩感知
🌈 路径规划方面
旅行商问题(TSP)、车辆路径问题(VRP、MVRP、CVRP、VRPTW等)、无人机三维路径规划、无人机协同、无人机编队、机器人路径规划、栅格地图路径规划、多式联运运输问题、 充电车辆路径规划(EVRP)、 双层车辆路径规划(2E-VRP)、 油电混合车辆路径规划、 船舶航迹规划、 全路径规划规划、 仓储巡逻
🌈 无人机应用方面
无人机路径规划、无人机控制、无人机编队、无人机协同、无人机任务分配、无人机安全通信轨迹在线优化、车辆协同无人机路径规划
🌈 通信方面
传感器部署优化、通信协议优化、路由优化、目标定位优化、Dv-Hop定位优化、Leach协议优化、WSN覆盖优化、组播优化、RSSI定位优化、水声通信、通信上传下载分配
🌈 信号处理方面
信号识别、信号加密、信号去噪、信号增强、雷达信号处理、信号水印嵌入提取、肌电信号、脑电信号、信号配时优化、心电信号、DOA估计、编码译码、变分模态分解、管道泄漏、滤波器、数字信号处理+传输+分析+去噪、数字信号调制、误码率、信号估计、DTMF、信号检测
🌈电力系统方面
微电网优化、无功优化、配电网重构、储能配置、有序充电、MPPT优化、家庭用电
🌈 元胞自动机方面
交通流 人群疏散 病毒扩散 晶体生长 金属腐蚀
🌈 雷达方面
卡尔曼滤波跟踪、航迹关联、航迹融合、SOC估计、阵列优化、NLOS识别
🌈 车间调度
零等待流水车间调度问题NWFSP 、 置换流水车间调度问题PFSP、 混合流水车间调度问题HFSP 、零空闲流水车间调度问题NIFSP、分布式置换流水车间调度问题 DPFSP、阻塞流水车间调度问题BFSP
👇
642

被折叠的 条评论
为什么被折叠?



