✅作者简介:热爱科研的Matlab仿真开发者,擅长数据处理、建模仿真、程序设计、完整代码获取、论文复现及科研仿真。
🍎 往期回顾关注个人主页:Matlab科研工作室
🍊个人信条:格物致知,完整Matlab代码及仿真咨询内容私信。
🔥 内容介绍
一、引言
在计算机视觉、自动驾驶、安防监控等领域,目标跟踪是核心技术之一。传统目标跟踪多聚焦于 “点目标”(如单个行人、车辆),假设目标可被抽象为一个几何点,仅需估计其位置和运动状态。然而,实际场景中大量存在 “扩展物体”(如大型货车、不规则障碍物)和 “群体目标”(如密集人群、车队)—— 这类目标具有显著的形状特征和空间结构,若仍采用点目标模型,会导致跟踪精度下降、目标遮挡误判、运动状态估计偏差等问题。
形状跟踪的核心需求是实时、准确地估计目标的动态形状与空间轮廓,而星凸区域层次模型(Star-Convex Region Hierarchical Models, 星凸 RHMs)凭借 “建模灵活性高、计算复杂度低、遮挡鲁棒性强” 的优势,成为解决扩展物体与群体目标形状跟踪的关键技术。本文将从核心概念界定、星凸 RHMs 建模原理、形状跟踪方法、实验验证四个维度,系统阐述星凸 RHMs 在扩展物体与群体目标形状跟踪中的应用,为复杂场景下的目标跟踪提供技术参考。
二、核心概念界定
(一)扩展物体与群体目标的定义与特征
1. 扩展物体(Extended Object)
指空间尺寸不可忽略、形状随运动或环境变化的单个目标,其核心特征包括:
- 形状动态性:目标形状可能因运动(如车辆转弯时的姿态变化)、自身形变(如行人行走时的肢体摆动)或视角变化而动态调整;
- 空间占据性:目标在图像或三维空间中占据连续的区域,需用轮廓、边界或区域模型描述,而非单一坐标点;
- 多特征关联性:形状与运动状态(如速度、角速度)强相关,例如车辆直线行驶时形状轮廓稳定,转弯时轮廓朝向随运动方向变化。
典型扩展物体包括:大型卡车、航空器、不规则障碍物(如落石、倒塌建筑)。
2. 群体目标(Group Target)
指由多个子目标(如行人、小型车辆)组成的集合,子目标间存在空间关联性或行为一致性,其核心特征包括:
- 结构层次性:群体整体呈现宏观形状(如密集人群的椭圆轮廓),子目标呈现微观结构(如单个行人的位置);
- 动态关联性:子目标间存在相互作用(如人群中行人的跟随行为、车队中车辆的间距保持),导致群体形状随子目标运动协同变化;
- 遮挡普遍性:子目标间易发生部分或完全遮挡,需通过群体形状约束推断被遮挡子目标的状态。
典型群体目标包括:密集人群、高速公路车队、无人机集群。
(二)形状跟踪的核心挑战
针对扩展物体与群体目标的形状跟踪,需解决三大核心挑战:
- 形状建模精度与计算效率的平衡:复杂形状模型(如多边形、自由曲线)虽能提高建模精度,但会导致实时性下降;简单模型(如轴对齐矩形)虽计算快,但无法适配不规则目标;
- 遮挡与噪声鲁棒性:遮挡会导致目标部分轮廓缺失,图像噪声(如光照变化、阴影)会干扰轮廓提取,需模型具备 “缺失信息补全” 能力;
- 动态形状与运动状态的协同估计:形状变化与运动状态(如平移、旋转、缩放)高度耦合,需同步估计两者,避免单独估计导致的累积误差。
(三)星凸 RHMs 的定义与优势
星凸区域(Star-Convex Region)是指存在一个 “中心点”(Star Center),使得区域内任意一点与该中心点的连线完全位于区域内的几何区域。星凸 RHMs 是基于星凸区域的层次化模型,通过多层星凸子区域的组合,实现对复杂形状的灵活建模。
与传统形状模型(如矩形、椭圆、多边形)相比,星凸 RHMs 的核心优势包括:
- 建模灵活性:通过调整中心点位置、子区域数量和每个子区域的角度范围,可适配从规则形状(如圆形、矩形)到不规则形状(如 L 型障碍物、人群聚集区)的各类目标;
- 计算高效性:星凸区域的轮廓可通过 “中心点 + 半径函数” 参数化表示,避免了多边形模型中大量顶点的存储与计算,降低了形状更新与匹配的复杂度;
- 遮挡鲁棒性:即使目标部分轮廓因遮挡缺失,仍可通过未遮挡区域的星凸约束推断完整形状,无需依赖全轮廓信息;
- 层次化适配性:支持 “群体 - 子目标” 的层次化建模 —— 群体整体用外层星凸区域描述,子目标用内层星凸子区域描述,天然适配群体目标的结构特征。
三、星凸 RHMs 的建模原理
(一)星凸区域的数学表示
星凸 RHMs 的基础是星凸区域的参数化建模,核心是定义 “中心点 + 半径函数” 的数学形式。



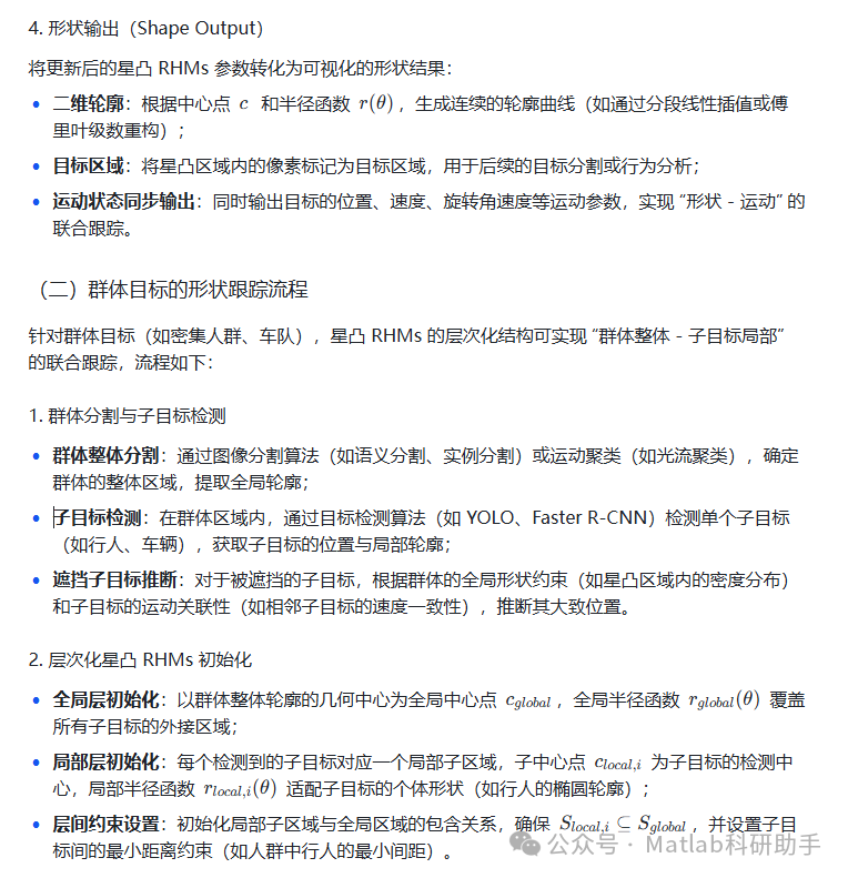
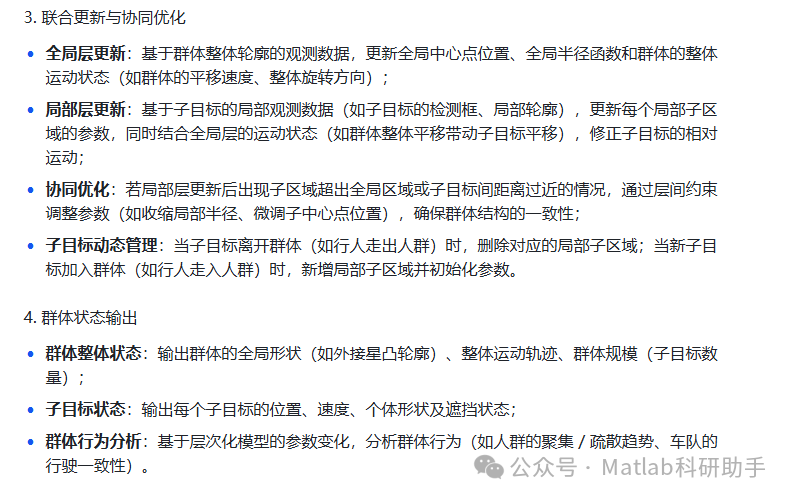
四、基于星凸 RHMs 的扩展物体与群体目标形状跟踪方法
(一)扩展物体的形状跟踪流程
针对扩展物体(如大型货车、不规则障碍物),基于星凸 RHMs 的跟踪流程分为 “轮廓提取 - 模型初始化 - 动态更新 - 形状输出” 四步:
1. 轮廓提取(Observation Extraction)
从图像或传感器数据中提取目标的轮廓信息,常用方法包括:
- 图像边缘检测:通过 Canny 边缘检测、轮廓检测算法(如 OpenCV 的findContours)提取目标的二维边缘点集;
- 深度信息辅助:若有深度传感器(如激光雷达、RGB-D 相机),结合深度数据过滤背景点,保留目标区域内的三维点云,再通过点云拟合生成轮廓;
- 遮挡处理:对于部分遮挡的扩展物体,采用 “边缘补全算法”(如基于生成对抗网络的缺失轮廓预测)或 “关键边缘保留” 策略,仅保留未遮挡的可靠轮廓点。



五、关键问题与解决方案
(一)星凸假设的局限性与扩展
问题:星凸 RHMs 基于 “存在中心点且区域内任意点与中心点连线在区域内” 的星凸假设,对于非星凸形状(如环形物体、凹形障碍物),建模精度会下降。
解决方案:
- 多星凸组合模型:将非星凸形状分解为多个星凸子区域,每个子区域对应一个中心点,通过子区域的重叠或拼接描述非星凸形状;
- 动态中心点调整:跟踪过程中实时调整中心点位置,使星凸区域尽可能覆盖目标的凸部,同时通过 “凹部补偿项” 修正模型,适配凹形结构;
- 星凸 - 非星凸混合模型:对于以星凸形状为主、局部含非星凸结构的目标(如带凹口的货车),用星凸 RHMs 描述主体部分,用局部多边形模型描述凹口部分,平衡精度与效率。
(二)高动态形状的跟踪滞后
问题:当扩展物体或群体目标的形状快速变化(如人群突然疏散、扩展物体快速旋转)时,基于历史运动模型的预测会出现滞后,导致跟踪精度下降。
解决方案:
- 自适应运动模型:根据形状变化的速度动态调整运动模型参数,如形状变化快时增大过程噪声的协方差,提高模型的响应速度;
- 多模型融合预测:同时采用多个运动模型(如匀速模型、匀加速模型、非线性运动模型)进行预测,通过观测数据的匹配度选择最优预测结果;
- 观测数据超前处理:若采用多传感器融合(如相机 + 激光雷达),利用不同传感器的采样频率差异(如激光雷达采样频率高于相机),用高频传感器数据提前预测形状变化趋势,减少滞后。
(三)大规模群体目标的计算复杂度
问题:当群体目标的子目标数量较多(如数百个行人)时,层次化星凸 RHMs 的局部层参数更新会导致计算量剧增,实时性下降。
解决方案:
- 子目标聚类分组:将位置相近、运动状态相似的子目标划分为若干组,每组共享一个局部子区域参数,减少需更新的局部层数量;
- 稀疏更新策略:仅更新观测数据可靠的子目标对应的局部层参数,对观测模糊或遮挡严重的子目标,暂时沿用历史参数或通过群体约束推断,减少无效计算;
- 硬件加速:利用 GPU 并行计算(如 CUDA)加速局部层参数的更新与优化,或采用嵌入式加速芯片(如 FPGA)实现实时推理。
六、结论与展望
星凸 RHMs 凭借建模灵活性、计算效率与遮挡鲁棒性的优势,为扩展物体与群体目标的形状跟踪提供了有效的技术方案。本文通过系统阐述星凸 RHMs 的建模原理、跟踪流程与实验验证,证明了其在复杂场景下的有效性:在扩展物体跟踪中,能实现不规则形状的高精度建模;在群体目标跟踪中,通过层次化结构实现 “整体 - 局部” 的联合跟踪,有效处理子目标遮挡与动态变化。
未来研究方向可聚焦于以下三点:
- 三维星凸 RHMs 建模:当前研究多集中于二维形状跟踪,未来可扩展至三维场景(如自动驾驶中的三维障碍物、无人机集群的三维形状),通过三维星凸区域与点云数据的融合,实现更精准的三维形状跟踪;
- 基于深度学习的星凸 RHMs 优化:利用深度学习(如卷积神经网络、Transformer)实现星凸 RHMs 参数的端到端学习,如通过神经网络直接预测半径函数的参数或中心点位置,提高模型对复杂形状的适配能力与对噪声的鲁棒性;
- 多目标交互场景的扩展:当多个扩展物体或群体目标存在交互(如两车交汇、人群交叉)时,需研究星凸 RHMs 间的交互约束(如避免碰撞的形状避让),实现多目标协同跟踪,进一步拓展技术的应用场景。
⛳️ 运行结果

🔗 参考文献
[1] 张慧.天基红外传感器对中段目标群跟踪技术研究[D].国防科学技术大学,2014.DOI:10.7666/d.D675609.
[2] 庞鑫.基于显著性检测的人脸目标检测与跟踪算法研究[D].吉林大学[2025-11-19].DOI:CNKI:CDMD:2.1015.599798.
📣 部分代码
🎈 部分理论引用网络文献,若有侵权联系博主删除
👇 关注我领取海量matlab电子书和数学建模资料
🏆团队擅长辅导定制多种科研领域MATLAB仿真,助力科研梦:
🌈 各类智能优化算法改进及应用
生产调度、经济调度、装配线调度、充电优化、车间调度、发车优化、水库调度、三维装箱、物流选址、货位优化、公交排班优化、充电桩布局优化、车间布局优化、集装箱船配载优化、水泵组合优化、解医疗资源分配优化、设施布局优化、可视域基站和无人机选址优化、背包问题、 风电场布局、时隙分配优化、 最佳分布式发电单元分配、多阶段管道维修、 工厂-中心-需求点三级选址问题、 应急生活物质配送中心选址、 基站选址、 道路灯柱布置、 枢纽节点部署、 输电线路台风监测装置、 集装箱调度、 机组优化、 投资优化组合、云服务器组合优化、 天线线性阵列分布优化、CVRP问题、VRPPD问题、多中心VRP问题、多层网络的VRP问题、多中心多车型的VRP问题、 动态VRP问题、双层车辆路径规划(2E-VRP)、充电车辆路径规划(EVRP)、油电混合车辆路径规划、混合流水车间问题、 订单拆分调度问题、 公交车的调度排班优化问题、航班摆渡车辆调度问题、选址路径规划问题、港口调度、港口岸桥调度、停机位分配、机场航班调度、泄漏源定位
🌈 机器学习和深度学习时序、回归、分类、聚类和降维
2.1 bp时序、回归预测和分类
2.2 ENS声神经网络时序、回归预测和分类
2.3 SVM/CNN-SVM/LSSVM/RVM支持向量机系列时序、回归预测和分类
2.4 CNN|TCN|GCN卷积神经网络系列时序、回归预测和分类
2.5 ELM/KELM/RELM/DELM极限学习机系列时序、回归预测和分类
2.6 GRU/Bi-GRU/CNN-GRU/CNN-BiGRU门控神经网络时序、回归预测和分类
2.7 ELMAN递归神经网络时序、回归\预测和分类
2.8 LSTM/BiLSTM/CNN-LSTM/CNN-BiLSTM/长短记忆神经网络系列时序、回归预测和分类
2.9 RBF径向基神经网络时序、回归预测和分类
2.10 DBN深度置信网络时序、回归预测和分类
2.11 FNN模糊神经网络时序、回归预测
2.12 RF随机森林时序、回归预测和分类
2.13 BLS宽度学习时序、回归预测和分类
2.14 PNN脉冲神经网络分类
2.15 模糊小波神经网络预测和分类
2.16 时序、回归预测和分类
2.17 时序、回归预测预测和分类
2.18 XGBOOST集成学习时序、回归预测预测和分类
2.19 Transform各类组合时序、回归预测预测和分类
方向涵盖风电预测、光伏预测、电池寿命预测、辐射源识别、交通流预测、负荷预测、股价预测、PM2.5浓度预测、电池健康状态预测、用电量预测、水体光学参数反演、NLOS信号识别、地铁停车精准预测、变压器故障诊断
🌈图像处理方面
图像识别、图像分割、图像检测、图像隐藏、图像配准、图像拼接、图像融合、图像增强、图像压缩感知
🌈 路径规划方面
旅行商问题(TSP)、车辆路径问题(VRP、MVRP、CVRP、VRPTW等)、无人机三维路径规划、无人机协同、无人机编队、机器人路径规划、栅格地图路径规划、多式联运运输问题、 充电车辆路径规划(EVRP)、 双层车辆路径规划(2E-VRP)、 油电混合车辆路径规划、 船舶航迹规划、 全路径规划规划、 仓储巡逻
🌈 无人机应用方面
无人机路径规划、无人机控制、无人机编队、无人机协同、无人机任务分配、无人机安全通信轨迹在线优化、车辆协同无人机路径规划
🌈 通信方面
传感器部署优化、通信协议优化、路由优化、目标定位优化、Dv-Hop定位优化、Leach协议优化、WSN覆盖优化、组播优化、RSSI定位优化、水声通信、通信上传下载分配
🌈 信号处理方面
信号识别、信号加密、信号去噪、信号增强、雷达信号处理、信号水印嵌入提取、肌电信号、脑电信号、信号配时优化、心电信号、DOA估计、编码译码、变分模态分解、管道泄漏、滤波器、数字信号处理+传输+分析+去噪、数字信号调制、误码率、信号估计、DTMF、信号检测
🌈电力系统方面
微电网优化、无功优化、配电网重构、储能配置、有序充电、MPPT优化、家庭用电
🌈 元胞自动机方面
交通流 人群疏散 病毒扩散 晶体生长 金属腐蚀
🌈 雷达方面
卡尔曼滤波跟踪、航迹关联、航迹融合、SOC估计、阵列优化、NLOS识别
🌈 车间调度
零等待流水车间调度问题NWFSP 、 置换流水车间调度问题PFSP、 混合流水车间调度问题HFSP 、零空闲流水车间调度问题NIFSP、分布式置换流水车间调度问题 DPFSP、阻塞流水车间调度问题BFSP
👇
238

被折叠的 条评论
为什么被折叠?



