✅作者简介:热爱科研的Matlab仿真开发者,擅长数据处理、建模仿真、程序设计、完整代码获取、论文复现及科研仿真。
🍎 往期回顾关注个人主页:Matlab科研工作室
🍊个人信条:格物致知,完整Matlab代码及仿真咨询内容私信。
🔥 内容介绍
一、各向异性引导滤波器的核心原理与优势
(一)传统引导滤波器的局限性
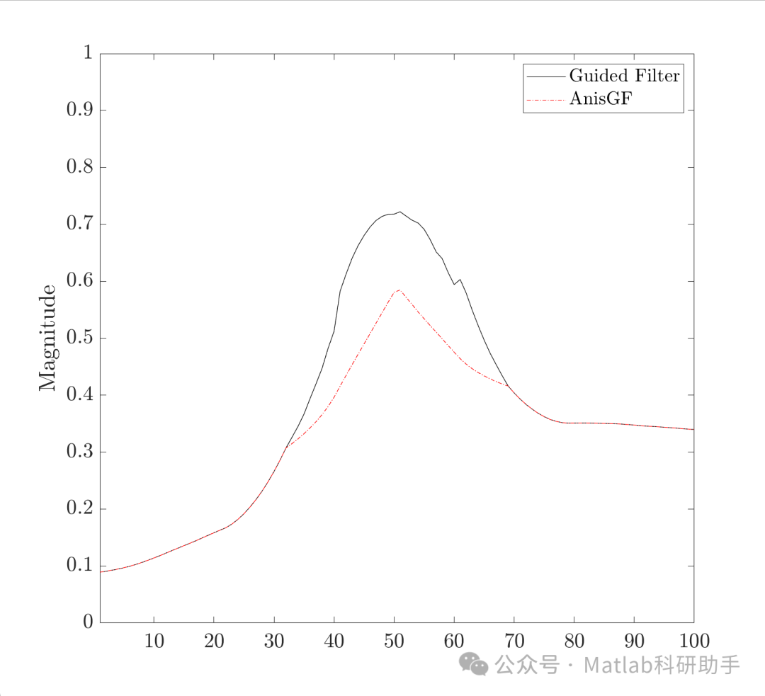
传统引导滤波器作为一种经典的图像滤波算法,凭借其低计算成本、边缘保持特性,在图像去噪、增强等领域广泛应用。其核心思想是利用引导图像的结构信息,对输入图像进行局部线性变换,通过加权平均实现滤波效果。然而,传统引导滤波器在处理具有复杂纹理和强边缘的图像时存在明显不足:它采用各向同性的滤波核,即对图像各个方向的权重分配一致,难以根据图像局部结构自适应调整滤波强度。在配电网故障检测相关图像(如红外热成像图、线路巡检航拍图)中,故障区域常表现为局部温度异常、线路破损等强边缘特征,传统引导滤波器易在滤波过程中模糊这些关键边缘,或无法有效抑制复杂背景噪声,影响故障特征的准确提取。
(二)各向异性引导滤波器的改进思路
各向异性引导滤波器针对传统算法的缺陷,引入 “强各向异性” 设计,核心改进体现在加权平均策略的自适应调整上。其核心原理是:在滤波过程中,根据引导图像(通常为输入图像本身或其结构特征图)的局部梯度信息,动态构建各向异性的权重矩阵,对图像不同方向分配差异化权重 —— 在图像平滑区域(如配电网巡检图中的天空背景、无故障线路段),增大滤波核的扩散强度,实现最大程度的噪声抑制;在强边缘区域(如故障点与正常线路的交界、设备温度突变处),则显著降低边缘方向的权重,甚至保持权重为零,避免边缘信息的模糊,从而在 “最大扩散去噪” 与 “强边缘保持” 之间实现精准平衡。
(三)各向异性引导滤波器的关键特性
- 强各向异性滤波能力:通过局部梯度分析,构建方向依赖的权重函数。例如,在配电网红外图像中,故障点的温度梯度沿边缘方向突变,滤波器会自动降低边缘方向的权重,确保故障区域的轮廓清晰保留;而在梯度平缓的背景区域,权重在各个方向均匀分布,实现高效去噪。
- 低计算成本保持:尽管引入了各向异性权重设计,但算法仍基于局部窗口的线性变换框架,避免了复杂的迭代计算或高维矩阵运算。与传统引导滤波器类似,其时间复杂度仍保持为 O (N)(N 为图像像素数量),可满足配电网故障检测中实时图像处理的需求(如无人机巡检图像的实时分析、红外设备的动态故障监测)。
- 自适应参数调整:无需人工设定固定滤波参数,而是根据图像局部结构自动调整权重矩阵的参数(如扩散强度、边缘敏感度阈值)。例如,在配电网线路航拍图中,针对导线区域(高纹理、弱梯度)和杆塔连接处(强边缘、高梯度),滤波器会自主优化权重分配,无需额外的参数校准。
二、各向异性引导滤波器的数学模型构建





四、结论与优化方向
(一)结论
- 各向异性引导滤波器通过改进加权平均策略,实现了 “最大扩散去噪” 与 “强边缘保持” 的平衡,解决了传统滤波算法在配电网故障图像处理中边缘模糊、噪声抑制不足的问题;
- 该算法保持了低计算成本,时间复杂度与传统引导滤波器接近,可满足配电网故障检测中实时图像处理的需求(如红外设备动态监测、无人机巡检实时分析);
- 在配电网红外热成像图和航拍线路图的处理中,该算法的去噪效果、边缘保持能力和主观视觉效果均优于传统滤波算法,为后续故障特征提取和分割提供了高质量的图像数据支持。
(二)优化方向
- 多引导图像融合:当前算法仅采用输入图像自身作为引导图像,未来可融合配电网设备的先验知识(如设备轮廓图、正常温度分布图)构建多引导图像,进一步提升故障区域与背景的区分度;
- 自适应窗口大小调整:目前窗口大小需根据图像分辨率人工设定,后续可通过图像局部纹理复杂度(如梯度熵)自动调整窗口大小 —— 在高纹理区域(如树木背景)采用大窗口,提升去噪效果;在低纹理区域(如导线)采用小窗口,避免边缘过度平滑;
- 硬件加速实现:针对配电网巡检机器人、便携式红外检测设备等嵌入式场景,可通过 FPGA(现场可编程门阵列)或 GPU(图形处理器)对算法进行硬件加速,进一步降低处理时间,满足毫秒级实时处理需求。
⛳️ 运行结果






🔗 参考文献
[1] 张强.基于多尺度几何分析的多传感器图像融合研究[D].西安电子科技大学[2025-11-14].DOI:10.7666/d.y1247026.
[2] 杨善慈.广义滤波与建立矿体数学模型的自动化[J].中南大学学报(自然科学版), 1987(4):392-396,473.
[3] 张贵科,徐卫亚.节理岩体正交各向异性等效强度参数研究[J].岩土工程学报, 2007, 29(6):5.DOI:10.3321/j.issn:1000-4548.2007.06.003.
📣 部分代码
🎈 部分理论引用网络文献,若有侵权联系博主删除
👇 关注我领取海量matlab电子书和数学建模资料
🏆团队擅长辅导定制多种科研领域MATLAB仿真,助力科研梦:
🌈 各类智能优化算法改进及应用
生产调度、经济调度、装配线调度、充电优化、车间调度、发车优化、水库调度、三维装箱、物流选址、货位优化、公交排班优化、充电桩布局优化、车间布局优化、集装箱船配载优化、水泵组合优化、解医疗资源分配优化、设施布局优化、可视域基站和无人机选址优化、背包问题、 风电场布局、时隙分配优化、 最佳分布式发电单元分配、多阶段管道维修、 工厂-中心-需求点三级选址问题、 应急生活物质配送中心选址、 基站选址、 道路灯柱布置、 枢纽节点部署、 输电线路台风监测装置、 集装箱调度、 机组优化、 投资优化组合、云服务器组合优化、 天线线性阵列分布优化、CVRP问题、VRPPD问题、多中心VRP问题、多层网络的VRP问题、多中心多车型的VRP问题、 动态VRP问题、双层车辆路径规划(2E-VRP)、充电车辆路径规划(EVRP)、油电混合车辆路径规划、混合流水车间问题、 订单拆分调度问题、 公交车的调度排班优化问题、航班摆渡车辆调度问题、选址路径规划问题、港口调度、港口岸桥调度、停机位分配、机场航班调度、泄漏源定位
🌈 机器学习和深度学习时序、回归、分类、聚类和降维
2.1 bp时序、回归预测和分类
2.2 ENS声神经网络时序、回归预测和分类
2.3 SVM/CNN-SVM/LSSVM/RVM支持向量机系列时序、回归预测和分类
2.4 CNN|TCN|GCN卷积神经网络系列时序、回归预测和分类
2.5 ELM/KELM/RELM/DELM极限学习机系列时序、回归预测和分类
2.6 GRU/Bi-GRU/CNN-GRU/CNN-BiGRU门控神经网络时序、回归预测和分类
2.7 ELMAN递归神经网络时序、回归\预测和分类
2.8 LSTM/BiLSTM/CNN-LSTM/CNN-BiLSTM/长短记忆神经网络系列时序、回归预测和分类
2.9 RBF径向基神经网络时序、回归预测和分类
2.10 DBN深度置信网络时序、回归预测和分类
2.11 FNN模糊神经网络时序、回归预测
2.12 RF随机森林时序、回归预测和分类
2.13 BLS宽度学习时序、回归预测和分类
2.14 PNN脉冲神经网络分类
2.15 模糊小波神经网络预测和分类
2.16 时序、回归预测和分类
2.17 时序、回归预测预测和分类
2.18 XGBOOST集成学习时序、回归预测预测和分类
2.19 Transform各类组合时序、回归预测预测和分类
方向涵盖风电预测、光伏预测、电池寿命预测、辐射源识别、交通流预测、负荷预测、股价预测、PM2.5浓度预测、电池健康状态预测、用电量预测、水体光学参数反演、NLOS信号识别、地铁停车精准预测、变压器故障诊断
🌈图像处理方面
图像识别、图像分割、图像检测、图像隐藏、图像配准、图像拼接、图像融合、图像增强、图像压缩感知
🌈 路径规划方面
旅行商问题(TSP)、车辆路径问题(VRP、MVRP、CVRP、VRPTW等)、无人机三维路径规划、无人机协同、无人机编队、机器人路径规划、栅格地图路径规划、多式联运运输问题、 充电车辆路径规划(EVRP)、 双层车辆路径规划(2E-VRP)、 油电混合车辆路径规划、 船舶航迹规划、 全路径规划规划、 仓储巡逻
🌈 无人机应用方面
无人机路径规划、无人机控制、无人机编队、无人机协同、无人机任务分配、无人机安全通信轨迹在线优化、车辆协同无人机路径规划
🌈 通信方面
传感器部署优化、通信协议优化、路由优化、目标定位优化、Dv-Hop定位优化、Leach协议优化、WSN覆盖优化、组播优化、RSSI定位优化、水声通信、通信上传下载分配
🌈 信号处理方面
信号识别、信号加密、信号去噪、信号增强、雷达信号处理、信号水印嵌入提取、肌电信号、脑电信号、信号配时优化、心电信号、DOA估计、编码译码、变分模态分解、管道泄漏、滤波器、数字信号处理+传输+分析+去噪、数字信号调制、误码率、信号估计、DTMF、信号检测
🌈电力系统方面
微电网优化、无功优化、配电网重构、储能配置、有序充电、MPPT优化、家庭用电
🌈 元胞自动机方面
交通流 人群疏散 病毒扩散 晶体生长 金属腐蚀
🌈 雷达方面
卡尔曼滤波跟踪、航迹关联、航迹融合、SOC估计、阵列优化、NLOS识别
🌈 车间调度
零等待流水车间调度问题NWFSP 、 置换流水车间调度问题PFSP、 混合流水车间调度问题HFSP 、零空闲流水车间调度问题NIFSP、分布式置换流水车间调度问题 DPFSP、阻塞流水车间调度问题BFSP
👇
各向异性引导滤波器改进方法
420

被折叠的 条评论
为什么被折叠?



