✅作者简介:热爱科研的Matlab仿真开发者,擅长数据处理、建模仿真、程序设计、完整代码获取、论文复现及科研仿真。
🍎 往期回顾关注个人主页:Matlab科研工作室
🍊个人信条:格物致知,完整Matlab代码及仿真咨询内容私信。
🔥 内容介绍
在当今复杂的物流与网络系统中,高效的节点布局对于提升整体性能至关重要。p-Hub 选址问题作为该领域的核心议题,旨在从一系列候选节点中挑选出 p 个枢纽节点,以实现网络运输成本的最小化或服务效率的最大化。这一问题广泛存在于航空运输、物流配送、通信网络等多个领域。例如,在航空运输中,合理选择枢纽机场能够减少航班中转次数,降低运营成本;在物流配送中,恰当布局物流枢纽可优化货物运输路径,提高配送效率。
传统的精确算法在处理大规模 p-Hub 选址问题时,面临着计算复杂度呈指数级增长的困境,难以在合理时间内获取最优解。因此,启发式算法和元启发式算法应运而生。粒子群优化(Particle Swarm Optimization,PSO)算法作为一种基于群体智能的元启发式算法,凭借其概念简单、易于实现、收敛速度快等优势,在解决 p-Hub 选址问题上展现出了巨大的潜力。本文将深入探讨基于粒子群优化算法的 p-Hub 选址优化方法,详细阐述算法原理、实现步骤以及在实际应用中的效果与挑战。
二、p-Hub 选址问题概述
2.1 问题描述
p-Hub 选址问题通常基于一个无向图 G=(V, E) 进行建模。其中,V 代表节点集合,包含了所有可能成为枢纽或普通节点的候选位置;E 代表边集合,每条边表示两个节点之间的连接关系,并且带有相应的运输成本或距离信息。问题的核心目标是从 V 中选择一个包含 p 个节点的子集 H⊆V 作为枢纽节点集合,同时确定每个非枢纽节点与哪个枢纽节点相连,使得整个网络的运输成本达到最小。
在实际场景中,运输成本不仅与节点间的距离有关,还可能受到运输方式、货物流量等多种因素的影响。例如,在物流配送网络中,不同类型货物的运输成本系数不同,且节点间的货物流量也存在差异。因此,准确描述和考虑这些因素对于构建合理的 p-Hub 选址模型至关重要。
2.2 问题难点
- NP-hard 特性:随着网络规模的不断扩大,候选节点数量增多,可能的枢纽节点组合数量呈指数级增长。这使得精确求解 p-Hub 选址问题变得极为困难,即使对于中等规模的问题,也难以在可接受的时间内找到全局最优解。
- 复杂的约束条件:p-Hub 选址模型通常包含多个约束条件。例如,连接约束要求每个非枢纽节点必须且只能连接到一个枢纽节点;Hub 数量约束限定了枢纽节点的总数为 p;逻辑约束确保模型的合理性和可行性。这些约束条件相互交织,增加了求解可行解的难度。
- 参数敏感性:模型中的参数,如运输成本系数、节点流量和距离等,对求解结果具有显著影响。不同的参数设置可能导致截然不同的最优解,因此需要根据实际情况进行精确估计和合理调整。
- 局部最优陷阱:传统的优化算法在求解过程中容易陷入局部最优解,尤其是在面对复杂的目标函数和搜索空间时。一旦算法陷入局部最优,就难以跳出并找到全局最优解,从而影响 p-Hub 选址方案的质量。
三、粒子群优化算法原理
3.1 算法起源与概念
粒子群优化算法灵感来源于鸟群的觅食行为。在鸟群觅食过程中,每只鸟通过不断调整自身的飞行方向和速度,以寻找食物资源最丰富的区域。这种行为模式被抽象为粒子群优化算法,用于解决各种优化问题。
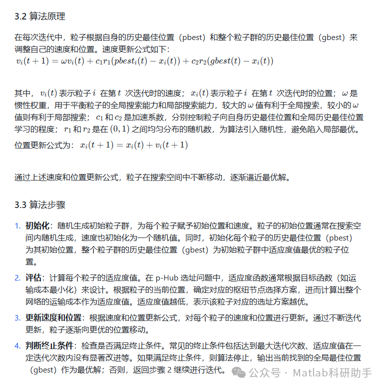
在 PSO 算法中,每个优化问题的潜在解都被看作是搜索空间中的一个 “粒子”。所有粒子组成一个 “粒子群”,每个粒子具有位置和速度两个关键属性。粒子的位置表示解在搜索空间中的坐标,而速度则决定了粒子在每次迭代中移动的方向和距离。通过不断迭代更新粒子的位置和速度,粒子群逐渐向最优解靠近。

四、基于粒子群优化算法的 p-Hub 选址优化实现
4.1 编码方案
为了将 PSO 算法应用于 p-Hub 选址问题,需要设计合适的编码方式将问题的解表示为粒子的位置。
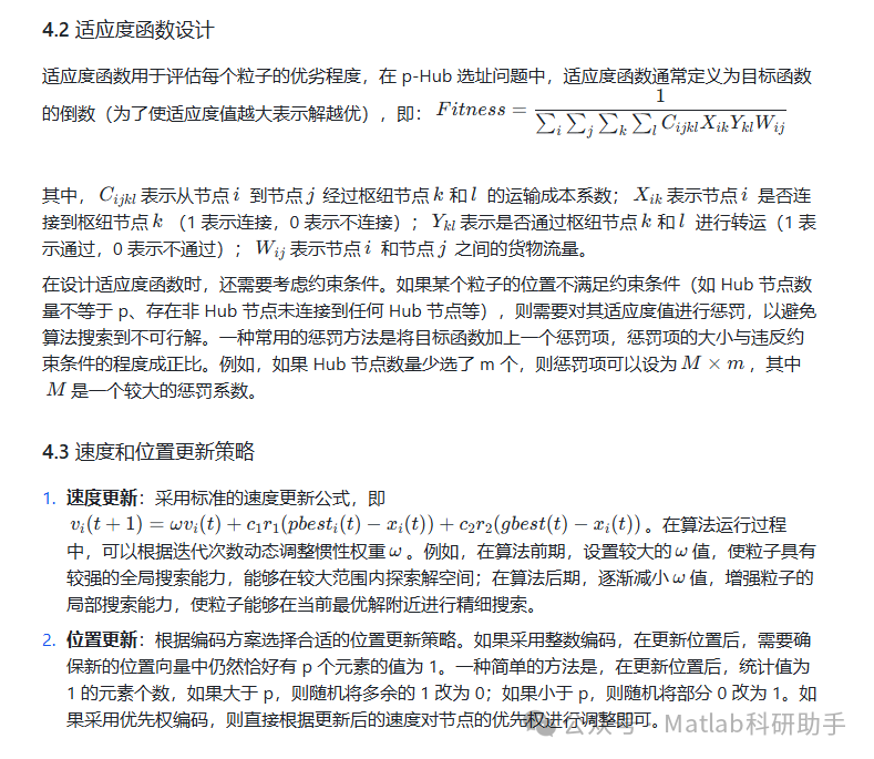
- 整数编码:一种常见的编码方案是基于整数编码。每个粒子的位置表示为一个长度为 n 的整数向量,其中 n 是备选 Hub 节点的数量。向量中的每个元素表示该节点是否被选为 Hub 节点,如果元素的值为 1,则表示该节点被选为 Hub 节点;如果元素的值为 0,则表示该节点未被选为 Hub 节点。为了满足 p-Hub 选址问题中恰好选择 p 个 Hub 节点的约束条件,需要保证每个粒子的位置向量中恰好有 p 个元素的值为 1。在生成初始粒子群时,可以通过随机选择 p 个位置将其值设为 1,其余位置设为 0 来确保满足约束。
- 优先权编码:另一种编码方式是优先权编码。每个粒子的位置表示为一个长度为 n 的实数向量,向量中的每个元素表示该节点被选为 Hub 节点的优先权。在确定 Hub 节点时,根据每个节点的优先权大小,选择优先权最高的 p 个节点作为 Hub 节点。这种编码方式的优点是可以更灵活地表示节点被选择的可能性,缺点是在解码时需要进行排序操作,增加了计算复杂度。


五、结论与展望
5.1 研究结论
本文深入研究了基于粒子群优化算法的 p-Hub 选址优化问题。通过详细阐述 p-Hub 选址问题的模型和难点,以及粒子群优化算法的原理和步骤,提出了一套完整的基于 PSO 算法的 p-Hub 选址优化方法。通过合理设计编码方案、适应度函数和速度位置更新策略,使 PSO 算法能够有效地处理 p-Hub 选址问题中的复杂约束和大规模搜索空间。案例分析结果表明,粒子群优化算法在求解 p-Hub 选址问题上具有显著的优势,能够在较短时间内找到高质量的选址方案,有效降低运输成本,提高网络运营效率。
5.2 未来展望
尽管粒子群优化算法在 p-Hub 选址优化中取得了较好的效果,但仍有一些方面有待进一步研究和改进。
- 算法改进:为了进一步提高算法的性能,可以探索将 PSO 算法与其他优化算法相结合,如模拟退火算法、禁忌搜索算法等。通过优势互补,增强算法的全局搜索能力和跳出局部最优的能力。此外,还可以研究自适应参数调整策略,使算法能够根据问题的特点和搜索过程中的反馈信息自动调整参数,提高算法的适应性。
- 考虑更多实际因素:在实际应用中,p-Hub 选址问题往往受到多种复杂因素的影响,如地理环境、政策法规、市场需求波动等。未来的研究可以将这些实际因素纳入模型中,使选址方案更加符合实际情况,具有更强的实用性和可操作性。
- 大规模问题处理:随着网络规模的不断扩大,p-Hub 选址问题的计算复杂度将急剧增加。因此,需要研究高效的大规模问题处理技术,如分布式计算、并行计算等,以提高算法在处理大规模问题时的效率和可扩展性。
⛳️ 运行结果






🔗 参考文献
[1] 孙波,陈卫东,席裕庚.基于粒子群优化算法的移动机器人全局路径规划[J].控制与决策, 2005, 20(9):5.DOI:10.3321/j.issn:1001-0920.2005.09.019.
[2] 邵信光,杨慧中,陈刚.基于粒子群优化算法的支持向量机参数选择及其应用[J].控制理论与应用, 2006, 23(5):5.DOI:10.3969/j.issn.1000-8152.2006.05.014.
[3] 刘向东,沙秋夫,刘勇奎,等.基于粒子群优化算法的聚类分析[J].计算机工程, 2006, 32(6):201-202.DOI:10.3969/j.issn.1000-3428.2006.06.069.
📣 部分代码
🎈 部分理论引用网络文献,若有侵权联系博主删除
👇 关注我领取海量matlab电子书和数学建模资料
🏆团队擅长辅导定制多种科研领域MATLAB仿真,助力科研梦:
🌈 各类智能优化算法改进及应用
生产调度、经济调度、装配线调度、充电优化、车间调度、发车优化、水库调度、三维装箱、物流选址、货位优化、公交排班优化、充电桩布局优化、车间布局优化、集装箱船配载优化、水泵组合优化、解医疗资源分配优化、设施布局优化、可视域基站和无人机选址优化、背包问题、 风电场布局、时隙分配优化、 最佳分布式发电单元分配、多阶段管道维修、 工厂-中心-需求点三级选址问题、 应急生活物质配送中心选址、 基站选址、 道路灯柱布置、 枢纽节点部署、 输电线路台风监测装置、 集装箱调度、 机组优化、 投资优化组合、云服务器组合优化、 天线线性阵列分布优化、CVRP问题、VRPPD问题、多中心VRP问题、多层网络的VRP问题、多中心多车型的VRP问题、 动态VRP问题、双层车辆路径规划(2E-VRP)、充电车辆路径规划(EVRP)、油电混合车辆路径规划、混合流水车间问题、 订单拆分调度问题、 公交车的调度排班优化问题、航班摆渡车辆调度问题、选址路径规划问题、港口调度、港口岸桥调度、停机位分配、机场航班调度、泄漏源定位
🌈 机器学习和深度学习时序、回归、分类、聚类和降维
2.1 bp时序、回归预测和分类
2.2 ENS声神经网络时序、回归预测和分类
2.3 SVM/CNN-SVM/LSSVM/RVM支持向量机系列时序、回归预测和分类
2.4 CNN|TCN|GCN卷积神经网络系列时序、回归预测和分类
2.5 ELM/KELM/RELM/DELM极限学习机系列时序、回归预测和分类
2.6 GRU/Bi-GRU/CNN-GRU/CNN-BiGRU门控神经网络时序、回归预测和分类
2.7 ELMAN递归神经网络时序、回归\预测和分类
2.8 LSTM/BiLSTM/CNN-LSTM/CNN-BiLSTM/长短记忆神经网络系列时序、回归预测和分类
2.9 RBF径向基神经网络时序、回归预测和分类
2.10 DBN深度置信网络时序、回归预测和分类
2.11 FNN模糊神经网络时序、回归预测
2.12 RF随机森林时序、回归预测和分类
2.13 BLS宽度学习时序、回归预测和分类
2.14 PNN脉冲神经网络分类
2.15 模糊小波神经网络预测和分类
2.16 时序、回归预测和分类
2.17 时序、回归预测预测和分类
2.18 XGBOOST集成学习时序、回归预测预测和分类
2.19 Transform各类组合时序、回归预测预测和分类
方向涵盖风电预测、光伏预测、电池寿命预测、辐射源识别、交通流预测、负荷预测、股价预测、PM2.5浓度预测、电池健康状态预测、用电量预测、水体光学参数反演、NLOS信号识别、地铁停车精准预测、变压器故障诊断
🌈图像处理方面
图像识别、图像分割、图像检测、图像隐藏、图像配准、图像拼接、图像融合、图像增强、图像压缩感知
🌈 路径规划方面
旅行商问题(TSP)、车辆路径问题(VRP、MVRP、CVRP、VRPTW等)、无人机三维路径规划、无人机协同、无人机编队、机器人路径规划、栅格地图路径规划、多式联运运输问题、 充电车辆路径规划(EVRP)、 双层车辆路径规划(2E-VRP)、 油电混合车辆路径规划、 船舶航迹规划、 全路径规划规划、 仓储巡逻
🌈 无人机应用方面
无人机路径规划、无人机控制、无人机编队、无人机协同、无人机任务分配、无人机安全通信轨迹在线优化、车辆协同无人机路径规划
🌈 通信方面
传感器部署优化、通信协议优化、路由优化、目标定位优化、Dv-Hop定位优化、Leach协议优化、WSN覆盖优化、组播优化、RSSI定位优化、水声通信、通信上传下载分配
🌈 信号处理方面
信号识别、信号加密、信号去噪、信号增强、雷达信号处理、信号水印嵌入提取、肌电信号、脑电信号、信号配时优化、心电信号、DOA估计、编码译码、变分模态分解、管道泄漏、滤波器、数字信号处理+传输+分析+去噪、数字信号调制、误码率、信号估计、DTMF、信号检测
🌈电力系统方面
微电网优化、无功优化、配电网重构、储能配置、有序充电、MPPT优化、家庭用电
🌈 元胞自动机方面
交通流 人群疏散 病毒扩散 晶体生长 金属腐蚀
🌈 雷达方面
卡尔曼滤波跟踪、航迹关联、航迹融合、SOC估计、阵列优化、NLOS识别
🌈 车间调度
零等待流水车间调度问题NWFSP 、 置换流水车间调度问题PFSP、 混合流水车间调度问题HFSP 、零空闲流水车间调度问题NIFSP、分布式置换流水车间调度问题 DPFSP、阻塞流水车间调度问题BFSP
👇
587

被折叠的 条评论
为什么被折叠?



