✅作者简介:热爱科研的Matlab仿真开发者,擅长数据处理、建模仿真、程序设计、完整代码获取、论文复现及科研仿真。
🍎 往期回顾关注个人主页:Matlab科研工作室
🍊个人信条:格物致知,完整Matlab代码及仿真咨询内容私信。
🔥 内容介绍
轮式铰接车辆凭借其灵活的转向性能和强大的承载能力,在矿山运输、工程施工、城市环卫等复杂环境场景中得到广泛应用。这类车辆由多个车体通过铰接机构连接,具有多自由度、强非线性的动力学特性,其轨迹控制精度直接影响作业效率、安全性和能耗成本。
复杂环境给轮式铰接车辆的轨迹优化带来了多重挑战:一是环境结构复杂,存在障碍物(如石块、建筑设施)、地形起伏(如斜坡、坑洼)等约束;二是动态干扰因素多,包括地面摩擦力变化、风力扰动、载荷偏移等;三是车辆自身特性复杂,铰接点的转角限制、车体间的运动耦合会导致轨迹跟踪误差累积。传统的轨迹优化方法(如基于几何规划的路径规划、PID 反馈控制)难以同时满足复杂环境下的高精度、高安全性和高适应性要求,因此研究适用于复杂环境的轮式铰接车辆精确轨迹优化方法具有重要的理论价值和工程意义。
本文针对复杂环境的特点,构建融合环境感知、车辆动力学建模与智能优化算法的轨迹优化框架,旨在实现轮式铰接车辆在复杂约束下的精确轨迹跟踪与全局最优路径规划。
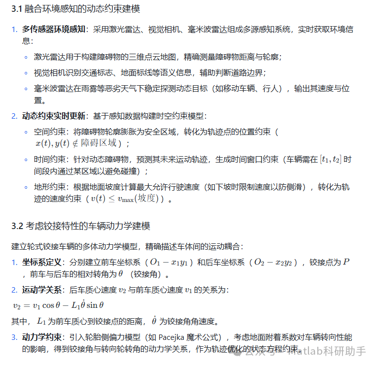
二、轮式铰接车辆轨迹优化的复杂环境约束与挑战
2.1 复杂环境的多维度约束特征
- 静态空间约束:复杂环境中存在大量静态障碍物,如矿山巷道的岩壁、施工现场的建材堆、城市道路的护栏等,这些障碍物构成了车辆运动的空间边界,要求轨迹必须满足避障约束(车辆轮廓与障碍物的安全距离≥阈值)。此外,道路宽度、转弯半径等地形参数也会限制车辆的运动范围,例如狭窄巷道中铰接车辆的最小转弯半径需与巷道宽度匹配。
- 动态环境干扰:动态干扰包括地面条件变化(如泥泞路面导致的附着系数下降)、突发障碍物(如临时出现的施工人员、其他车辆)、载荷动态偏移(如矿石运输中物料重心的实时变化)等。这些干扰会导致车辆实际运动状态偏离预期轨迹,需要轨迹优化方法具备实时调整能力。
- 车辆自身物理约束:轮式铰接车辆的动力学特性受铰接结构限制,主要包括:铰接角范围(通常为 ±30°~±45°)、各车轮的最大转向角、驱动扭矩上限等。此外,车体间的运动耦合会产生 “折腰” 效应,即前车转向时后车轨迹存在滞后偏差,若轨迹规划未考虑这一特性,易导致后车碰撞障碍物。
2.2 传统轨迹优化方法的局限性
- 模型简化导致精度不足:传统方法常采用简化的运动学模型(如将车辆视为质点或刚性体),忽略铰接机构的动力学耦合和地面 - 轮胎相互作用,导致轨迹跟踪误差随行驶距离累积,在长距离复杂路径中表现尤为明显。
- 静态规划难以应对动态环境:基于 A*、Dijkstra 等算法的路径规划多适用于静态环境,面对突发动态障碍物时,重新规划的响应速度慢,易引发碰撞风险。
- 多目标优化冲突难以平衡:轨迹优化需同时满足精度(跟踪误差小)、安全性(避障距离大)、经济性(能耗低)等目标,传统加权求和法难以在复杂环境中找到全局最优解,往往导致某一目标性能恶化(如为避障过度牺牲轨迹精度)。
三、复杂环境下轮式铰接车辆精确轨迹优化方法


四、结论与展望
4.1 研究结论
本文提出的复杂环境下轮式铰接车辆精确轨迹优化方法,通过融合环境感知、精细化动力学建模与多目标智能优化,实现了高精度、高安全性的轨迹规划,主要结论如下:
- 多传感器感知系统与动态约束模型的结合,能实时捕捉复杂环境的静态与动态特征,为轨迹优化提供准确约束。
- 考虑铰接特性的多体动力学模型,有效描述了车体间的运动耦合,显著提升了轨迹跟踪精度。
- 改进的多目标粒子群算法在满足避障、动力学等约束的同时,实现了精度、安全与能耗的全局优化,且计算效率满足实时性要求。
- 仿真与实车实验均表明,该方法在矿山、城市施工等复杂环境中性能优于传统方法,具有工程应用价值。
4.2 未来展望
- 极端环境适应性:研究冰雪、暴雨等恶劣天气下的传感器融合算法,提高环境感知的可靠性;建立低附着路面的轮胎 - 地面模型,优化打滑工况下的轨迹。
- 群体协同优化:针对多台铰接车辆的协同作业场景(如矿山编队运输),研究轨迹的时空协同优化,避免车辆间的冲突与拥堵。
- 自主学习能力:引入强化学习算法,使车辆通过实际行驶数据自主优化轨迹模型参数,适应不同环境与载荷条件,进一步提升泛化能力。
- 硬件在环验证:搭建基于 FPGA 的快速控制原型,加速算法部署,验证在嵌入式平台上的实时性能,推动工程化应用。
⛳️ 运行结果




🔗 参考文献
[1] 曲俊娜.铰接式工程车辆动态侧翻稳定性研究[J].吉林大学, 2013.
[2] 田晋跃,贾会星.铰接车辆侧倾过程动态仿真[J].农业机械学报, 2006, 37(7):4.DOI:10.3969/j.issn.1000-1298.2006.07.007.
[3] 钟恒,陈树新.矿用铰接式电传动车辆转向控制的研究[J].煤矿机械, 2012, 33(10):3.DOI:CNKI:SUN:MKJX.0.2012-10-040.
📣 部分代码
🎈 部分理论引用网络文献,若有侵权联系博主删除
👇 关注我领取海量matlab电子书和数学建模资料
🏆团队擅长辅导定制多种科研领域MATLAB仿真,助力科研梦:
🌈 各类智能优化算法改进及应用
生产调度、经济调度、装配线调度、充电优化、车间调度、发车优化、水库调度、三维装箱、物流选址、货位优化、公交排班优化、充电桩布局优化、车间布局优化、集装箱船配载优化、水泵组合优化、解医疗资源分配优化、设施布局优化、可视域基站和无人机选址优化、背包问题、 风电场布局、时隙分配优化、 最佳分布式发电单元分配、多阶段管道维修、 工厂-中心-需求点三级选址问题、 应急生活物质配送中心选址、 基站选址、 道路灯柱布置、 枢纽节点部署、 输电线路台风监测装置、 集装箱调度、 机组优化、 投资优化组合、云服务器组合优化、 天线线性阵列分布优化、CVRP问题、VRPPD问题、多中心VRP问题、多层网络的VRP问题、多中心多车型的VRP问题、 动态VRP问题、双层车辆路径规划(2E-VRP)、充电车辆路径规划(EVRP)、油电混合车辆路径规划、混合流水车间问题、 订单拆分调度问题、 公交车的调度排班优化问题、航班摆渡车辆调度问题、选址路径规划问题、港口调度、港口岸桥调度、停机位分配、机场航班调度、泄漏源定位
🌈 机器学习和深度学习时序、回归、分类、聚类和降维
2.1 bp时序、回归预测和分类
2.2 ENS声神经网络时序、回归预测和分类
2.3 SVM/CNN-SVM/LSSVM/RVM支持向量机系列时序、回归预测和分类
2.4 CNN|TCN|GCN卷积神经网络系列时序、回归预测和分类
2.5 ELM/KELM/RELM/DELM极限学习机系列时序、回归预测和分类
2.6 GRU/Bi-GRU/CNN-GRU/CNN-BiGRU门控神经网络时序、回归预测和分类
2.7 ELMAN递归神经网络时序、回归\预测和分类
2.8 LSTM/BiLSTM/CNN-LSTM/CNN-BiLSTM/长短记忆神经网络系列时序、回归预测和分类
2.9 RBF径向基神经网络时序、回归预测和分类
2.10 DBN深度置信网络时序、回归预测和分类
2.11 FNN模糊神经网络时序、回归预测
2.12 RF随机森林时序、回归预测和分类
2.13 BLS宽度学习时序、回归预测和分类
2.14 PNN脉冲神经网络分类
2.15 模糊小波神经网络预测和分类
2.16 时序、回归预测和分类
2.17 时序、回归预测预测和分类
2.18 XGBOOST集成学习时序、回归预测预测和分类
2.19 Transform各类组合时序、回归预测预测和分类
方向涵盖风电预测、光伏预测、电池寿命预测、辐射源识别、交通流预测、负荷预测、股价预测、PM2.5浓度预测、电池健康状态预测、用电量预测、水体光学参数反演、NLOS信号识别、地铁停车精准预测、变压器故障诊断
🌈图像处理方面
图像识别、图像分割、图像检测、图像隐藏、图像配准、图像拼接、图像融合、图像增强、图像压缩感知
🌈 路径规划方面
旅行商问题(TSP)、车辆路径问题(VRP、MVRP、CVRP、VRPTW等)、无人机三维路径规划、无人机协同、无人机编队、机器人路径规划、栅格地图路径规划、多式联运运输问题、 充电车辆路径规划(EVRP)、 双层车辆路径规划(2E-VRP)、 油电混合车辆路径规划、 船舶航迹规划、 全路径规划规划、 仓储巡逻
🌈 无人机应用方面
无人机路径规划、无人机控制、无人机编队、无人机协同、无人机任务分配、无人机安全通信轨迹在线优化、车辆协同无人机路径规划
🌈 通信方面
传感器部署优化、通信协议优化、路由优化、目标定位优化、Dv-Hop定位优化、Leach协议优化、WSN覆盖优化、组播优化、RSSI定位优化、水声通信、通信上传下载分配
🌈 信号处理方面
信号识别、信号加密、信号去噪、信号增强、雷达信号处理、信号水印嵌入提取、肌电信号、脑电信号、信号配时优化、心电信号、DOA估计、编码译码、变分模态分解、管道泄漏、滤波器、数字信号处理+传输+分析+去噪、数字信号调制、误码率、信号估计、DTMF、信号检测
🌈电力系统方面
微电网优化、无功优化、配电网重构、储能配置、有序充电、MPPT优化、家庭用电
🌈 元胞自动机方面
交通流 人群疏散 病毒扩散 晶体生长 金属腐蚀
🌈 雷达方面
卡尔曼滤波跟踪、航迹关联、航迹融合、SOC估计、阵列优化、NLOS识别
🌈 车间调度
零等待流水车间调度问题NWFSP 、 置换流水车间调度问题PFSP、 混合流水车间调度问题HFSP 、零空闲流水车间调度问题NIFSP、分布式置换流水车间调度问题 DPFSP、阻塞流水车间调度问题BFSP
👇
829

被折叠的 条评论
为什么被折叠?



