✅作者简介:热爱科研的Matlab仿真开发者,擅长数据处理、建模仿真、程序设计、完整代码获取、论文复现及科研仿真。
🍎 往期回顾关注个人主页:Matlab科研工作室
🍊个人信条:格物致知,完整Matlab代码及仿真咨询内容私信。
🔥 内容介绍
变分自动编码器(VAE)在生成模型领域应用广泛,但传统 VAE 在处理复杂数据依赖关系时存在局限性。本文提出一种基于 Copula 的变分贝叶斯算法用于 VAE,该算法利用 Copula 函数灵活描述隐变量间的复杂依赖结构,通过变分贝叶斯方法进行参数估计与推断。实验结果表明,相较于传统 VAE,基于 Copula 变分贝叶斯算法的 VAE 在数据生成质量、模型拟合度等方面表现更优,能够更好地捕捉数据的内在特征与依赖关系。
关键词
变分自动编码器;Copula 函数;变分贝叶斯算法;数据依赖关系
一、引言
变分自动编码器(VAE)作为一种强大的生成模型,结合了自编码器和变分推断思想。它通过将输入数据编码为隐变量,再从隐变量解码重构数据,同时最小化变分下界来学习数据的概率分布,在图像生成、数据降维等任务中取得了显著成果。然而,传统 VAE 通常假设隐变量之间相互独立,这在实际应用中往往与复杂数据的真实依赖结构不符。例如,在多模态数据中,不同特征维度之间可能存在复杂的非线性依赖关系,忽略这些关系会导致模型无法充分捕捉数据的内在特征,降低生成数据的质量和模型的泛化能力。
Copula 函数在金融、气象等领域已被广泛用于描述随机变量间的相依结构,它能够将联合分布函数与边缘分布函数分离,灵活地刻画变量间的各种依赖关系,包括线性和非线性关系。将 Copula 函数引入 VAE 的变分贝叶斯框架,有望提升 VAE 对复杂数据依赖关系的建模能力,从而改善模型性能。
二、变分自动编码器基础

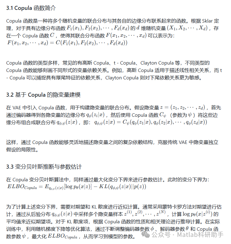
三、Copula 变分贝叶斯算法原理

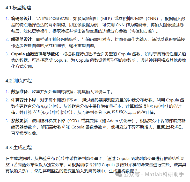
四、算法实现步骤

五、结论与展望
本文提出的用于变分自动编码器的 Copula 变分贝叶斯算法,通过引入 Copula 函数描述隐变量间的复杂依赖结构,显著提升了 VAE 在处理复杂数据时的性能。实验结果表明,该算法在数据生成质量、模型拟合度等方面优于传统 VAE。未来研究方向可包括进一步探索更复杂、自适应的 Copula 函数形式,以更好地适应不同类型的数据;结合其他先进的深度学习技术,如生成对抗网络(GAN)的思想,进一步提升模型生成数据的多样性和真实性;拓展该算法在其他领域的应用,如医学图像分析、时间序列预测等,为解决实际问题提供更强大的工具。
⛳️ 运行结果





🔗 参考文献
[1] 卿国华.基于特征工程和深度学习的短期电价预测模型研究[D].广西大学,2023.
[2] 欧阳继红 曹竞月 王腾.Copula层次化变分推理[J]. 2024.
[3] 欧阳继红,曹竞月,王腾.Copula层次化变分推理[J].吉林大学学报(信息科学版), 2024(001):042.
📣 部分代码
🎈 部分理论引用网络文献,若有侵权联系博主删除
👇 关注我领取海量matlab电子书和数学建模资料
🏆团队擅长辅导定制多种科研领域MATLAB仿真,助力科研梦:
🌈 各类智能优化算法改进及应用
生产调度、经济调度、装配线调度、充电优化、车间调度、发车优化、水库调度、三维装箱、物流选址、货位优化、公交排班优化、充电桩布局优化、车间布局优化、集装箱船配载优化、水泵组合优化、解医疗资源分配优化、设施布局优化、可视域基站和无人机选址优化、背包问题、 风电场布局、时隙分配优化、 最佳分布式发电单元分配、多阶段管道维修、 工厂-中心-需求点三级选址问题、 应急生活物质配送中心选址、 基站选址、 道路灯柱布置、 枢纽节点部署、 输电线路台风监测装置、 集装箱调度、 机组优化、 投资优化组合、云服务器组合优化、 天线线性阵列分布优化、CVRP问题、VRPPD问题、多中心VRP问题、多层网络的VRP问题、多中心多车型的VRP问题、 动态VRP问题、双层车辆路径规划(2E-VRP)、充电车辆路径规划(EVRP)、油电混合车辆路径规划、混合流水车间问题、 订单拆分调度问题、 公交车的调度排班优化问题、航班摆渡车辆调度问题、选址路径规划问题、港口调度、港口岸桥调度、停机位分配、机场航班调度、泄漏源定位
🌈 机器学习和深度学习时序、回归、分类、聚类和降维
2.1 bp时序、回归预测和分类
2.2 ENS声神经网络时序、回归预测和分类
2.3 SVM/CNN-SVM/LSSVM/RVM支持向量机系列时序、回归预测和分类
2.4 CNN|TCN|GCN卷积神经网络系列时序、回归预测和分类
2.5 ELM/KELM/RELM/DELM极限学习机系列时序、回归预测和分类
2.6 GRU/Bi-GRU/CNN-GRU/CNN-BiGRU门控神经网络时序、回归预测和分类
2.7 ELMAN递归神经网络时序、回归\预测和分类
2.8 LSTM/BiLSTM/CNN-LSTM/CNN-BiLSTM/长短记忆神经网络系列时序、回归预测和分类
2.9 RBF径向基神经网络时序、回归预测和分类
2.10 DBN深度置信网络时序、回归预测和分类
2.11 FNN模糊神经网络时序、回归预测
2.12 RF随机森林时序、回归预测和分类
2.13 BLS宽度学习时序、回归预测和分类
2.14 PNN脉冲神经网络分类
2.15 模糊小波神经网络预测和分类
2.16 时序、回归预测和分类
2.17 时序、回归预测预测和分类
2.18 XGBOOST集成学习时序、回归预测预测和分类
2.19 Transform各类组合时序、回归预测预测和分类
方向涵盖风电预测、光伏预测、电池寿命预测、辐射源识别、交通流预测、负荷预测、股价预测、PM2.5浓度预测、电池健康状态预测、用电量预测、水体光学参数反演、NLOS信号识别、地铁停车精准预测、变压器故障诊断
🌈图像处理方面
图像识别、图像分割、图像检测、图像隐藏、图像配准、图像拼接、图像融合、图像增强、图像压缩感知
🌈 路径规划方面
旅行商问题(TSP)、车辆路径问题(VRP、MVRP、CVRP、VRPTW等)、无人机三维路径规划、无人机协同、无人机编队、机器人路径规划、栅格地图路径规划、多式联运运输问题、 充电车辆路径规划(EVRP)、 双层车辆路径规划(2E-VRP)、 油电混合车辆路径规划、 船舶航迹规划、 全路径规划规划、 仓储巡逻
🌈 无人机应用方面
无人机路径规划、无人机控制、无人机编队、无人机协同、无人机任务分配、无人机安全通信轨迹在线优化、车辆协同无人机路径规划
🌈 通信方面
传感器部署优化、通信协议优化、路由优化、目标定位优化、Dv-Hop定位优化、Leach协议优化、WSN覆盖优化、组播优化、RSSI定位优化、水声通信、通信上传下载分配
🌈 信号处理方面
信号识别、信号加密、信号去噪、信号增强、雷达信号处理、信号水印嵌入提取、肌电信号、脑电信号、信号配时优化、心电信号、DOA估计、编码译码、变分模态分解、管道泄漏、滤波器、数字信号处理+传输+分析+去噪、数字信号调制、误码率、信号估计、DTMF、信号检测
🌈电力系统方面
微电网优化、无功优化、配电网重构、储能配置、有序充电、MPPT优化、家庭用电
🌈 元胞自动机方面
交通流 人群疏散 病毒扩散 晶体生长 金属腐蚀
🌈 雷达方面
卡尔曼滤波跟踪、航迹关联、航迹融合、SOC估计、阵列优化、NLOS识别
🌈 车间调度
零等待流水车间调度问题NWFSP 、 置换流水车间调度问题PFSP、 混合流水车间调度问题HFSP 、零空闲流水车间调度问题NIFSP、分布式置换流水车间调度问题 DPFSP、阻塞流水车间调度问题BFSP
👇
529

被折叠的 条评论
为什么被折叠?



