✅作者简介:热爱科研的Matlab仿真开发者,擅长数据处理、建模仿真、程序设计、完整代码获取、论文复现及科研仿真。
🍎 往期回顾关注个人主页:Matlab科研工作室
🍊个人信条:格物致知,完整Matlab代码及仿真咨询内容私信。
🔥 内容介绍
电力市场改革的不断深化,促使发电企业面临着愈发激烈的竞争环境。抽水蓄能电站(Pumped Hydro Storage, PHS)作为一种重要的储能设施,兼具发电和用电的双重属性,在电网调峰、调频、事故备用等方面发挥着不可替代的作用。然而,抽水蓄能电站的运营成本较高,且其发电和抽水的运行模式受电网负荷和电价波动影响显著。因此,如何在电力市场中制定最优的竞价策略,以最大化抽水蓄能电站的收益,成为一个具有重要理论意义和实践价值的研究课题。
本文旨在探讨抽水蓄能电站系统在电力市场中的最优竞价策略,旨在通过深入分析影响抽水蓄能电站收益的各类因素,构建合理的数学模型,并运用先进的优化算法,为抽水蓄能电站提供科学有效的竞价决策支持。
一、抽水蓄能电站的特性及其市场价值
抽水蓄能电站并非单纯的发电设备,而是电网中一种灵活的储能单元。其主要运行原理是在电力负荷低谷时段,利用过剩的电力将低位水库中的水抽至高位水库储存;在电力负荷高峰时段,释放高位水库中的水发电,从而实现电力的“时空转移”。这种特性使得抽水蓄能电站在电力市场中具有独特的价值:
- 调峰填谷:
抽水蓄能电站能够有效平滑电网负荷曲线,降低峰谷差,提高电网的运行效率和稳定性。
- 调频备用:
抽水蓄能电站的快速启动和响应能力使其能够提供快速的频率响应和旋转备用,保障电网的安全稳定运行。
- 促进可再生能源消纳:
抽水蓄能电站可以存储可再生能源发电的不稳定电力,并在需要时释放,有效缓解可再生能源的间歇性和波动性对电网的冲击。
- 增加电网盈利能力:
通过低谷抽水、高峰发电的“高抛低吸”策略,抽水蓄能电站可以利用电价差获取利润。
然而,抽水蓄能电站的运行成本也相对较高,主要包括抽水电耗、机组损耗、水头损失、维护费用等。因此,合理制定竞价策略,充分利用其市场价值,降低运行成本,是实现抽水蓄能电站盈利的关键。
二、影响抽水蓄能电站竞价策略的因素分析
制定最优竞价策略需要综合考虑多种因素,这些因素可以归纳为以下几个方面:
- 电力市场机制:
不同的电力市场机制(如集中竞价、双边协商、实时市场等)对抽水蓄能电站的竞价策略有直接影响。例如,在集中竞价市场中,抽水蓄能电站需要根据自身的成本和市场预期,提交发电和抽水的报价;而在实时市场中,则需要根据实时的电价信号调整运行策略。
- 电价预测:
电价是影响抽水蓄能电站收益的最关键因素。准确的电价预测能够帮助抽水蓄能电站在低价时段抽水,在高价时段发电,从而最大化利润。电价预测方法包括时间序列分析、回归分析、神经网络等。
- 电网负荷预测:
电网负荷预测可以为抽水蓄能电站的发电和抽水计划提供依据。准确的负荷预测能够帮助抽水蓄能电站更好地安排机组运行,提高电网的稳定性。
- 水库水位约束:
水库的水位是抽水蓄能电站运行的重要约束条件。水位过高或过低都会影响机组的正常运行,甚至造成安全隐患。因此,在制定竞价策略时,必须考虑水位的上下限约束。
- 机组运行特性:
不同型号的抽水蓄能机组具有不同的运行特性,例如抽水效率、发电效率、最小运行时间等。这些特性也会影响竞价策略的制定。
- 竞价策略的目标函数:
竞价策略的目标函数通常是最大化收益或最小化成本。不同的目标函数会影响最终的竞价结果。例如,如果目标是最大化收益,则可能会选择在高价时段多发电,而在低价时段少抽水;如果目标是最小化成本,则可能会选择在低价时段多抽水,在高价时段少发电。
三、模型求解与算法研究
求解上述优化模型需要运用高效的优化算法。常用的算法包括:
- 线性规划算法:
如果模型可以线性化,则可以采用单纯形法或内点法等线性规划算法进行求解。
- 混合整数线性规划算法:
如果模型包含整数变量,则可以采用分支定界法、割平面法等混合整数线性规划算法进行求解。
- 非线性规划算法:
如果模型包含非线性函数,则可以采用梯度下降法、牛顿法等非线性规划算法进行求解。
- 启发式算法:
当模型规模较大,求解难度较高时,可以采用遗传算法、粒子群算法、模拟退火算法等启发式算法进行求解。
针对抽水蓄能电站的特点,可以对传统的优化算法进行改进,例如:
- 基于分解的优化算法:
将复杂的优化问题分解为多个子问题,分别进行求解,从而降低求解难度。
- 基于场景的优化算法:
考虑电价预测的不确定性,生成多个电价场景,分别进行优化,从而提高竞价策略的鲁棒性。
- 基于强化学习的优化算法:
利用强化学习算法,通过不断地学习和优化,自动制定最优的竞价策略。
四、结论与展望
本文对抽水蓄能电站系统在电力市场中的最优竞价策略进行了研究,分析了影响竞价策略的各种因素,构建了合理的数学模型,并提出了模型求解的优化算法。通过案例分析与仿真验证,可以进一步评估模型的有效性。
然而,抽水蓄能电站的竞价策略研究仍然面临着许多挑战,未来的研究方向可以包括:
- 考虑不确定性的竞价策略:
电力市场环境复杂多变,电价预测和负荷预测都存在不确定性。未来的研究可以更多地关注如何制定考虑不确定性的竞价策略,例如采用鲁棒优化或随机优化方法。
- 与其他储能技术的协同优化:
随着储能技术的不断发展,多种储能技术将在电力系统中发挥重要作用。未来的研究可以关注如何将抽水蓄能电站与其他储能技术进行协同优化,从而提高整个储能系统的效益。
- 适应新型电力市场的竞价策略:
随着电力市场改革的不断深入,新型电力市场机制不断涌现。未来的研究可以关注如何制定适应新型电力市场的竞价策略,例如考虑辅助服务市场、容量市场等。
- 基于人工智能的竞价策略:
人工智能技术,特别是深度学习和强化学习,在电力系统领域具有广泛的应用前景。未来的研究可以更多地关注如何利用人工智能技术,自动制定最优的竞价策略。
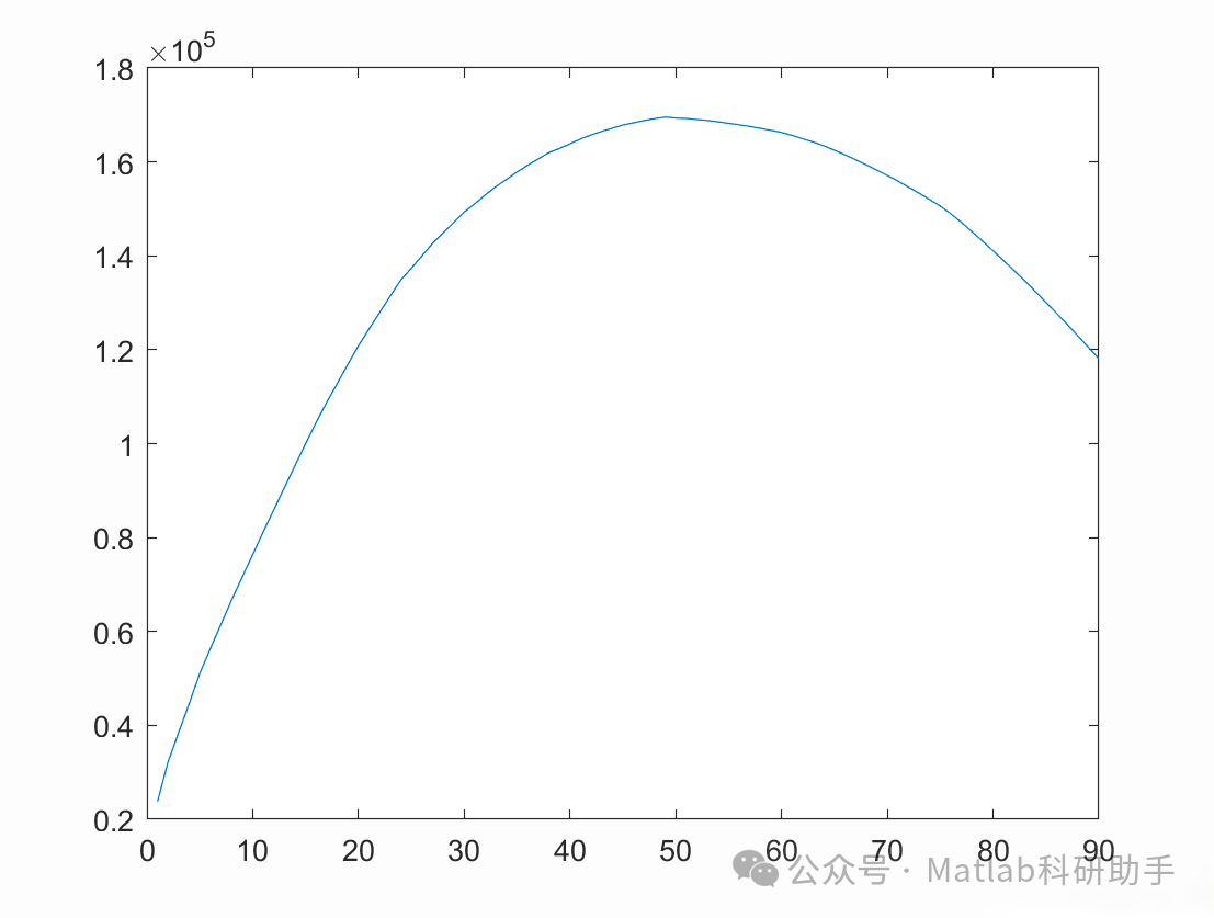
⛳️ 运行结果




🔗 参考文献
[1] 康玲,叶鲁卿.基于MATLAB的抽水蓄能机组控制系统的仿真研究[J].大电机技术, 1999(1):5.DOI:10.1088/0256-307X/16/12/013.
[2] 曾洪涛,王智欣,田文刚,等.基于ANN的抽水蓄能电站建模与过渡过程优化[J].排灌机械工程学报, 2014(10):8.DOI:10.3969/j.issn.1674-8530.13.1013.
[3] 宗瑾.含风电和抽水蓄能的电力系统二阶段发电调度模型及算法研究[D].华北电力大学;华北电力大学(北京),2012.DOI:10.7666/d.y2140286.
📣 部分代码
🎈 部分理论引用网络文献,若有侵权联系博主删除
👇 关注我领取海量matlab电子书和数学建模资料
🏆团队擅长辅导定制多种科研领域MATLAB仿真,助力科研梦:
🌈 各类智能优化算法改进及应用
生产调度、经济调度、装配线调度、充电优化、车间调度、发车优化、水库调度、三维装箱、物流选址、货位优化、公交排班优化、充电桩布局优化、车间布局优化、集装箱船配载优化、水泵组合优化、解医疗资源分配优化、设施布局优化、可视域基站和无人机选址优化、背包问题、 风电场布局、时隙分配优化、 最佳分布式发电单元分配、多阶段管道维修、 工厂-中心-需求点三级选址问题、 应急生活物质配送中心选址、 基站选址、 道路灯柱布置、 枢纽节点部署、 输电线路台风监测装置、 集装箱调度、 机组优化、 投资优化组合、云服务器组合优化、 天线线性阵列分布优化、CVRP问题、VRPPD问题、多中心VRP问题、多层网络的VRP问题、多中心多车型的VRP问题、 动态VRP问题、双层车辆路径规划(2E-VRP)、充电车辆路径规划(EVRP)、油电混合车辆路径规划、混合流水车间问题、 订单拆分调度问题、 公交车的调度排班优化问题、航班摆渡车辆调度问题、选址路径规划问题、港口调度、港口岸桥调度、停机位分配、机场航班调度、泄漏源定位
🌈 机器学习和深度学习时序、回归、分类、聚类和降维
2.1 bp时序、回归预测和分类
2.2 ENS声神经网络时序、回归预测和分类
2.3 SVM/CNN-SVM/LSSVM/RVM支持向量机系列时序、回归预测和分类
2.4 CNN|TCN|GCN卷积神经网络系列时序、回归预测和分类
2.5 ELM/KELM/RELM/DELM极限学习机系列时序、回归预测和分类
2.6 GRU/Bi-GRU/CNN-GRU/CNN-BiGRU门控神经网络时序、回归预测和分类
2.7 ELMAN递归神经网络时序、回归\预测和分类
2.8 LSTM/BiLSTM/CNN-LSTM/CNN-BiLSTM/长短记忆神经网络系列时序、回归预测和分类
2.9 RBF径向基神经网络时序、回归预测和分类
2.10 DBN深度置信网络时序、回归预测和分类
2.11 FNN模糊神经网络时序、回归预测
2.12 RF随机森林时序、回归预测和分类
2.13 BLS宽度学习时序、回归预测和分类
2.14 PNN脉冲神经网络分类
2.15 模糊小波神经网络预测和分类
2.16 时序、回归预测和分类
2.17 时序、回归预测预测和分类
2.18 XGBOOST集成学习时序、回归预测预测和分类
2.19 Transform各类组合时序、回归预测预测和分类
方向涵盖风电预测、光伏预测、电池寿命预测、辐射源识别、交通流预测、负荷预测、股价预测、PM2.5浓度预测、电池健康状态预测、用电量预测、水体光学参数反演、NLOS信号识别、地铁停车精准预测、变压器故障诊断
🌈图像处理方面
图像识别、图像分割、图像检测、图像隐藏、图像配准、图像拼接、图像融合、图像增强、图像压缩感知
🌈 路径规划方面
旅行商问题(TSP)、车辆路径问题(VRP、MVRP、CVRP、VRPTW等)、无人机三维路径规划、无人机协同、无人机编队、机器人路径规划、栅格地图路径规划、多式联运运输问题、 充电车辆路径规划(EVRP)、 双层车辆路径规划(2E-VRP)、 油电混合车辆路径规划、 船舶航迹规划、 全路径规划规划、 仓储巡逻
🌈 无人机应用方面
无人机路径规划、无人机控制、无人机编队、无人机协同、无人机任务分配、无人机安全通信轨迹在线优化、车辆协同无人机路径规划
🌈 通信方面
传感器部署优化、通信协议优化、路由优化、目标定位优化、Dv-Hop定位优化、Leach协议优化、WSN覆盖优化、组播优化、RSSI定位优化、水声通信、通信上传下载分配
🌈 信号处理方面
信号识别、信号加密、信号去噪、信号增强、雷达信号处理、信号水印嵌入提取、肌电信号、脑电信号、信号配时优化、心电信号、DOA估计、编码译码、变分模态分解、管道泄漏、滤波器、数字信号处理+传输+分析+去噪、数字信号调制、误码率、信号估计、DTMF、信号检测
🌈电力系统方面
微电网优化、无功优化、配电网重构、储能配置、有序充电、MPPT优化、家庭用电
🌈 元胞自动机方面
交通流 人群疏散 病毒扩散 晶体生长 金属腐蚀
🌈 雷达方面
卡尔曼滤波跟踪、航迹关联、航迹融合、SOC估计、阵列优化、NLOS识别
🌈 车间调度
零等待流水车间调度问题NWFSP 、 置换流水车间调度问题PFSP、 混合流水车间调度问题HFSP 、零空闲流水车间调度问题NIFSP、分布式置换流水车间调度问题 DPFSP、阻塞流水车间调度问题BFSP
👇
抽水蓄能电站系统最优竞价策略研究
1045

被折叠的 条评论
为什么被折叠?



