✅作者简介:热爱科研的Matlab仿真开发者,擅长数据处理、建模仿真、程序设计、完整代码获取、论文复现及科研仿真。
🍎 往期回顾关注个人主页:Matlab科研工作室
🍊个人信条:格物致知,完整Matlab代码及仿真咨询内容私信。
🔥 内容介绍
一、引言
随着新能源大规模接入、电力市场改革深化以及用户对供电可靠性要求的提升,配电网逐渐从传统被动运行模式向主动、灵活的运行模式转变。主从配电网作为一种新型配电网架构,通过 “主网统筹调度 + 从网自主优化” 的分层控制模式,既能实现全局资源的高效利用,又能保障局部区域的供电灵活性,成为应对复杂电网运行场景的重要解决方案。
主从配电网中,主网通常指区域配电网的主干网络,负责连接上级输电网与各从网,承担全局功率平衡、重要负荷供电保障等核心任务;从网则包括微电网、园区配电网等局部网络,具备一定的分布式电源(如光伏、风电)、储能装置和可控负荷,可实现区域内的自主运行与优化。然而,主从配电网的优化控制面临两大核心挑战:一是主从网之间存在复杂的功率交互与约束耦合(如主网对从网的功率传输限额、从网运行状态对主网潮流的影响),传统集中式优化方法需收集全系统数据,易导致通信压力大、隐私性差、容错性低等问题;二是从网数量增多时,集中式优化的计算复杂度呈指数级增长,难以满足实时控制需求。
交替方向乘子法(Alternating Direction Method of Multipliers, ADMM)作为一种高效的分布式优化算法,通过 “分解 - 协调” 机制将全局优化问题分解为多个局部子问题,各子问题独立求解后通过有限信息交互实现全局最优,在电力系统分布式优化中得到广泛应用。其中,串行 ADMM 算法通过依次更新各子问题变量,适用于子问题耦合较强的场景;并行 ADMM 算法则允许各子问题同步更新,计算效率更高,适用于大规模分布式系统。因此,研究基于串行并行 ADMM 算法的主从配电网分布式优化控制策略,对于提升主从配电网的运行效率、经济性与可靠性具有重要的理论意义和工程价值。
二、主从配电网分布式优化控制相关概述
(一)主从配电网的结构与运行特征
1. 结构分层
主从配电网采用 “主网 - 从网” 二级分层结构,具体如下:
- 主网层:由区域配电网的主干线路、主变压站、上级电源接口等组成,覆盖范围广(通常为一个行政区或工业园区),连接多个从网。主网的核心设备包括 110kV/35kV 主变、10kV 主干线路开关、无功补偿装置等,主要功能是接收上级输电网的电力,向各从网分配功率,并维持全网电压、频率稳定。
- 从网层:包括微电网(如社区微电网、校园微电网)、分布式电源集群(如光伏电站集群)、可控负荷聚合体(如商业楼宇、工业负荷)等,每个从网通过一个或多个联络节点与主网连接。从网内配备分布式电源(光伏、风电、微型燃气轮机)、储能系统(锂电池、飞轮储能)、可控负荷(如电动汽车充电桩、空调负荷),具备独立运行(孤岛模式)和并网运行(与主网协同)两种模式。
2. 运行特征
- 耦合性:主网与从网之间通过联络节点进行功率交互,从网的功率输出 / 消耗会直接影响主网的潮流分布、电压水平和网损;主网的运行约束(如线路功率限额、节点电压范围)也会限制从网的功率调节空间,形成强耦合关系。
- 分布式特性:从网具有较强的自主性,可根据自身资源(如分布式电源出力、储能状态)和运行目标(如最小化运行成本、最大化新能源消纳)进行局部优化,无需依赖主网的集中控制指令,减少了对主网通信和计算资源的依赖。
- 不确定性:从网内的分布式电源(如光伏、风电)出力受天气影响具有随机性,可控负荷(如电动汽车充电)的用电需求具有波动性,导致主从网之间的功率交互存在不确定性,增加了优化控制的难度。
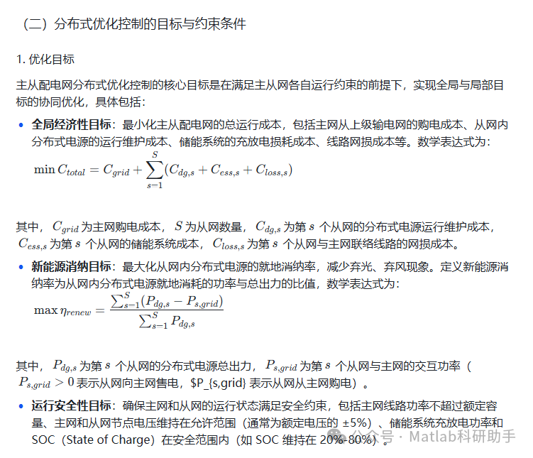
- 多目标性:主从配电网的优化目标具有多维度,主网侧更关注全局经济性(如最小化网损、降低购电成本)和安全性(如避免线路过载、维持电压稳定);从网侧更关注局部经济性(如最大化新能源消纳收益、减少储能充放电损耗)和可靠性(如保障本地重要负荷供电)。





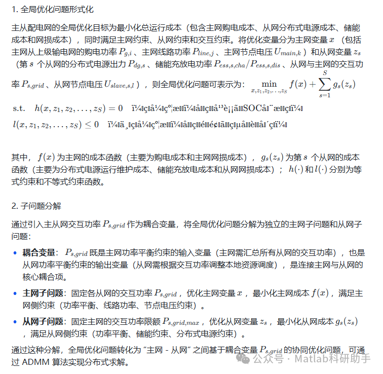
四、基于串行并行 ADMM 的主从配电网分布式优化控制策略构建
(一)优化问题建模
将主从配电网分布式优化控制问题分解为主网子问题和从网子问题,构建具有可分离结构的优化模型,为 ADMM 算法的应用奠定基础。





⛳️ 运行结果




🔗 参考文献
[1] 周玉陶,张正华,朱尔立,等.基于ADMM优化的停车位分配模型与求解[J].无线电工程, 2023, 53(12):2783-2790.
[2] 王渝红,廖逸犇,宋雨妍,等.风电场内部分散式无功电压优化控制策略[J].高电压技术, 2022, 48(12):5047-5056.DOI:10.13336/j.1003-6520.hve.20211158.
[3] 徐梦珂,许道云,魏明俊.基于非负矩阵分解的低秩矩阵恢复模型[J].计算机与数字工程, 2017, 45(6):6.DOI:10.3969/j.issn.1672-9722.2017.06.002.
📣 部分代码
🎈 部分理论引用网络文献,若有侵权联系博主删除
👇 关注我领取海量matlab电子书和数学建模资料
🏆团队擅长辅导定制多种科研领域MATLAB仿真,助力科研梦:
🌈 各类智能优化算法改进及应用
生产调度、经济调度、装配线调度、充电优化、车间调度、发车优化、水库调度、三维装箱、物流选址、货位优化、公交排班优化、充电桩布局优化、车间布局优化、集装箱船配载优化、水泵组合优化、解医疗资源分配优化、设施布局优化、可视域基站和无人机选址优化、背包问题、 风电场布局、时隙分配优化、 最佳分布式发电单元分配、多阶段管道维修、 工厂-中心-需求点三级选址问题、 应急生活物质配送中心选址、 基站选址、 道路灯柱布置、 枢纽节点部署、 输电线路台风监测装置、 集装箱调度、 机组优化、 投资优化组合、云服务器组合优化、 天线线性阵列分布优化、CVRP问题、VRPPD问题、多中心VRP问题、多层网络的VRP问题、多中心多车型的VRP问题、 动态VRP问题、双层车辆路径规划(2E-VRP)、充电车辆路径规划(EVRP)、油电混合车辆路径规划、混合流水车间问题、 订单拆分调度问题、 公交车的调度排班优化问题、航班摆渡车辆调度问题、选址路径规划问题、港口调度、港口岸桥调度、停机位分配、机场航班调度、泄漏源定位
🌈 机器学习和深度学习时序、回归、分类、聚类和降维
2.1 bp时序、回归预测和分类
2.2 ENS声神经网络时序、回归预测和分类
2.3 SVM/CNN-SVM/LSSVM/RVM支持向量机系列时序、回归预测和分类
2.4 CNN|TCN|GCN卷积神经网络系列时序、回归预测和分类
2.5 ELM/KELM/RELM/DELM极限学习机系列时序、回归预测和分类
2.6 GRU/Bi-GRU/CNN-GRU/CNN-BiGRU门控神经网络时序、回归预测和分类
2.7 ELMAN递归神经网络时序、回归\预测和分类
2.8 LSTM/BiLSTM/CNN-LSTM/CNN-BiLSTM/长短记忆神经网络系列时序、回归预测和分类
2.9 RBF径向基神经网络时序、回归预测和分类
2.10 DBN深度置信网络时序、回归预测和分类
2.11 FNN模糊神经网络时序、回归预测
2.12 RF随机森林时序、回归预测和分类
2.13 BLS宽度学习时序、回归预测和分类
2.14 PNN脉冲神经网络分类
2.15 模糊小波神经网络预测和分类
2.16 时序、回归预测和分类
2.17 时序、回归预测预测和分类
2.18 XGBOOST集成学习时序、回归预测预测和分类
2.19 Transform各类组合时序、回归预测预测和分类
方向涵盖风电预测、光伏预测、电池寿命预测、辐射源识别、交通流预测、负荷预测、股价预测、PM2.5浓度预测、电池健康状态预测、用电量预测、水体光学参数反演、NLOS信号识别、地铁停车精准预测、变压器故障诊断
🌈图像处理方面
图像识别、图像分割、图像检测、图像隐藏、图像配准、图像拼接、图像融合、图像增强、图像压缩感知
🌈 路径规划方面
旅行商问题(TSP)、车辆路径问题(VRP、MVRP、CVRP、VRPTW等)、无人机三维路径规划、无人机协同、无人机编队、机器人路径规划、栅格地图路径规划、多式联运运输问题、 充电车辆路径规划(EVRP)、 双层车辆路径规划(2E-VRP)、 油电混合车辆路径规划、 船舶航迹规划、 全路径规划规划、 仓储巡逻
🌈 无人机应用方面
无人机路径规划、无人机控制、无人机编队、无人机协同、无人机任务分配、无人机安全通信轨迹在线优化、车辆协同无人机路径规划
🌈 通信方面
传感器部署优化、通信协议优化、路由优化、目标定位优化、Dv-Hop定位优化、Leach协议优化、WSN覆盖优化、组播优化、RSSI定位优化、水声通信、通信上传下载分配
🌈 信号处理方面
信号识别、信号加密、信号去噪、信号增强、雷达信号处理、信号水印嵌入提取、肌电信号、脑电信号、信号配时优化、心电信号、DOA估计、编码译码、变分模态分解、管道泄漏、滤波器、数字信号处理+传输+分析+去噪、数字信号调制、误码率、信号估计、DTMF、信号检测
🌈电力系统方面
微电网优化、无功优化、配电网重构、储能配置、有序充电、MPPT优化、家庭用电
🌈 元胞自动机方面
交通流 人群疏散 病毒扩散 晶体生长 金属腐蚀
🌈 雷达方面
卡尔曼滤波跟踪、航迹关联、航迹融合、SOC估计、阵列优化、NLOS识别
🌈 车间调度
零等待流水车间调度问题NWFSP 、 置换流水车间调度问题PFSP、 混合流水车间调度问题HFSP 、零空闲流水车间调度问题NIFSP、分布式置换流水车间调度问题 DPFSP、阻塞流水车间调度问题BFSP
👇
3318

被折叠的 条评论
为什么被折叠?



