✅作者简介:热爱科研的Matlab仿真开发者,擅长数据处理、建模仿真、程序设计、完整代码获取、论文复现及科研仿真。
🍎 往期回顾关注个人主页:Matlab科研工作室
🍊个人信条:格物致知,完整Matlab代码及仿真咨询内容私信。
🔥 内容介绍
本研究围绕钢筋和混凝土结构中钢细长梁在位移控制下的弯曲行为,开展非线性三维有限元求解器的研究。通过阐述钢筋、混凝土和钢细长梁的材料非线性本构模型,结合几何非线性理论,构建适用于该结构的有限元分析模型。详细设计非线性三维有限元求解器的关键模块,包括单元划分、载荷与边界条件施加、非线性求解算法实现等。利用求解器对位移控制下钢细长梁弯曲的钢筋混凝土结构进行模拟分析,通过与实验数据对比验证求解器的准确性和可靠性。研究成果为钢筋混凝土结构中钢细长梁的力学性能分析提供了有效的工具,有助于深入理解结构的非线性行为,为结构设计和优化提供理论支持。
关键词
位移控制;钢细长梁;钢筋混凝土;非线性三维有限元求解器;力学性能
一、引言
1.1 研究背景与意义
钢筋混凝土结构凭借其良好的力学性能、经济性和适用性,在建筑、桥梁等工程领域得到广泛应用 。钢细长梁作为钢筋混凝土结构中的重要受力构件,其力学性能对结构的整体稳定性和承载能力有着关键影响 。在实际工程中,钢细长梁常受到弯曲荷载作用,且结构的变形往往伴随着材料非线性和几何非线性,使得其力学行为复杂多变 。位移控制加载方式能够更准确地模拟结构在实际受力过程中的变形情况,有助于深入研究结构的非线性响应 。然而,传统的分析方法难以精确考虑钢筋、混凝土和钢细长梁之间的相互作用以及材料和几何非线性因素 。因此,开发基于位移控制的非线性三维有限元求解器,对钢筋混凝土结构中钢细长梁在弯曲荷载下的力学性能进行研究,具有重要的理论意义和工程应用价值 。该求解器能够为结构设计人员提供更准确的分析工具,帮助优化结构设计,提高结构的安全性和可靠性 。
1.2 国内外研究现状
在钢筋混凝土结构有限元分析领域,国内外学者开展了大量研究 。国外在有限元理论和求解器开发方面起步较早,已开发出多种成熟的商业有限元软件,如 ANSYS、ABAQUS 等,这些软件能够对钢筋混凝土结构进行较为全面的非线性分析 。在钢细长梁研究方面,通过实验和数值模拟相结合的方法,深入探讨了其在不同荷载条件下的力学性能 。国内学者也在不断探索和创新,在钢筋混凝土材料本构模型、有限元算法改进等方面取得了显著成果 。然而,现有的研究在针对位移控制下钢细长梁弯曲的钢筋混凝土结构非线性分析方面,仍存在一些不足 。部分研究仅考虑单一的材料非线性或几何非线性,未能全面反映结构的真实力学行为;现有的有限元求解器在处理钢筋、混凝土和钢细长梁的复杂相互作用时,计算效率和精度有待进一步提高 。因此,开发一种专门针对位移控制下钢细长梁弯曲的钢筋混凝土结构的非线性三维有限元求解器,具有重要的研究价值 。
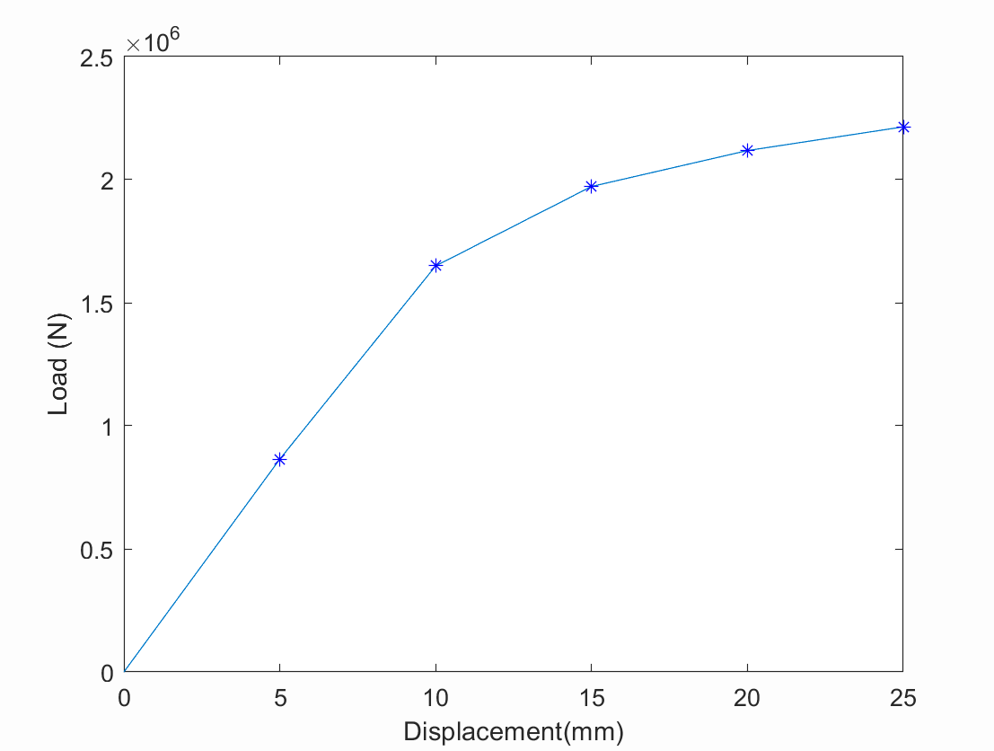
⛳️ 运行结果




📣 部分代码
🔗 参考文献
🎈 部分理论引用网络文献,若有侵权联系博主删除
👇 关注我领取海量matlab电子书和数学建模资料
🏆团队擅长辅导定制多种科研领域MATLAB仿真,助力科研梦:
🌈 各类智能优化算法改进及应用
生产调度、经济调度、装配线调度、充电优化、车间调度、发车优化、水库调度、三维装箱、物流选址、货位优化、公交排班优化、充电桩布局优化、车间布局优化、集装箱船配载优化、水泵组合优化、解医疗资源分配优化、设施布局优化、可视域基站和无人机选址优化、背包问题、 风电场布局、时隙分配优化、 最佳分布式发电单元分配、多阶段管道维修、 工厂-中心-需求点三级选址问题、 应急生活物质配送中心选址、 基站选址、 道路灯柱布置、 枢纽节点部署、 输电线路台风监测装置、 集装箱调度、 机组优化、 投资优化组合、云服务器组合优化、 天线线性阵列分布优化、CVRP问题、VRPPD问题、多中心VRP问题、多层网络的VRP问题、多中心多车型的VRP问题、 动态VRP问题、双层车辆路径规划(2E-VRP)、充电车辆路径规划(EVRP)、油电混合车辆路径规划、混合流水车间问题、 订单拆分调度问题、 公交车的调度排班优化问题、航班摆渡车辆调度问题、选址路径规划问题、港口调度、港口岸桥调度、停机位分配、机场航班调度、泄漏源定位
🌈 机器学习和深度学习时序、回归、分类、聚类和降维
2.1 bp时序、回归预测和分类
2.2 ENS声神经网络时序、回归预测和分类
2.3 SVM/CNN-SVM/LSSVM/RVM支持向量机系列时序、回归预测和分类
2.4 CNN|TCN|GCN卷积神经网络系列时序、回归预测和分类
2.5 ELM/KELM/RELM/DELM极限学习机系列时序、回归预测和分类
2.6 GRU/Bi-GRU/CNN-GRU/CNN-BiGRU门控神经网络时序、回归预测和分类
2.7 ELMAN递归神经网络时序、回归\预测和分类
2.8 LSTM/BiLSTM/CNN-LSTM/CNN-BiLSTM/长短记忆神经网络系列时序、回归预测和分类
2.9 RBF径向基神经网络时序、回归预测和分类
2.10 DBN深度置信网络时序、回归预测和分类
2.11 FNN模糊神经网络时序、回归预测
2.12 RF随机森林时序、回归预测和分类
2.13 BLS宽度学习时序、回归预测和分类
2.14 PNN脉冲神经网络分类
2.15 模糊小波神经网络预测和分类
2.16 时序、回归预测和分类
2.17 时序、回归预测预测和分类
2.18 XGBOOST集成学习时序、回归预测预测和分类
2.19 Transform各类组合时序、回归预测预测和分类
方向涵盖风电预测、光伏预测、电池寿命预测、辐射源识别、交通流预测、负荷预测、股价预测、PM2.5浓度预测、电池健康状态预测、用电量预测、水体光学参数反演、NLOS信号识别、地铁停车精准预测、变压器故障诊断
🌈图像处理方面
图像识别、图像分割、图像检测、图像隐藏、图像配准、图像拼接、图像融合、图像增强、图像压缩感知
🌈 路径规划方面
旅行商问题(TSP)、车辆路径问题(VRP、MVRP、CVRP、VRPTW等)、无人机三维路径规划、无人机协同、无人机编队、机器人路径规划、栅格地图路径规划、多式联运运输问题、 充电车辆路径规划(EVRP)、 双层车辆路径规划(2E-VRP)、 油电混合车辆路径规划、 船舶航迹规划、 全路径规划规划、 仓储巡逻
🌈 无人机应用方面
无人机路径规划、无人机控制、无人机编队、无人机协同、无人机任务分配、无人机安全通信轨迹在线优化、车辆协同无人机路径规划
🌈 通信方面
传感器部署优化、通信协议优化、路由优化、目标定位优化、Dv-Hop定位优化、Leach协议优化、WSN覆盖优化、组播优化、RSSI定位优化、水声通信、通信上传下载分配
🌈 信号处理方面
信号识别、信号加密、信号去噪、信号增强、雷达信号处理、信号水印嵌入提取、肌电信号、脑电信号、信号配时优化、心电信号、DOA估计、编码译码、变分模态分解、管道泄漏、滤波器、数字信号处理+传输+分析+去噪、数字信号调制、误码率、信号估计、DTMF、信号检测
🌈电力系统方面
微电网优化、无功优化、配电网重构、储能配置、有序充电、MPPT优化、家庭用电、电/冷/热负荷预测、电力设备故障诊断、电池管理系统(BMS)SOC/SOH估算(粒子滤波/卡尔曼滤波)、 多目标优化在电力系统调度中的应用、光伏MPPT控制算法改进(扰动观察法/电导增量法)
🌈 元胞自动机方面
交通流 人群疏散 病毒扩散 晶体生长 金属腐蚀
🌈 雷达方面
卡尔曼滤波跟踪、航迹关联、航迹融合、SOC估计、阵列优化、NLOS识别
🌈 车间调度
零等待流水车间调度问题NWFSP 、 置换流水车间调度问题PFSP、 混合流水车间调度问题HFSP 、零空闲流水车间调度问题NIFSP、分布式置换流水车间调度问题 DPFSP、阻塞流水车间调度问题BFSP
👇
1729

被折叠的 条评论
为什么被折叠?



