✅作者简介:热爱科研的Matlab仿真开发者,擅长数据处理、建模仿真、程序设计、完整代码获取、论文复现及科研仿真。
🍎 往期回顾关注个人主页:Matlab科研工作室
🍊个人信条:格物致知,完整Matlab代码及仿真咨询内容私信。
🔥 内容介绍
在军事对抗(如无人机蜂群作战)、航空管制(多架敏捷飞行器协同)及航天器编队任务中,9 个高度敏捷目标的编队跟踪是典型的复杂多目标跟踪(Multi-Target Tracking, MTT)场景。此类场景的核心挑战在于:目标运动具有高机动性(如瞬时加速度 > 10g、航向角突变)、编队内目标间距小(易出现测量混淆)、多目标运动存在耦合关联性(如编队保持策略),且测量系统易受噪声、杂波及目标遮挡影响。本文将从多目标跟踪方法的核心框架出发,围绕轨迹建模精度与测量数据处理能力两大维度,系统评估主流方法在该场景下的适用性,并提出针对性优化方向。
一、评估基础:9 个高度敏捷目标编队的场景特性与核心需求
在开展方法评估前,需先明确场景的独特性与评估指标,这是判断方法适配性的前提。
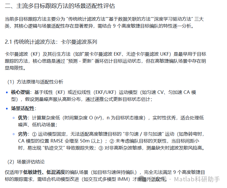
(1)目标运动特性:高敏捷性与编队关联性并存
- 高敏捷性:目标的运动状态(位置、速度、加速度)随时间快速变化,传统 “匀速 / 匀加速” 运动模型难以拟合,需支持 “机动突变” 的动态建模(如瞬时转弯、急加减速);
- 编队关联性:9 个目标通常遵循预设编队策略(如菱形、一字形),目标间存在相对位置约束(如相邻目标间距误差 < 5%),但敏捷机动时可能出现短暂编队解散与重组,增加轨迹关联难度。
(2)测量系统特性:高噪声、高混淆与部分遮挡
- 测量噪声:雷达、光电等传感器对高速运动目标的位置测量误差通常为 0.1°-1°(角度误差)或 5-20m(距离误差),且敏捷机动时误差会显著增大;
- 目标混淆:编队内目标间距小(如无人机蜂群间距 <100m),传感器易将相邻目标的测量点归为同一目标(“合并误差”),或把单个目标的多路径反射信号误判为多个目标(“分裂误差”);
- 部分遮挡:当目标运动方向与传感器视线夹角较小时,易出现前方目标遮挡后方目标的情况,导致部分目标的测量数据丢失(测量缺失率可达 10%-30%)。






四、评估总结与场景适配建议
核心结论
- 优先选择深度学习方法:在 9 个高度敏捷目标编队场景中,Trackformer 与 ByteTrack 的综合性能优于传统方法,需根据 “精度 - 实时性” 需求权衡选择;
- 必须融合编队特性:无论选择哪种方法,均需引入 “编队约束” 与 “自适应机动模型”,否则无法应对高敏捷机动与编队混淆;
- 多传感器是基础:单一传感器难以满足测量质量需求,需通过雷达 - 光电融合提升数据可靠性,减少因测量问题导致的跟踪失败。
未来研究可进一步探索 “端到端编队跟踪大模型”,通过大规模编队数据训练,实现 “运动建模 - 数据关联 - 测量补全” 的一体化优化,为更复杂的多目标编队场景(如 20 + 目标的密集编队)提供解决方案。
⛳️ 运行结果

🔗 参考文献
[1] 解炬.基于转向和车速综合控制多目标评价的智能汽车驾驶员模型研究[D].江苏大学[2025-11-20].DOI:CNKI:CDMD:2.1018.837421.
[2] 刘皓,沈毅.敏捷导弹复合控制策略[J].系统工程与电子技术, 2011, 33(4):5.DOI:10.3969/j.issn.1001-506X.2011.04.32.
[3] 郝会成.敏捷卫星任务规划问题建模及求解方法研究[D].哈尔滨工业大学,2015.
📣 部分代码
🎈 部分理论引用网络文献,若有侵权联系博主删除
👇 关注我领取海量matlab电子书和数学建模资料
🏆团队擅长辅导定制多种科研领域MATLAB仿真,助力科研梦:
🌈 各类智能优化算法改进及应用
生产调度、经济调度、装配线调度、充电优化、车间调度、发车优化、水库调度、三维装箱、物流选址、货位优化、公交排班优化、充电桩布局优化、车间布局优化、集装箱船配载优化、水泵组合优化、解医疗资源分配优化、设施布局优化、可视域基站和无人机选址优化、背包问题、 风电场布局、时隙分配优化、 最佳分布式发电单元分配、多阶段管道维修、 工厂-中心-需求点三级选址问题、 应急生活物质配送中心选址、 基站选址、 道路灯柱布置、 枢纽节点部署、 输电线路台风监测装置、 集装箱调度、 机组优化、 投资优化组合、云服务器组合优化、 天线线性阵列分布优化、CVRP问题、VRPPD问题、多中心VRP问题、多层网络的VRP问题、多中心多车型的VRP问题、 动态VRP问题、双层车辆路径规划(2E-VRP)、充电车辆路径规划(EVRP)、油电混合车辆路径规划、混合流水车间问题、 订单拆分调度问题、 公交车的调度排班优化问题、航班摆渡车辆调度问题、选址路径规划问题、港口调度、港口岸桥调度、停机位分配、机场航班调度、泄漏源定位
🌈 机器学习和深度学习时序、回归、分类、聚类和降维
2.1 bp时序、回归预测和分类
2.2 ENS声神经网络时序、回归预测和分类
2.3 SVM/CNN-SVM/LSSVM/RVM支持向量机系列时序、回归预测和分类
2.4 CNN|TCN|GCN卷积神经网络系列时序、回归预测和分类
2.5 ELM/KELM/RELM/DELM极限学习机系列时序、回归预测和分类
2.6 GRU/Bi-GRU/CNN-GRU/CNN-BiGRU门控神经网络时序、回归预测和分类
2.7 ELMAN递归神经网络时序、回归\预测和分类
2.8 LSTM/BiLSTM/CNN-LSTM/CNN-BiLSTM/长短记忆神经网络系列时序、回归预测和分类
2.9 RBF径向基神经网络时序、回归预测和分类
2.10 DBN深度置信网络时序、回归预测和分类
2.11 FNN模糊神经网络时序、回归预测
2.12 RF随机森林时序、回归预测和分类
2.13 BLS宽度学习时序、回归预测和分类
2.14 PNN脉冲神经网络分类
2.15 模糊小波神经网络预测和分类
2.16 时序、回归预测和分类
2.17 时序、回归预测预测和分类
2.18 XGBOOST集成学习时序、回归预测预测和分类
2.19 Transform各类组合时序、回归预测预测和分类
方向涵盖风电预测、光伏预测、电池寿命预测、辐射源识别、交通流预测、负荷预测、股价预测、PM2.5浓度预测、电池健康状态预测、用电量预测、水体光学参数反演、NLOS信号识别、地铁停车精准预测、变压器故障诊断
🌈图像处理方面
图像识别、图像分割、图像检测、图像隐藏、图像配准、图像拼接、图像融合、图像增强、图像压缩感知
🌈 路径规划方面
旅行商问题(TSP)、车辆路径问题(VRP、MVRP、CVRP、VRPTW等)、无人机三维路径规划、无人机协同、无人机编队、机器人路径规划、栅格地图路径规划、多式联运运输问题、 充电车辆路径规划(EVRP)、 双层车辆路径规划(2E-VRP)、 油电混合车辆路径规划、 船舶航迹规划、 全路径规划规划、 仓储巡逻
🌈 无人机应用方面
无人机路径规划、无人机控制、无人机编队、无人机协同、无人机任务分配、无人机安全通信轨迹在线优化、车辆协同无人机路径规划
🌈 通信方面
传感器部署优化、通信协议优化、路由优化、目标定位优化、Dv-Hop定位优化、Leach协议优化、WSN覆盖优化、组播优化、RSSI定位优化、水声通信、通信上传下载分配
🌈 信号处理方面
信号识别、信号加密、信号去噪、信号增强、雷达信号处理、信号水印嵌入提取、肌电信号、脑电信号、信号配时优化、心电信号、DOA估计、编码译码、变分模态分解、管道泄漏、滤波器、数字信号处理+传输+分析+去噪、数字信号调制、误码率、信号估计、DTMF、信号检测
🌈电力系统方面
微电网优化、无功优化、配电网重构、储能配置、有序充电、MPPT优化、家庭用电
🌈 元胞自动机方面
交通流 人群疏散 病毒扩散 晶体生长 金属腐蚀
🌈 雷达方面
卡尔曼滤波跟踪、航迹关联、航迹融合、SOC估计、阵列优化、NLOS识别
🌈 车间调度
零等待流水车间调度问题NWFSP 、 置换流水车间调度问题PFSP、 混合流水车间调度问题HFSP 、零空闲流水车间调度问题NIFSP、分布式置换流水车间调度问题 DPFSP、阻塞流水车间调度问题BFSP
👇
797

被折叠的 条评论
为什么被折叠?



