✅作者简介:热爱科研的Matlab仿真开发者,擅长数据处理、建模仿真、程序设计、完整代码获取、论文复现及科研仿真。
🍎 往期回顾关注个人主页:Matlab科研工作室
🍊个人信条:格物致知,完整Matlab代码及仿真咨询内容私信。
🔥 内容介绍
一、研究背景与核心需求
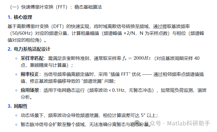
电力系统同步相量计算(即相量测量,PMU 核心功能)需实时、精准获取电压 / 电流的幅值、相位、频率等关键参数,为电网稳定控制、故障诊断、状态监测提供基础数据。但实际电力信号存在三大挑战:
- 稳态畸变:存在谐波(3、5、7 次为主)、间谐波干扰,导致信号偏离标准正弦波;
- 动态波动:负荷突变、新能源并网等场景下,信号频率会出现 ±0.5Hz 波动(偏离 50/60Hz 额定值);
- 暂态冲击:短路故障、雷击等事件会产生暂态脉冲,持续时间短(1-10ms)但幅值大,易导致相量计算偏差。
传统基于傅里叶变换的方法在动态 / 暂态场景下精度不足,因此需对比分析 FFT、窗函数法、希尔伯特 - 黄变换(HHT)、小波变换四种算法的适配性,核心需求聚焦 “稳态精度 - 动态响应 - 暂态捕捉” 三维性能指标。
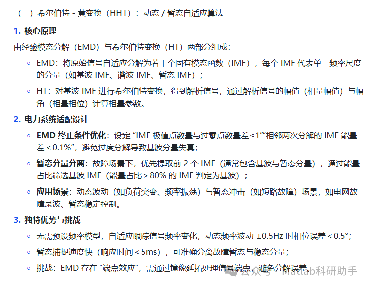
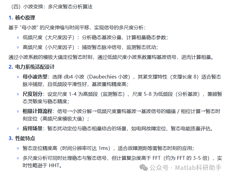
二、四种算法的原理与电力系统适配设计




三、工程应用建议与优化方向
(一)算法选型指南
- 常规 PMU(稳态监测):优先选择 “窗函数法(汉明窗)”,兼顾精度与实时性,适配配电网、常规发电厂;
- 动态 PMU(新能源并网):选择 HHT,应对风电 / 光伏出力波动导致的频率波动,适配新能源基地;
- 暂态 PMU(故障诊断):选择小波变换,精准定位故障时刻与暂态扰动,适配输电线路、变电站;
- 低成本场景(如用户侧监测):选择 FFT,以较低精度换取硬件成本降低。
(二)算法融合优化
- FFT-HHT 混合算法:稳态时用 FFT 快速计算相量,检测到频率波动>0.1Hz 时切换至 HHT,平衡实时性与动态精度;
- 小波 - HHT 融合:小波变换定位暂态时刻,HHT 分离暂态与稳态分量,提升故障场景下的相量计算鲁棒性;
- 窗函数 - 插值结合:在窗函数法基础上加入二次插值,进一步降低动态频率波动导致的误差,适用于谐波含量高的场景。
(三)工程实现注意事项
- 采样同步:所有算法需依赖 GPS 同步采样(时间同步误差<1μs),避免采样不同步导致的相位偏差;
- 参数调试:HHT 需优化 EMD 分解层数(通常 5-8 层),小波变换需确定尺度划分(根据信号频率范围调整);
- 硬件适配:HHT 与小波变换需高性能处理器(如 FPGA、DSP)支撑,FFT 可在低成本 MCU 上实现。
四、研究价值与未来方向
(一)实践价值
- 为不同电力场景的 PMU 算法选型提供量化依据,解决传统单一算法 “一刀切” 导致的精度不足问题;
- 提出的融合算法可直接应用于新一代 PMU 研发,提升电网动态监测与暂态控制能力,助力新型电力系统建设。
(二)未来研究方向
- 深度学习融合:将 HHT 的 IMF 分解与 CNN 结合,通过神经网络优化 IMF 筛选,减少人工干预;
- 轻量化设计:针对 HHT 实时性不足问题,采用硬件加速(如 GPU 并行计算 EMD),将计算延迟降低至 1ms 以内;
- 多源数据融合:结合 PMU、SCADA、暂态录波数据,用多算法融合提升复杂场景(如连锁故障)下的相量计算可靠性。
⛳️ 运行结果





🔗 参考文献
[1] 田振,周沫,肖春生.基于希尔伯特-黄变换的海杂波特性分析[J].火力与指挥控制, 2012, 37(10):3.DOI:10.3969/j.issn.1002-0640.2012.10.024.
[2] 田振,周沫,肖春生.基于希尔伯特-黄变换的海杂波特性分析[J].火力与指挥控制, 2012, 037(010):93-95.
[3] 王姣.希尔伯特黄变换在地震数据处理中的应用[J].中国石油大学(华东), 2013.
📣 部分代码
🎈 部分理论引用网络文献,若有侵权联系博主删除
👇 关注我领取海量matlab电子书和数学建模资料
🏆团队擅长辅导定制多种科研领域MATLAB仿真,助力科研梦:
🌈 各类智能优化算法改进及应用
生产调度、经济调度、装配线调度、充电优化、车间调度、发车优化、水库调度、三维装箱、物流选址、货位优化、公交排班优化、充电桩布局优化、车间布局优化、集装箱船配载优化、水泵组合优化、解医疗资源分配优化、设施布局优化、可视域基站和无人机选址优化、背包问题、 风电场布局、时隙分配优化、 最佳分布式发电单元分配、多阶段管道维修、 工厂-中心-需求点三级选址问题、 应急生活物质配送中心选址、 基站选址、 道路灯柱布置、 枢纽节点部署、 输电线路台风监测装置、 集装箱调度、 机组优化、 投资优化组合、云服务器组合优化、 天线线性阵列分布优化、CVRP问题、VRPPD问题、多中心VRP问题、多层网络的VRP问题、多中心多车型的VRP问题、 动态VRP问题、双层车辆路径规划(2E-VRP)、充电车辆路径规划(EVRP)、油电混合车辆路径规划、混合流水车间问题、 订单拆分调度问题、 公交车的调度排班优化问题、航班摆渡车辆调度问题、选址路径规划问题、港口调度、港口岸桥调度、停机位分配、机场航班调度、泄漏源定位
🌈 机器学习和深度学习时序、回归、分类、聚类和降维
2.1 bp时序、回归预测和分类
2.2 ENS声神经网络时序、回归预测和分类
2.3 SVM/CNN-SVM/LSSVM/RVM支持向量机系列时序、回归预测和分类
2.4 CNN|TCN|GCN卷积神经网络系列时序、回归预测和分类
2.5 ELM/KELM/RELM/DELM极限学习机系列时序、回归预测和分类
2.6 GRU/Bi-GRU/CNN-GRU/CNN-BiGRU门控神经网络时序、回归预测和分类
2.7 ELMAN递归神经网络时序、回归\预测和分类
2.8 LSTM/BiLSTM/CNN-LSTM/CNN-BiLSTM/长短记忆神经网络系列时序、回归预测和分类
2.9 RBF径向基神经网络时序、回归预测和分类
2.10 DBN深度置信网络时序、回归预测和分类
2.11 FNN模糊神经网络时序、回归预测
2.12 RF随机森林时序、回归预测和分类
2.13 BLS宽度学习时序、回归预测和分类
2.14 PNN脉冲神经网络分类
2.15 模糊小波神经网络预测和分类
2.16 时序、回归预测和分类
2.17 时序、回归预测预测和分类
2.18 XGBOOST集成学习时序、回归预测预测和分类
2.19 Transform各类组合时序、回归预测预测和分类
方向涵盖风电预测、光伏预测、电池寿命预测、辐射源识别、交通流预测、负荷预测、股价预测、PM2.5浓度预测、电池健康状态预测、用电量预测、水体光学参数反演、NLOS信号识别、地铁停车精准预测、变压器故障诊断
🌈图像处理方面
图像识别、图像分割、图像检测、图像隐藏、图像配准、图像拼接、图像融合、图像增强、图像压缩感知
🌈 路径规划方面
旅行商问题(TSP)、车辆路径问题(VRP、MVRP、CVRP、VRPTW等)、无人机三维路径规划、无人机协同、无人机编队、机器人路径规划、栅格地图路径规划、多式联运运输问题、 充电车辆路径规划(EVRP)、 双层车辆路径规划(2E-VRP)、 油电混合车辆路径规划、 船舶航迹规划、 全路径规划规划、 仓储巡逻
🌈 无人机应用方面
无人机路径规划、无人机控制、无人机编队、无人机协同、无人机任务分配、无人机安全通信轨迹在线优化、车辆协同无人机路径规划
🌈 通信方面
传感器部署优化、通信协议优化、路由优化、目标定位优化、Dv-Hop定位优化、Leach协议优化、WSN覆盖优化、组播优化、RSSI定位优化、水声通信、通信上传下载分配
🌈 信号处理方面
信号识别、信号加密、信号去噪、信号增强、雷达信号处理、信号水印嵌入提取、肌电信号、脑电信号、信号配时优化、心电信号、DOA估计、编码译码、变分模态分解、管道泄漏、滤波器、数字信号处理+传输+分析+去噪、数字信号调制、误码率、信号估计、DTMF、信号检测
🌈电力系统方面
微电网优化、无功优化、配电网重构、储能配置、有序充电、MPPT优化、家庭用电
🌈 元胞自动机方面
交通流 人群疏散 病毒扩散 晶体生长 金属腐蚀
🌈 雷达方面
卡尔曼滤波跟踪、航迹关联、航迹融合、SOC估计、阵列优化、NLOS识别
🌈 车间调度
零等待流水车间调度问题NWFSP 、 置换流水车间调度问题PFSP、 混合流水车间调度问题HFSP 、零空闲流水车间调度问题NIFSP、分布式置换流水车间调度问题 DPFSP、阻塞流水车间调度问题BFSP
👇
1万+

被折叠的 条评论
为什么被折叠?



