✅作者简介:热爱科研的Matlab仿真开发者,擅长数据处理、建模仿真、程序设计、完整代码获取、论文复现及科研仿真。
🍎 往期回顾关注个人主页:Matlab科研工作室
🍊个人信条:格物致知,完整Matlab代码及仿真咨询内容私信。
🔥 内容介绍
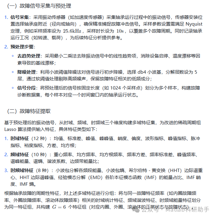
在工业生产领域,旋转机械作为核心设备,其运行状态直接决定了生产效率与安全。轴承作为旋转机械的关键零部件,承担着传递载荷、减少摩擦的重要作用,却因长期处于高速、重载、交变应力的复杂工况下,极易发生磨损、剥落、裂纹等故障。据统计,旋转机械故障中约 30% 源于轴承失效,且故障初期特征微弱、易被噪声掩盖,若未能及时诊断,可能引发设备停机、生产中断甚至安全事故,造成巨大的经济损失。
传统的轴承故障诊断方法,如振动信号时域分析、频域分析等,在处理非平稳、强噪声背景下的故障信号时,存在特征提取精度低、抗干扰能力弱的局限性。而稀疏正则化方法凭借其出色的特征选择与降噪能力,为轴承故障诊断提供了新的思路。其中,Lasso 算法通过 L1 正则化实现特征稀疏选择,但忽略了特征间的关联性;组 Lasso 算法虽能对具有内在关联的特征组进行整体选择,却无法捕捉轴承故障信号的周期性特征。
改进的稀疏周期组 Lasso 算法,在传统组 Lasso 的基础上,融入稀疏性约束与周期特性挖掘机制,既能对故障信号中具有关联性的特征组进行整体筛选,剔除冗余信息,又能精准捕捉轴承故障特有的周期性冲击信号,有效提升故障特征提取的准确性与鲁棒性。将该算法应用于轴承故障诊断,可为设备健康状态监测与故障预警提供科学、可靠的技术支撑,具有重要的工程应用价值。
二、改进的稀疏周期组 Lasso 算法原理
(一)算法核心思想
轴承故障信号具有显著的周期性特征,例如滚动体剥落故障会导致振动信号呈现周期性冲击脉冲。改进的稀疏周期组 Lasso 算法的核心思想的是:以 “特征组” 为基本处理单元,将具有相同周期属性或物理关联的故障特征划分为同一特征组,通过组层面的正则化约束实现特征组的整体选择,同时引入个体稀疏正则化剔除组内冗余特征,最终精准提取与故障直接相关的周期性特征。
该算法突破了传统稀疏方法 “孤立选特征” 的局限,充分利用轴承故障信号的周期性与特征关联性,在强噪声背景下仍能高效筛选有效特征,为后续故障识别奠定基础。


三、基于改进稀疏周期组 Lasso 的轴承故障诊断框架


⛳️ 运行结果

🔗 参考文献
[1] 程梓轩,黄燕琪,黄晓媚,等.不同类型小波滤波对影像组学特征相关性和诊断效能的影响[J].中南大学学报:医学版, 2019(3):7.DOI:10.11817/j.issn.1672-7347.2019.03.003.
[2] 陈江鹏,彭斌,文雯,等.微阵列数据中的先验信息对基于LASSO变量选择方法影响的模拟研究[J].中国卫生统计, 2015, 32(3):4.DOI:CNKI:SUN:ZGWT.0.2015-03-011.
[3] 刘可真,陈勇.电力系统潮流计算的Matlab程序改进方法[J].科技创新导报, 2008(24):2.DOI:CNKI:SUN:ZXDB.0.2008-24-029.
📣 部分代码
🎈 部分理论引用网络文献,若有侵权联系博主删除
👇 关注我领取海量matlab电子书和数学建模资料
🏆团队擅长辅导定制多种科研领域MATLAB仿真,助力科研梦:
🌈 各类智能优化算法改进及应用
生产调度、经济调度、装配线调度、充电优化、车间调度、发车优化、水库调度、三维装箱、物流选址、货位优化、公交排班优化、充电桩布局优化、车间布局优化、集装箱船配载优化、水泵组合优化、解医疗资源分配优化、设施布局优化、可视域基站和无人机选址优化、背包问题、 风电场布局、时隙分配优化、 最佳分布式发电单元分配、多阶段管道维修、 工厂-中心-需求点三级选址问题、 应急生活物质配送中心选址、 基站选址、 道路灯柱布置、 枢纽节点部署、 输电线路台风监测装置、 集装箱调度、 机组优化、 投资优化组合、云服务器组合优化、 天线线性阵列分布优化、CVRP问题、VRPPD问题、多中心VRP问题、多层网络的VRP问题、多中心多车型的VRP问题、 动态VRP问题、双层车辆路径规划(2E-VRP)、充电车辆路径规划(EVRP)、油电混合车辆路径规划、混合流水车间问题、 订单拆分调度问题、 公交车的调度排班优化问题、航班摆渡车辆调度问题、选址路径规划问题、港口调度、港口岸桥调度、停机位分配、机场航班调度、泄漏源定位
🌈 机器学习和深度学习时序、回归、分类、聚类和降维
2.1 bp时序、回归预测和分类
2.2 ENS声神经网络时序、回归预测和分类
2.3 SVM/CNN-SVM/LSSVM/RVM支持向量机系列时序、回归预测和分类
2.4 CNN|TCN|GCN卷积神经网络系列时序、回归预测和分类
2.5 ELM/KELM/RELM/DELM极限学习机系列时序、回归预测和分类
2.6 GRU/Bi-GRU/CNN-GRU/CNN-BiGRU门控神经网络时序、回归预测和分类
2.7 ELMAN递归神经网络时序、回归\预测和分类
2.8 LSTM/BiLSTM/CNN-LSTM/CNN-BiLSTM/长短记忆神经网络系列时序、回归预测和分类
2.9 RBF径向基神经网络时序、回归预测和分类
2.10 DBN深度置信网络时序、回归预测和分类
2.11 FNN模糊神经网络时序、回归预测
2.12 RF随机森林时序、回归预测和分类
2.13 BLS宽度学习时序、回归预测和分类
2.14 PNN脉冲神经网络分类
2.15 模糊小波神经网络预测和分类
2.16 时序、回归预测和分类
2.17 时序、回归预测预测和分类
2.18 XGBOOST集成学习时序、回归预测预测和分类
2.19 Transform各类组合时序、回归预测预测和分类
方向涵盖风电预测、光伏预测、电池寿命预测、辐射源识别、交通流预测、负荷预测、股价预测、PM2.5浓度预测、电池健康状态预测、用电量预测、水体光学参数反演、NLOS信号识别、地铁停车精准预测、变压器故障诊断
🌈图像处理方面
图像识别、图像分割、图像检测、图像隐藏、图像配准、图像拼接、图像融合、图像增强、图像压缩感知
🌈 路径规划方面
旅行商问题(TSP)、车辆路径问题(VRP、MVRP、CVRP、VRPTW等)、无人机三维路径规划、无人机协同、无人机编队、机器人路径规划、栅格地图路径规划、多式联运运输问题、 充电车辆路径规划(EVRP)、 双层车辆路径规划(2E-VRP)、 油电混合车辆路径规划、 船舶航迹规划、 全路径规划规划、 仓储巡逻
🌈 无人机应用方面
无人机路径规划、无人机控制、无人机编队、无人机协同、无人机任务分配、无人机安全通信轨迹在线优化、车辆协同无人机路径规划
🌈 通信方面
传感器部署优化、通信协议优化、路由优化、目标定位优化、Dv-Hop定位优化、Leach协议优化、WSN覆盖优化、组播优化、RSSI定位优化、水声通信、通信上传下载分配
🌈 信号处理方面
信号识别、信号加密、信号去噪、信号增强、雷达信号处理、信号水印嵌入提取、肌电信号、脑电信号、信号配时优化、心电信号、DOA估计、编码译码、变分模态分解、管道泄漏、滤波器、数字信号处理+传输+分析+去噪、数字信号调制、误码率、信号估计、DTMF、信号检测
🌈电力系统方面
微电网优化、无功优化、配电网重构、储能配置、有序充电、MPPT优化、家庭用电
🌈 元胞自动机方面
交通流 人群疏散 病毒扩散 晶体生长 金属腐蚀
🌈 雷达方面
卡尔曼滤波跟踪、航迹关联、航迹融合、SOC估计、阵列优化、NLOS识别
🌈 车间调度
零等待流水车间调度问题NWFSP 、 置换流水车间调度问题PFSP、 混合流水车间调度问题HFSP 、零空闲流水车间调度问题NIFSP、分布式置换流水车间调度问题 DPFSP、阻塞流水车间调度问题BFSP
👇
改进稀疏周期组Lasso轴承故障诊断
389

被折叠的 条评论
为什么被折叠?



