✅作者简介:热爱科研的Matlab仿真开发者,擅长数据处理、建模仿真、程序设计、完整代码获取、论文复现及科研仿真。
🍎 往期回顾关注个人主页:Matlab科研工作室
🍊个人信条:格物致知,完整Matlab代码及仿真咨询内容私信。
🔥 内容介绍
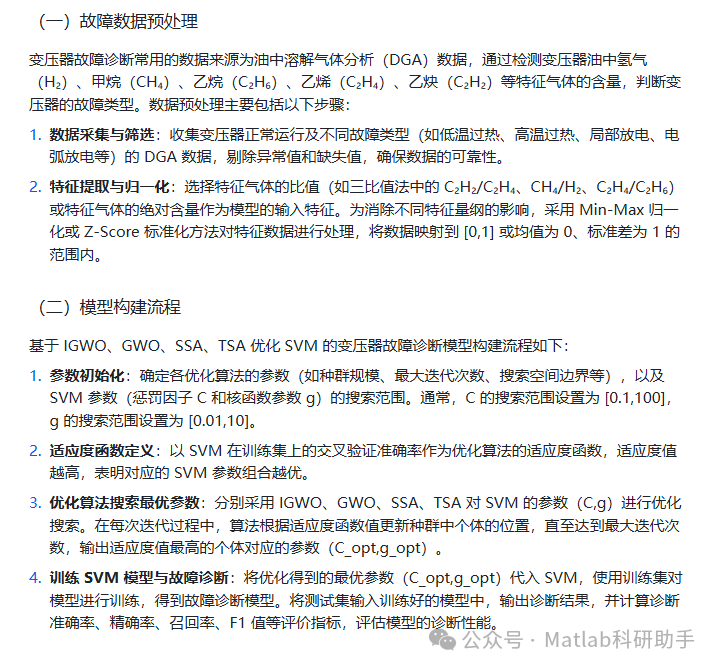
电力变压器作为电力系统中的核心设备,其运行状态直接关系到整个电网的安全、稳定与可靠运行。变压器在长期运行过程中,受到电、热、机械力以及环境因素的综合作用,容易出现绝缘老化、局部放电、铁芯故障等各类故障。若能及时、准确地诊断出变压器的故障类型,采取有效的维护措施,可显著降低故障停机时间,减少经济损失,保障电力系统的正常供电。
传统的变压器故障诊断方法如三比值法,存在编码缺失、诊断准确率不高、对复杂故障场景适应性差等问题。随着机器学习技术的快速发展,支持向量机(SVM)因其在小样本、非线性数据分类问题上的独特优势,被广泛应用于变压器故障诊断领域。然而,SVM 模型的性能高度依赖于其关键参数(如惩罚因子 C 和核函数参数 g)的选择,参数选择不当会导致模型出现过拟合或欠拟合现象,严重影响诊断效果。
为解决 SVM 参数优化问题,众多智能优化算法被引入,其中灰狼优化算法(GWO)凭借其结构简单、收敛速度较快、参数设置少等优点受到关注。但标准 GWO 在处理复杂优化问题时,存在后期收敛速度减慢、易陷入局部最优解的缺陷。此外,麻雀搜索算法(SSA)、金枪鱼群算法(TSA)等新型优化算法也展现出良好的优化性能。因此,深入研究改进灰狼算法(IGWO)、标准 GWO、SSA、TSA 等优化算法优化 SVM 的变压器故障诊断模型,对于提高诊断准确率、推动电力设备故障诊断技术的发展具有重要的理论与实际意义。
二、相关算法原理




四、结论与展望
(一)研究结论
- 改进灰狼算法(IGWO)通过优化收敛因子和引入混沌扰动,有效改善了标准 GWO 易陷入局部最优、后期收敛速度慢的缺陷,在 SVM 参数优化问题上表现出更优的搜索性能。
- 基于 IGWO 优化 SVM 的变压器故障诊断模型(IGWO-SVM)在 DGA 数据集上的诊断准确率达到 96.7%,显著高于 GWO-SVM、SSA-SVM 和 TSA-SVM 模型,能够准确识别变压器的正常状态和各类故障类型,具有较高的实用价值。
- 四种优化算法优化 SVM 的模型均能实现变压器故障诊断,但 IGWO-SVM 模型在收敛性能和诊断准确性上更具优势,为变压器故障诊断提供了一种有效的新方法。
(二)未来展望
- 可进一步扩大实验数据集的规模和多样性,结合变压器的运行负荷、油温、油位等多源数据,构建多特征融合的故障诊断模型,提高模型的泛化能力和诊断精度。
- 探索将深度学习算法(如卷积神经网络、长短期记忆网络)与优化 SVM 模型相结合,充分利用深度学习强大的特征提取能力和 SVM 的分类优势,进一步提升变压器故障诊断的智能化水平。
- 针对电力系统中变压器的实时监测需求,研究基于 IGWO-SVM 的在线故障诊断系统,实现故障的实时预警和快速诊断,为电力设备的状态检修提供技术支持。
⛳️ 运行结果


🔗 参考文献
[1] 李锦,陈静,肖纯,等.基于TLGWO-SVM的光纤Bragg光栅传感器故障诊断[J].武汉理工大学学报, 2024, 46(6):129-136.
[2] 欧阳鑫,李志斌.基于样本扩充和特征优选的IGWO优化SVM的变压器故障诊断技术[J].电力系统保护与控制, 2023, 51(18):11-20.
[3] 谢国民,蔺晓雨.基于改进SSA优化MDS-SVM的变压器故障诊断方法[J].控制与决策, 2023.DOI:10.13195/j.kzyjc.2021.1437.
📣 部分代码
🎈 部分理论引用网络文献,若有侵权联系博主删除
👇 关注我领取海量matlab电子书和数学建模资料
🏆团队擅长辅导定制多种科研领域MATLAB仿真,助力科研梦:
🌈 各类智能优化算法改进及应用
生产调度、经济调度、装配线调度、充电优化、车间调度、发车优化、水库调度、三维装箱、物流选址、货位优化、公交排班优化、充电桩布局优化、车间布局优化、集装箱船配载优化、水泵组合优化、解医疗资源分配优化、设施布局优化、可视域基站和无人机选址优化、背包问题、 风电场布局、时隙分配优化、 最佳分布式发电单元分配、多阶段管道维修、 工厂-中心-需求点三级选址问题、 应急生活物质配送中心选址、 基站选址、 道路灯柱布置、 枢纽节点部署、 输电线路台风监测装置、 集装箱调度、 机组优化、 投资优化组合、云服务器组合优化、 天线线性阵列分布优化、CVRP问题、VRPPD问题、多中心VRP问题、多层网络的VRP问题、多中心多车型的VRP问题、 动态VRP问题、双层车辆路径规划(2E-VRP)、充电车辆路径规划(EVRP)、油电混合车辆路径规划、混合流水车间问题、 订单拆分调度问题、 公交车的调度排班优化问题、航班摆渡车辆调度问题、选址路径规划问题、港口调度、港口岸桥调度、停机位分配、机场航班调度、泄漏源定位
🌈 机器学习和深度学习时序、回归、分类、聚类和降维
2.1 bp时序、回归预测和分类
2.2 ENS声神经网络时序、回归预测和分类
2.3 SVM/CNN-SVM/LSSVM/RVM支持向量机系列时序、回归预测和分类
2.4 CNN|TCN|GCN卷积神经网络系列时序、回归预测和分类
2.5 ELM/KELM/RELM/DELM极限学习机系列时序、回归预测和分类
2.6 GRU/Bi-GRU/CNN-GRU/CNN-BiGRU门控神经网络时序、回归预测和分类
2.7 ELMAN递归神经网络时序、回归\预测和分类
2.8 LSTM/BiLSTM/CNN-LSTM/CNN-BiLSTM/长短记忆神经网络系列时序、回归预测和分类
2.9 RBF径向基神经网络时序、回归预测和分类
2.10 DBN深度置信网络时序、回归预测和分类
2.11 FNN模糊神经网络时序、回归预测
2.12 RF随机森林时序、回归预测和分类
2.13 BLS宽度学习时序、回归预测和分类
2.14 PNN脉冲神经网络分类
2.15 模糊小波神经网络预测和分类
2.16 时序、回归预测和分类
2.17 时序、回归预测预测和分类
2.18 XGBOOST集成学习时序、回归预测预测和分类
2.19 Transform各类组合时序、回归预测预测和分类
方向涵盖风电预测、光伏预测、电池寿命预测、辐射源识别、交通流预测、负荷预测、股价预测、PM2.5浓度预测、电池健康状态预测、用电量预测、水体光学参数反演、NLOS信号识别、地铁停车精准预测、变压器故障诊断
🌈图像处理方面
图像识别、图像分割、图像检测、图像隐藏、图像配准、图像拼接、图像融合、图像增强、图像压缩感知
🌈 路径规划方面
旅行商问题(TSP)、车辆路径问题(VRP、MVRP、CVRP、VRPTW等)、无人机三维路径规划、无人机协同、无人机编队、机器人路径规划、栅格地图路径规划、多式联运运输问题、 充电车辆路径规划(EVRP)、 双层车辆路径规划(2E-VRP)、 油电混合车辆路径规划、 船舶航迹规划、 全路径规划规划、 仓储巡逻
🌈 无人机应用方面
无人机路径规划、无人机控制、无人机编队、无人机协同、无人机任务分配、无人机安全通信轨迹在线优化、车辆协同无人机路径规划
🌈 通信方面
传感器部署优化、通信协议优化、路由优化、目标定位优化、Dv-Hop定位优化、Leach协议优化、WSN覆盖优化、组播优化、RSSI定位优化、水声通信、通信上传下载分配
🌈 信号处理方面
信号识别、信号加密、信号去噪、信号增强、雷达信号处理、信号水印嵌入提取、肌电信号、脑电信号、信号配时优化、心电信号、DOA估计、编码译码、变分模态分解、管道泄漏、滤波器、数字信号处理+传输+分析+去噪、数字信号调制、误码率、信号估计、DTMF、信号检测
🌈电力系统方面
微电网优化、无功优化、配电网重构、储能配置、有序充电、MPPT优化、家庭用电
🌈 元胞自动机方面
交通流 人群疏散 病毒扩散 晶体生长 金属腐蚀
🌈 雷达方面
卡尔曼滤波跟踪、航迹关联、航迹融合、SOC估计、阵列优化、NLOS识别
🌈 车间调度
零等待流水车间调度问题NWFSP 、 置换流水车间调度问题PFSP、 混合流水车间调度问题HFSP 、零空闲流水车间调度问题NIFSP、分布式置换流水车间调度问题 DPFSP、阻塞流水车间调度问题BFSP
👇
IGWO-SVM变压器故障诊断研究
1771

被折叠的 条评论
为什么被折叠?



