✅作者简介:热爱科研的Matlab仿真开发者,擅长数据处理、建模仿真、程序设计、完整代码获取、论文复现及科研仿真。
🍎 往期回顾关注个人主页:Matlab科研工作室
🍊个人信条:格物致知,完整Matlab代码及仿真咨询内容私信。
🔥 内容介绍
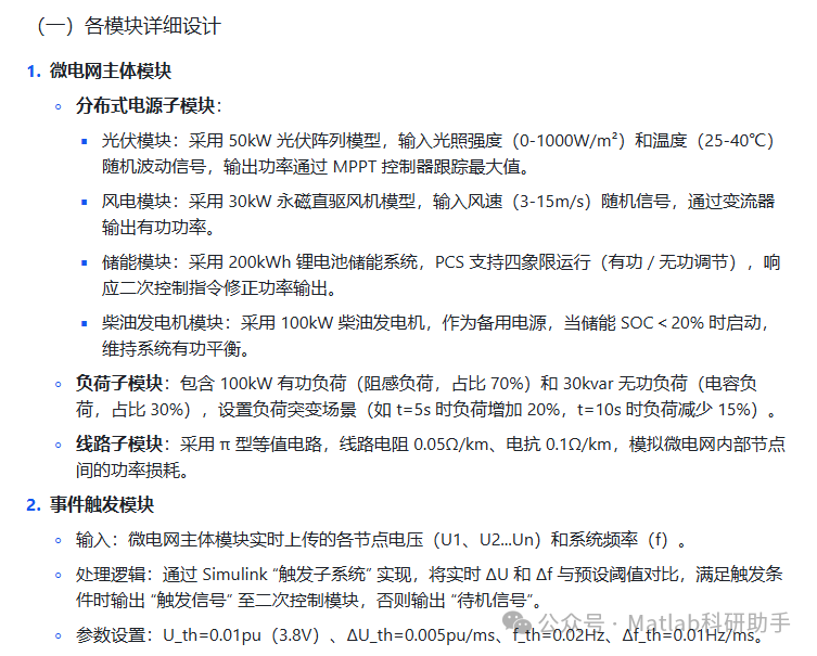
孤岛微电网因脱离大电网支撑,其电压与频率稳定性易受分布式电源(如光伏、风电)出力波动和负荷变化影响。传统二次控制多采用周期采样方式,存在通信资源浪费、控制延迟等问题。事件触发机制通过预设触发条件,仅在系统状态偏离阈值时执行控制指令,可显著提升控制效率。本仿真模型旨在融合事件触发机制与二次协同控制策略,实现孤岛微电网电压与频率的精准、高效调控,为实际系统设计提供理论支撑与仿真验证平台。
二、孤岛微电网特性与控制需求分析
(一)孤岛微电网核心特性
- 功率平衡脆弱性:无大电网功率支撑,分布式电源出力随机性(如光伏受光照、风电受风速影响)与负荷波动易导致功率失衡,引发电压偏差(通常要求 ±2% 额定电压)和频率偏移(通常要求 ±0.5Hz 额定频率)。
- 多源异构性:包含光伏逆变器、风电变流器、储能变流器(PCS)及柴油发电机等设备,各设备控制逻辑差异大,需协同调度以避免控制冲突。
- 通信带宽受限:孤岛微电网常部署于偏远地区,通信设施简陋,传统周期控制(如每秒采样 10 次)易造成数据拥堵,影响控制实时性。
(二)二次控制核心需求
- 电压恢复:消除一次控制(如下垂控制)产生的稳态电压偏差,使各节点电压回归额定值(如 380V/220V)。
- 频率同步:抑制负荷突变或电源出力波动导致的频率波动,维持系统频率稳定(如 50Hz)。
- 资源优化:在保证控制精度的前提下,减少通信数据量与控制指令执行次数,降低设备能耗与通信成本。
三、事件触发机制与二次协同控制策略设计
(一)事件触发机制原理与触发条件设计
- 核心原理:设定系统状态(电压偏差 ΔU、频率偏差 Δf)的触发阈值,当 ΔU 或 Δf 超过阈值,或状态变化率(如 dΔU/dt、dΔf/dt)达到临界值时,触发二次控制指令传输与执行;反之则暂停控制,仅持续监测状态。
- 触发条件公式:
- 电压触发条件:|ΔU (k)| ≥ U_th 或 |ΔU (k) - ΔU (k-1)| ≥ ΔU_th(U_th 为电压偏差阈值,如 0.01pu;ΔU_th 为电压变化率阈值,如 0.005pu/ms)
- 频率触发条件:|Δf (k)| ≥ f_th 或 |Δf (k) - Δf (k-1)| ≥ Δf_th(f_th 为频率偏差阈值,如 0.02Hz;Δf_th 为频率变化率阈值,如 0.01Hz/ms)
- 注:k 为采样时刻,pu 为标幺值,基于微电网额定参数计算。
(二)二次电压与频率协同控制逻辑
- 分层控制架构:
- 一次控制:采用改进下垂控制(P-f 下垂、Q-U 下垂),快速响应功率波动(响应时间<100ms),为二次控制争取调节时间。
- 二次控制:基于事件触发机制,接收各分布式电源与负荷节点的状态反馈,通过协同算法计算电压补偿量 ΔU_ref 和频率补偿量 Δf_ref,下发至一次控制环节修正下垂系数。
- 协同控制算法:
- 以 “电压优先、频率协同” 为原则,当电压偏差与频率偏差同时存在时,优先调节储能 PCS 输出无功功率修正电压(储能响应速度快,<50ms),再通过柴油发电机或储能有功功率调节频率。
- 采用比例积分(PI)控制器优化补偿量,公式如下:
ΔU_ref = Kp_U×ΔU + Ki_U×∫ΔUdt(Kp_U、Ki_U 为电压 PI 参数,通过仿真整定)
Δf_ref = Kp_f×Δf + Ki_f×∫Δfdt(Kp_f、Ki_f 为频率 PI 参数,同理整定)
四、仿真模型搭建(基于 MATLAB/Simulink)


四、模型拓展与应用展望
- 多微电网协同:可扩展至互联孤岛微电网场景,通过区域事件触发阈值协同,实现多系统电压 / 频率同步;
- 不确定性优化:引入鲁棒控制算法,优化触发阈值与 PI 参数,提升模型对极端天气(如暴雨、台风)的抗干扰能力;
- 硬件在环(HIL)测试:将仿真模型与实际储能 PCS、逆变器硬件对接,验证控制策略在物理系统中的可行性,为工程落地提供更直接的支撑。
⛳️ 运行结果




🔗 参考文献
[1] 于永进,孙国强,樊英杰.基于动态事件触发机制的孤岛微电网频率控制方法研究[J].电力系统保护与控制, 2024, 52(20):60-71.
[2] 杨建军.抵御拒绝服务攻击的孤岛微电网分布式二次控制策略研究[D].东北大学,2022.
[3] 董家伟,龚春阳,包俊,等.事件触发改进一致性算法的孤岛运行多逆变器微电网系统分布式二次调频方法[J].中国电机工程学报, 2024, 44(2):476-488.DOI:10.13334/j.0258-8013.pcsee.222048.
📣 部分代码
🎈 部分理论引用网络文献,若有侵权联系博主删除
👇 关注我领取海量matlab电子书和数学建模资料
🏆团队擅长辅导定制多种科研领域MATLAB仿真,助力科研梦:
🌈 各类智能优化算法改进及应用
生产调度、经济调度、装配线调度、充电优化、车间调度、发车优化、水库调度、三维装箱、物流选址、货位优化、公交排班优化、充电桩布局优化、车间布局优化、集装箱船配载优化、水泵组合优化、解医疗资源分配优化、设施布局优化、可视域基站和无人机选址优化、背包问题、 风电场布局、时隙分配优化、 最佳分布式发电单元分配、多阶段管道维修、 工厂-中心-需求点三级选址问题、 应急生活物质配送中心选址、 基站选址、 道路灯柱布置、 枢纽节点部署、 输电线路台风监测装置、 集装箱调度、 机组优化、 投资优化组合、云服务器组合优化、 天线线性阵列分布优化、CVRP问题、VRPPD问题、多中心VRP问题、多层网络的VRP问题、多中心多车型的VRP问题、 动态VRP问题、双层车辆路径规划(2E-VRP)、充电车辆路径规划(EVRP)、油电混合车辆路径规划、混合流水车间问题、 订单拆分调度问题、 公交车的调度排班优化问题、航班摆渡车辆调度问题、选址路径规划问题、港口调度、港口岸桥调度、停机位分配、机场航班调度、泄漏源定位
🌈 机器学习和深度学习时序、回归、分类、聚类和降维
2.1 bp时序、回归预测和分类
2.2 ENS声神经网络时序、回归预测和分类
2.3 SVM/CNN-SVM/LSSVM/RVM支持向量机系列时序、回归预测和分类
2.4 CNN|TCN|GCN卷积神经网络系列时序、回归预测和分类
2.5 ELM/KELM/RELM/DELM极限学习机系列时序、回归预测和分类
2.6 GRU/Bi-GRU/CNN-GRU/CNN-BiGRU门控神经网络时序、回归预测和分类
2.7 ELMAN递归神经网络时序、回归\预测和分类
2.8 LSTM/BiLSTM/CNN-LSTM/CNN-BiLSTM/长短记忆神经网络系列时序、回归预测和分类
2.9 RBF径向基神经网络时序、回归预测和分类
2.10 DBN深度置信网络时序、回归预测和分类
2.11 FNN模糊神经网络时序、回归预测
2.12 RF随机森林时序、回归预测和分类
2.13 BLS宽度学习时序、回归预测和分类
2.14 PNN脉冲神经网络分类
2.15 模糊小波神经网络预测和分类
2.16 时序、回归预测和分类
2.17 时序、回归预测预测和分类
2.18 XGBOOST集成学习时序、回归预测预测和分类
2.19 Transform各类组合时序、回归预测预测和分类
方向涵盖风电预测、光伏预测、电池寿命预测、辐射源识别、交通流预测、负荷预测、股价预测、PM2.5浓度预测、电池健康状态预测、用电量预测、水体光学参数反演、NLOS信号识别、地铁停车精准预测、变压器故障诊断
🌈图像处理方面
图像识别、图像分割、图像检测、图像隐藏、图像配准、图像拼接、图像融合、图像增强、图像压缩感知
🌈 路径规划方面
旅行商问题(TSP)、车辆路径问题(VRP、MVRP、CVRP、VRPTW等)、无人机三维路径规划、无人机协同、无人机编队、机器人路径规划、栅格地图路径规划、多式联运运输问题、 充电车辆路径规划(EVRP)、 双层车辆路径规划(2E-VRP)、 油电混合车辆路径规划、 船舶航迹规划、 全路径规划规划、 仓储巡逻
🌈 无人机应用方面
无人机路径规划、无人机控制、无人机编队、无人机协同、无人机任务分配、无人机安全通信轨迹在线优化、车辆协同无人机路径规划
🌈 通信方面
传感器部署优化、通信协议优化、路由优化、目标定位优化、Dv-Hop定位优化、Leach协议优化、WSN覆盖优化、组播优化、RSSI定位优化、水声通信、通信上传下载分配
🌈 信号处理方面
信号识别、信号加密、信号去噪、信号增强、雷达信号处理、信号水印嵌入提取、肌电信号、脑电信号、信号配时优化、心电信号、DOA估计、编码译码、变分模态分解、管道泄漏、滤波器、数字信号处理+传输+分析+去噪、数字信号调制、误码率、信号估计、DTMF、信号检测
🌈电力系统方面
微电网优化、无功优化、配电网重构、储能配置、有序充电、MPPT优化、家庭用电
🌈 元胞自动机方面
交通流 人群疏散 病毒扩散 晶体生长 金属腐蚀
🌈 雷达方面
卡尔曼滤波跟踪、航迹关联、航迹融合、SOC估计、阵列优化、NLOS识别
🌈 车间调度
零等待流水车间调度问题NWFSP 、 置换流水车间调度问题PFSP、 混合流水车间调度问题HFSP 、零空闲流水车间调度问题NIFSP、分布式置换流水车间调度问题 DPFSP、阻塞流水车间调度问题BFSP
👇
296

被折叠的 条评论
为什么被折叠?



