引言
在新能源汽车与储能系统快速发展的背景下,电池管理系统(BMS)的安全性与可靠性成为关键技术挑战。作为 BMS 的核心组件,模拟前端(AFE)芯片通过菊花链通信实现多串电池电压、电流及温度的高精度监测。然而,传统实物AFE芯片的测试方案面临成本高、扩展性差、实时性不足等问题。本文结合ADI、NXP、TI 等主流AFE 芯片特性,提出基于FPGA与MATLAB的实时仿真解决方案,通过硬件加速与协议动态适配,改善菊花链通讯模式现有不足,为BMS控制器开发提供高效测试平台。
BMS系统与菊花链结构介绍
BMS系统介绍

电池管理系统BMS(BatteryManagementSystem)是对电池进行监控和管理的系统,通过对电压、电流、温度以及SOC等参数采集、计算,进而控制电池的充放电过程,实现对电池的保护,提升电池综合性能的管理系统,是连接车载动力电池和电动汽车的重要纽带。

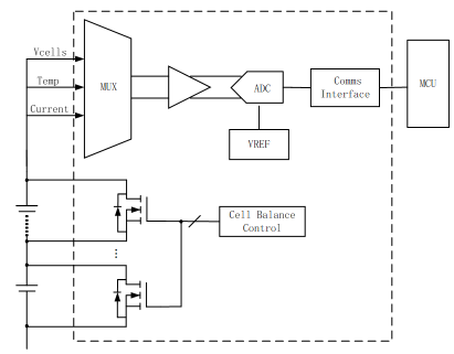
AFE 即模拟前端(Analog Front End),是一种集成电路,在 BMS 中作为传感器和数字信号处理器之间的连接点,专指 “电池采样芯片”。它将电池的电压、电流和温度等模拟信号转换为数字信号,供微控制器或处理器进行进一步处理。

BMS的硬件拓扑架构分为集中式与分布式两种类型:
- 集中式:将所有电气部件集中在一块板子上。这种硬件架构优点是电路设计简单,成本低;缺点是单体采样的线束比较长,采样压降不一,采样线束设计复杂,采样通道数有限,适用于较小的电池包。
- 分布式:分布式硬件架构包括主板和从板。这种硬件架构优点是采样线束距离均匀;缺点是成本较高,需要额外的芯片将各个模块的信息整个发送给BMS主板。
AFE芯片菊花链介绍

在 BMS 中,AFE 芯片有 CAN 总线和菊花链两种连接方式。
- CAN总线连接采用分布式架构,基于标准化协议,通信稳定、抗干扰强、支持多主控制,但布线复杂、系统扩展难;
- 菊花链连接通过 SPI 或 UART 接口经通信转换芯片实现通信,布线简单、成本低、扩展灵活,使用私有协议,抗干扰和实时性相对较弱。

该表格从通信协议、布线复杂度、系统扩展性、抗干扰能力、可靠性五方面,对比 CAN 总线连接与菊花链连接:CAN 总线协议标准兼容、多主控制但复杂,布线难、扩展繁琐,抗干扰与可靠性强;菊花链协议私有通用差,特定场景传输效率高,布线简单易扩展,抗干扰弱,可靠性适配多数应用。

最低0.47元/天 解锁文章
1189

被折叠的 条评论
为什么被折叠?



