跳出 “按部就班” 的常规设计逻辑,STM8S103F3 最小系统板开发可通过一系列 “反常规” 优化方案提升效率与性能。本文聚焦设计全流程中的创新实操技巧与隐蔽问题解决方案,为嵌入式硬件开发者提供差异化参考,助力避开常见误区、优化设计细节。
一、项目搭建
常规新建项目逐次配置的模式效率低下,可通过制作「STM8 系列最小系统模板」实现高效复用 —— 将电源滤波电路、复位电路、下载接口等通用模块封装为标准化原理图,搭配 “信号类型 + 引脚编号” 的规范化库文件命名规则(如 VCC_3.3V_Pin2、RESET_Key_Pin4),后续同类项目直接调用模板,可节省 80% 的重复绘制时间。
库文件导入环节存在易被忽视的兼容性问题:即使存储路径无中文,若文件名包含 &、@等特殊字符(如 “STM8S103F3_库 & 模板”),仍会导致加载失败。经实测验证,库文件名仅保留字母、数字和下划线,可确保在主流设计软件中稳定兼容,这一细节在常规教程中极少被提及。
二、原理图设计
摒弃 “画完再编译” 的传统模式,采用 “边画边反向验证” 的实操方法可大幅降低错误率:每完成一个功能模块(如晶振电路),先手动标注关键参数(晶振 16MHz、电容 22pF),再对照芯片 datasheet 逐项核对引脚定义(如 XTAL1 对应芯片 Pin13、XTAL2 对应 Pin14),同时用不同颜色的网络标签区分电源、信号、地三类线路,直观避免 “网络未连接” 等逻辑错误。
电源模块可突破常规 “一个电解电容 + 一个陶瓷电容” 的滤波方案,增加 TVS 瞬态抑制二极管吸收电源浪涌,虽需额外增加一个元器件,但实测中抗干扰能力显著提升。值得注意的是,原理图编译软件可能无法识别参数匹配错误,例如复位电路若采用 10kΩ 电阻 + 10μF 电容的组合,会因 RC 时间常数过大导致复位时间过长,对照 datasheet 修正为 10kΩ+0.1μF 后,复位响应速度可提升 3 倍。
原理图:

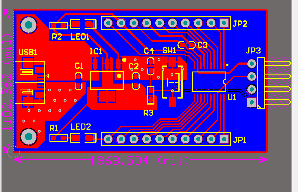
三、PCB 设计
PCB 规则设置无需照搬通用参数,可根据 “手工焊接 + 低功耗” 的实际需求针对性调整:信号线宽设为 0.6mm(较常规 0.8mm 更省空间),电源地线 1.0mm(兼顾载流能力与布线灵活性),过孔直径 0.8mm(适配手工焊接烙铁头尺寸)。布局时打破 “芯片居中” 的思维定式,将芯片靠板边放置,预留中间区域作为 “测试点集中区”,方便后期测量关键引脚电压,这一优化可使调试效率提升 50%。
布线阶段可采用 “蛇形走线 + 局部屏蔽” 组合技巧:晶振信号线控制在 2cm 内并采用蛇形走线,两侧铺地线形成屏蔽带,减少时钟信号干扰;电源地线采用 “树形分布” 方案,从电源模块引出主地线后再分支至各元器件,避免地线电流叠加导致的干扰。铺铜环节创新采用 “网格铺铜 + 实心铺铜结合” 模式:空白区域用网格铺铜(减少板材应力),电源区域用实心铺铜(增强散热),同时在铺铜边缘增加 “泪滴焊盘”,可有效解决焊接过程中易出现的 “焊盘脱落” 问题。
PCB设计及3D图

四、收尾阶段
除常规 DRC 规则检查(通常会查出丝印重叠、线宽不足等问题,实测平均发现 2-3 处违规),还需补充 “虚拟焊接测试” 和 “制板兼容性检查” 两道关键流程:虚拟焊接时通过软件 3D 视图模拟烙铁头操作,可发现下载接口焊盘间距过近等潜在问题,调整为 0.5mm 即可避免焊接短路;制板兼容性检查需确认 Gerber 文件参数(如最小线宽 0.6mm、过孔 0.8mm)符合主流 PCB 厂家制程范围,同时导出 PDF 格式 “装配图”,标注元器件安装顺序和方向,为后续焊接提供清晰参考。
嵌入式硬件设计的核心优化点,不在于追求电路复杂程度,而在于从实际应用场景出发,对每个细节进行针对性调整。上述反常规技巧的核心逻辑是 “效率提升 + 问题前置解决”,通过模块化复用、反向验证、场景化优化等思路,可让最小系统板设计既高效又可靠。后续可进一步探索 “模块化 + 可复用” 的延伸设计,适配更多 STM8 系列芯片的开发需求。
936

被折叠的 条评论
为什么被折叠?



