💥💥💞💞欢迎来到本博客❤️❤️💥💥
🏆博主优势:🌞🌞🌞博客内容尽量做到思维缜密,逻辑清晰,为了方便读者。
⛳️座右铭:行百里者,半于九十。
📋📋📋本文内容如下:🎁🎁🎁
⛳️赠与读者
👨💻做科研,涉及到一个深在的思想系统,需要科研者逻辑缜密,踏实认真,但是不能只是努力,很多时候借力比努力更重要,然后还要有仰望星空的创新点和启发点。建议读者按目录次序逐一浏览,免得骤然跌入幽暗的迷宫找不到来时的路,它不足为你揭示全部问题的答案,但若能解答你胸中升起的一朵朵疑云,也未尝不会酿成晚霞斑斓的别一番景致,万一它给你带来了一场精神世界的苦雨,那就借机洗刷一下原来存放在那儿的“躺平”上的尘埃吧。
或许,雨过云收,神驰的天地更清朗.......🔎🔎🔎
💥1 概述

2025年“高教杯”全国大学生数学建模竞赛已正式拉开帷幕!本次竞赛将于9月7日(本周日)晚20:00圆满收官,赛程持续整整4天。本科组的赛题精心设置为A、B、C三道题目,供参赛者尽情施展才华。特别提醒,MD5码的提交截止时间为2025年9月7日(本周日晚)20:00,请务必牢记。
在规划比赛时间时,请大家格外注意:今年与往年不同,比赛将在最后一天晚上八点准时结束,不再设有20-22点的额外提交时段。因此,请务必在9月7日晚上8点前完成MD5码的提交,切勿错过这一关键时刻!!!
此外,还需提醒大家的是,一旦对电子文件进行了打开保存操作(包括自动保存),作品的MD5码将会发生变更。因此,在提交前请确保文件未被意外修改,以免影响提交结果。
参赛作品请统一在全国大学生数学建模竞赛支撑平台进行提交,平台网址为:http://cumcm.net。
最后,衷心祝愿各位参赛者在本次竞赛中斩获优异成绩,满载而归!国赛加油,必胜!!

02
重磅更新情况
25国赛A题:


25国赛B题:


25国赛C题:


25国赛D题


25国赛E题


持续更新优化中......
![]()



03

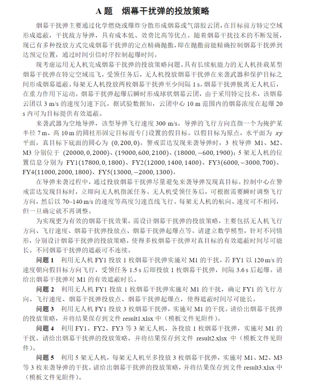
ABCDE题目

![]()

04

参考文献







05

25高教杯思路、代码、论文下载


后台回复:25国赛





🎉3 参考文献
文章中一些内容引自网络,会注明出处或引用为参考文献,难免有未尽之处,如有不妥,请随时联系删除。(文章内容仅供参考,具体效果以运行结果为准)
🌈4 思路、代码、论文下载
资料获取,更多粉丝福利,MATLAB|Simulink|Python资源获取








1475

被折叠的 条评论
为什么被折叠?



